Suppr超能文献

MCPIP1在巨噬细胞极化及心肌梗死后心脏功能中的作用

The Role of MCPIP1 in Macrophage Polarization and Cardiac Function Post-Myocardial Infarction.

作者信息

Zhang Xingxu, Fang Yuan, Qin Xiaoming, Zhang Yiwei, Kang Bo, Zhong Li, Liu Baoxin, Luo Jiachen, Wei Yidong

机构信息

Department of Cardiology, Shanghai Tenth People's Hospital, Tongji University School of Medicine, 301 Middle Yanchang Road, Shanghai, 200072, China.

Department of Health Policy and Management, Fielding School of Public Health, University of California, 650 Charles E Young Dr S, Los Angeles, CA, 90095, United States.

出版信息

Adv Sci (Weinh). 2025 Jul;12(25):e2500747. doi: 10.1002/advs.202500747. Epub 2025 Apr 26.

Abstract

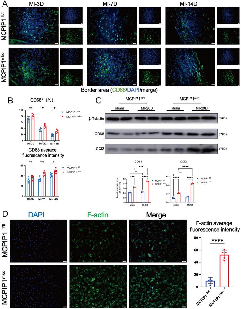
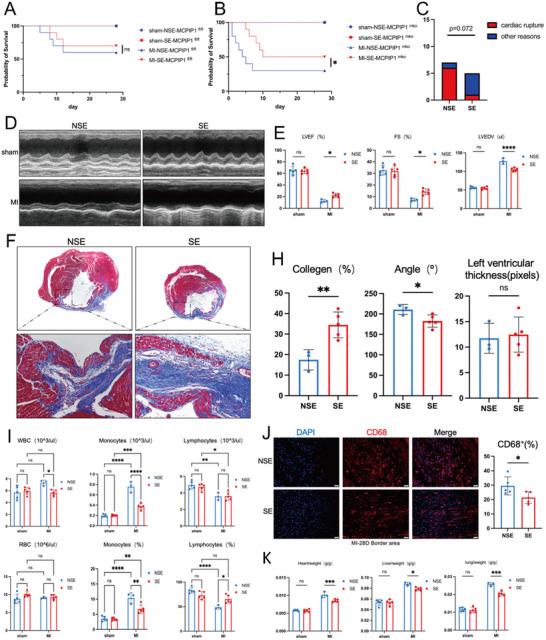
Macrophages play a critical role in both initiating and resolving inflammation following MI (myocardial infarction). Their polarization is essential for maintaining cardiac function. This study aims to explore the role of MCPIP1(Monocyte chemotactic protein-induced protein 1) in regulating macrophage polarization and its impact on heart-spleen interactions during MI recovery. The role of MCPIP1 was investigated using histological staining, RNA sequencing of bone marrow-derived macrophages, co-culture experiments, and validated by western blot. Compared to controls, myeloid MCPIP1-deficient mice had lower survival rates, larger infarction areas, and more severe inflammatory responses after MI. This was due to increased M1 polarization and impaired conversion to the M2 phenotype. Ferroptosis activation in MCPIP1-deficient macrophages was inhibited by Fer-1 and PFT-α, which promoted M2 polarization and fibroblast activation into myofibroblasts. MCPIP1-deficient MI mice also showed splenomegaly and elevated levels of circulating macrophages, indicating excessive extramedullary hematopoiesis. Splenectomy improved survival rates and reduced infarction size in MCPIP1-deficient mice. MCPIP1 suppresses the P53/ferroptosis pathway to regulate macrophage polarization and TGF-β/SMAD3-mediated fibroblast activation. Its deficiency exacerbates inflammation through abnormal splenic macrophage output, impairing cardiac repair. MCPIP1 is a promising therapeutic target for modulating ferroptosis and heart-spleen communication to protect cardiac function following MI.

摘要

巨噬细胞在心肌梗死(MI)后的炎症启动和消退过程中发挥着关键作用。它们的极化对于维持心脏功能至关重要。本研究旨在探讨单核细胞趋化蛋白诱导蛋白1(MCPIP1)在调节巨噬细胞极化中的作用及其对MI恢复过程中心脏-脾脏相互作用的影响。使用组织学染色、骨髓来源巨噬细胞的RNA测序、共培养实验研究了MCPIP1的作用,并通过蛋白质免疫印迹法进行了验证。与对照组相比,髓系MCPIP1缺陷小鼠在MI后的存活率较低、梗死面积较大且炎症反应更严重。这是由于M1极化增加以及向M2表型的转化受损所致。Fer-1和PFT-α抑制了MCPIP1缺陷巨噬细胞中的铁死亡激活,促进了M2极化和成纤维细胞向肌成纤维细胞的激活。MCPIP1缺陷的MI小鼠还表现出脾肿大和循环巨噬细胞水平升高,表明存在过度的髓外造血。脾切除术提高了MCPIP1缺陷小鼠的存活率并减小了梗死面积。MCPIP1抑制P53/铁死亡途径以调节巨噬细胞极化以及TGF-β/SMAD3介导的成纤维细胞激活。其缺陷通过脾脏巨噬细胞输出异常加剧炎症,损害心脏修复。MCPIP1是调节铁死亡和心脏-脾脏通讯以保护MI后心脏功能的一个有前景的治疗靶点。

https://cdn.ncbi.nlm.nih.gov/pmc/blobs/0335/12225016/e355d689014f/ADVS-12-2500747-g005.jpg

文献AI研究员

20分钟写一篇综述,助力文献阅读效率提升50倍。

立即体验

用中文搜PubMed

大模型驱动的PubMed中文搜索引擎

马上搜索

文档翻译

学术文献翻译模型,支持多种主流文档格式。

立即体验