Xu Liang, Zhou Ruiyi, Zhong Jiafeng, Huang Yina, Zhu Yingjie, Xu Wei
West China School of Public Health and West China Fourth Hospital, Sichuan University, Chengdu, China.
Faculty of Life and Health Sciences, Shenzhen University of Advanced Technology, Shenzhen, China.
Front Pharmacol. 2025 Apr 11;16:1537131. doi: 10.3389/fphar.2025.1537131. eCollection 2025.
Drug reinforcement, a form of behavioral plasticity in which behavioral changes happen in response to a reinforcing drug, would finally lead to drug addiction after chronical drug exposure. Drug reinforcement is affected by genetic and environmental factors. Social hierarchy has been reported to regulate drug reinforcement and drug-seeking behaviors, but the underlying molecular mechanism is almost unknown.
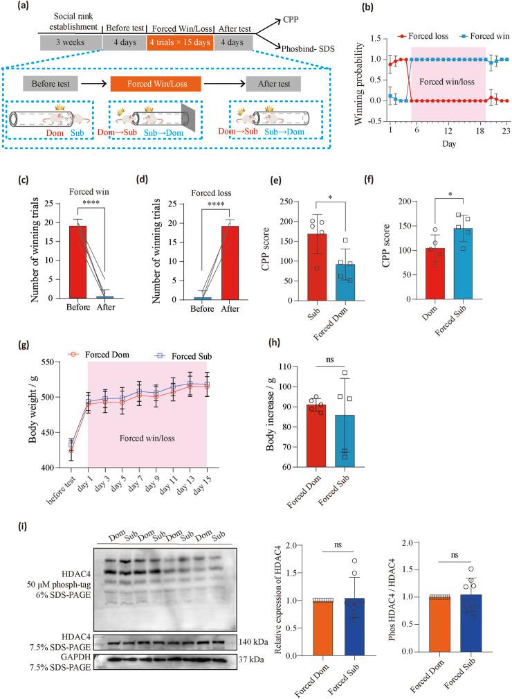
We take advantage of the tube test to assess the social hierarchy between two co-housed rats. And then, we investigated the drug reinforcement between dominant and subordinate rats via conditioned place preference (CPP). Then we adopted 4-D label-free mass spectrometry to explore the complex phosphoproteome in the nucleus accumbens (NAc) between dominant and subordinate rats. Functional enrichment, protein-protein, motif analysis and kinase prediction interaction analysis were used to investigate the mechanism between substance use disorder and social hierarchy. Specifically, we identified histone deacetylase 4 (HDAC4) which has been previously shown to play critical roles in drug addiction as a key node protein by phosbind-SDS. Finally, we forcibly altered the social hierarchy of rats through behavioral training, follow by which we accessed the HDAC4 phosphorylation levels and drug reinforcement.
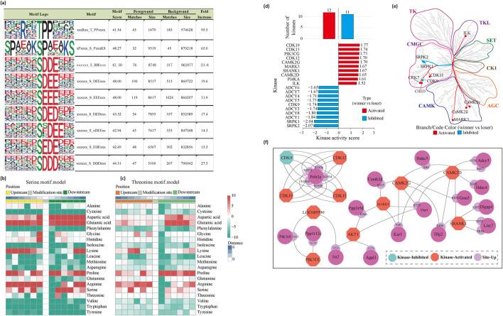
In this study, we found that methamphetamine exhibited stronger reinforcement in the subordinate rats. We identified 660 sites differing between dominant and subordinate rats via 4-D label-free mass spectrometry. Functional enrichment and protein-protein interaction analysis revealed that synaptic remodeling related pathways and substance use disorder related pathway are significantly characterized by social hierarchy. Motif analysis and kinase prediction showed that CaMKIIδ and its downstream proteins maybe the central hub. Phosbind-SDS revealed that higher HDAC4 phosphorylation levels in dominants. After the social hierarchy of rats were forcibly altered by behavioral training, the differences in HDAC4 phosphorylation levels induced by social hierarchy were eliminated, correspondingly the drug reinforcement is also reversed between the two group rats.
In conclusion, our research proves that protein phosphorylation in the NAc may be a vital link between social hierarchy and drug reinforcement.
药物强化是一种行为可塑性形式,其中行为变化是对强化药物的反应,长期接触药物后最终会导致药物成瘾。药物强化受遗传和环境因素影响。据报道,社会等级制度可调节药物强化和觅药行为,但其潜在的分子机制几乎未知。
我们利用管状试验评估两只同笼饲养大鼠之间的社会等级。然后,我们通过条件性位置偏爱(CPP)研究优势和从属大鼠之间的药物强化。接着,我们采用4D无标记质谱法探索优势和从属大鼠伏隔核(NAc)中的复杂磷酸化蛋白质组。功能富集、蛋白质-蛋白质、基序分析和激酶预测相互作用分析用于研究物质使用障碍与社会等级之间的机制。具体而言,我们通过phosbind-SDS鉴定出组蛋白去乙酰化酶4(HDAC4)作为关键节点蛋白,该蛋白先前已被证明在药物成瘾中起关键作用。最后,我们通过行为训练强行改变大鼠的社会等级,随后检测HDAC4磷酸化水平和药物强化情况。
在本研究中,我们发现甲基苯丙胺在从属大鼠中表现出更强的强化作用。通过4D无标记质谱法,我们鉴定出优势和从属大鼠之间有660个不同的位点。功能富集和蛋白质-蛋白质相互作用分析表明,突触重塑相关途径和物质使用障碍相关途径具有显著的社会等级特征。基序分析和激酶预测表明,CaMKIIδ及其下游蛋白可能是核心枢纽。phosbind-SDS显示优势大鼠中HDAC4磷酸化水平较高。在通过行为训练强行改变大鼠的社会等级后,社会等级诱导的HDAC4磷酸化水平差异被消除,相应地,两组大鼠之间的药物强化也发生了逆转。
总之,我们的研究证明,NAc中的蛋白质磷酸化可能是社会等级与药物强化之间的重要联系。