• 文献检索
  • 文档翻译
  • 深度研究
  • 学术资讯
  • Suppr Zotero 插件Zotero 插件
  • 邀请有礼
  • 套餐&价格
  • 历史记录
应用&插件
Suppr Zotero 插件Zotero 插件浏览器插件Mac 客户端Windows 客户端微信小程序
定价
高级版会员购买积分包购买API积分包
服务
文献检索文档翻译深度研究API 文档MCP 服务
关于我们
关于 Suppr公司介绍联系我们用户协议隐私条款
关注我们

Suppr 超能文献

核心技术专利:CN118964589B侵权必究
粤ICP备2023148730 号-1Suppr @ 2026

文献检索

告别复杂PubMed语法,用中文像聊天一样搜索,搜遍4000万医学文献。AI智能推荐,让科研检索更轻松。

立即免费搜索

文件翻译

保留排版,准确专业,支持PDF/Word/PPT等文件格式,支持 12+语言互译。

免费翻译文档

深度研究

AI帮你快速写综述,25分钟生成高质量综述,智能提取关键信息,辅助科研写作。

立即免费体验

淋巴细胞特征与自身免疫性边缘叶脑炎的临床表型相对应。

Lymphocyte signatures correspond to clinical phenotypes in autoimmune limbic encephalitis.

作者信息

Räuber Saskia, Schulte-Mecklenbeck Andreas, Sarink Kelvin, Müller Christoph, Mannil Manoj, Langenbruch Lisa, Dik Andre, Barman Sumanta, Strippel Christine, Gallus Marco, Golombeck Kristin S, Schroeter Christina B, Willison Alice, Nelke Christopher, Ismail Fatme Seval, Schwindt Wolfram, Goebels Norbert, Kovac Stjepana, Wiendl Heinz, Meyer Zu Hörste Gerd, Duning Thomas, Hanke Michael, Ruck Tobias, Heindel Walter, Dannlowski Udo, Hahn Tim, Gross Catharina C, Meuth Sven G, Melzer Nico

机构信息

Department of Neurology with Institute of Translational Neurology, University of Münster, Münster 48149, Germany.

Department of Neurology, Medical Faculty and University Hospital Düsseldorf, Heinrich Heine University of Düsseldorf, Düsseldorf 40225, Germany.

出版信息

Brain Commun. 2025 Apr 18;7(2):fcaf156. doi: 10.1093/braincomms/fcaf156. eCollection 2025.

DOI:10.1093/braincomms/fcaf156
PMID:40303600
原文链接:https://pmc.ncbi.nlm.nih.gov/articles/PMC12038345/
Abstract

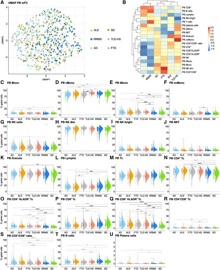
Autoimmune limbic encephalitis is an inflammatory condition confined to the limbic system of the brain that is deemed to be due to a dysregulated immune response. However, the exact pathophysiological mechanisms remain elusive. Diagnosis of autoimmune limbic encephalitis currently relies on clinical consensus criteria. However, diagnostic workup can be challenging, potentially delaying treatment initiation associated with poor clinical outcomes. We retrospectively identified 640 patients (81 autoimmune limbic encephalitis, 148 relapsing-remitting multiple sclerosis, 197 Alzheimer's disease, 67 frontotemporal dementia, 37 temporal lobe epilepsy with hippocampal sclerosis and 110 somatic symptom disorder patients). Applying multidimensional flow-cytometry together with novel computational approaches, we analysed the peripheral blood and cerebrospinal fluid immune cell profiles at different disease stages and performed correlations with clinical parameters (i.e. neuropsychological performance, EEG and MRI). We were able to identify a shared immune signature of autoimmune limbic encephalitis showing similarities in adaptive B and T cell response with other inflammatory central nervous system diseases and in T cell patterns with neurodegenerative disorders. Antibody-negative autoimmune limbic encephalitis showed a pronounced T cell response in peripheral blood similar to temporal lobe epilepsy and hippocampal sclerosis and neurodegenerative disorders differentiating from antibody-positive autoimmune limbic encephalitis and classical inflammatory central nervous system diseases with regard to B and plasma cell response. Longitudinal immune cell phenotyping in autoimmune limbic encephalitis revealed dynamic changes over time mainly affecting the innate, B and plasma cell compartment. Correlation analysis indicated associations between the baseline immune cell profile, especially lymphocytes, and neuropsychological performance, as well as EEG and MRI abnormalities. Applying novel computational approaches, we found that multidimensional flow cytometry together with routine CSF parameters could reliably distinguish autoimmune limbic encephalitis from controls and clinical differential diagnoses. Incorporation of multidimensional flow cytometry parameters showed superior discriminatory ability compared with CSF routine parameters alone. Taken together, autoimmune limbic encephalitis is characterized by a B and T cell dominated intrathecal immune-cell signature corresponding to changes reported in the brain parenchyma and showing similarities with classical inflammatory central nervous system diseases and neurodegenerative disorders. Incorporating clinical parameters and applying novel computational approaches, we could show that multidimensional flow cytometry might be a beneficial complement to the established diagnostic workup of autoimmune limbic encephalitis promoting early diagnosis and facilitating outcome prediction to enhance individualized treatment regimes.

摘要

自身免疫性边缘叶脑炎是一种局限于大脑边缘系统的炎症性疾病,被认为是由于免疫反应失调所致。然而,确切的病理生理机制仍不清楚。目前,自身免疫性边缘叶脑炎的诊断依赖于临床共识标准。然而,诊断检查可能具有挑战性,可能会延迟治疗的开始,从而导致不良的临床结果。我们回顾性地确定了640例患者(81例自身免疫性边缘叶脑炎、148例复发缓解型多发性硬化症、197例阿尔茨海默病、67例额颞叶痴呆、37例伴有海马硬化的颞叶癫痫和110例躯体症状障碍患者)。应用多维流式细胞术和新的计算方法,我们分析了不同疾病阶段外周血和脑脊液中的免疫细胞谱,并与临床参数(即神经心理学表现、脑电图和磁共振成像)进行了相关性分析。我们能够识别出自身免疫性边缘叶脑炎的一种共同免疫特征,其在适应性B细胞和T细胞反应方面与其他炎症性中枢神经系统疾病相似,在T细胞模式方面与神经退行性疾病相似。抗体阴性的自身免疫性边缘叶脑炎在外周血中表现出明显的T细胞反应,类似于颞叶癫痫和海马硬化以及神经退行性疾病,在B细胞和浆细胞反应方面与抗体阳性的自身免疫性边缘叶脑炎和经典炎症性中枢神经系统疾病不同。自身免疫性边缘叶脑炎的纵向免疫细胞表型分析显示,随着时间的推移会发生动态变化,主要影响固有免疫细胞、B细胞和浆细胞区室。相关性分析表明,基线免疫细胞谱,尤其是淋巴细胞,与神经心理学表现以及脑电图和磁共振成像异常之间存在关联。应用新的计算方法,我们发现多维流式细胞术与常规脑脊液参数相结合能够可靠地将自身免疫性边缘叶脑炎与对照及临床鉴别诊断区分开来。与单独的脑脊液常规参数相比,纳入多维流式细胞术参数显示出更好的鉴别能力。综上所述,自身免疫性边缘叶脑炎的特征是鞘内免疫细胞特征以B细胞和T细胞为主,这与脑实质中报道的变化相对应,并且与经典炎症性中枢神经系统疾病和神经退行性疾病相似。结合临床参数并应用新的计算方法,我们可以证明多维流式细胞术可能是对已确立的自身免疫性边缘叶脑炎诊断检查的有益补充,有助于早期诊断并促进结果预测,以加强个体化治疗方案。

https://cdn.ncbi.nlm.nih.gov/pmc/blobs/9199/12038345/e827731fb698/fcaf156f5.jpg
https://cdn.ncbi.nlm.nih.gov/pmc/blobs/9199/12038345/d8869920de5f/fcaf156_ga.jpg
https://cdn.ncbi.nlm.nih.gov/pmc/blobs/9199/12038345/f949a5906818/fcaf156f1.jpg
https://cdn.ncbi.nlm.nih.gov/pmc/blobs/9199/12038345/dc534da3f503/fcaf156f2.jpg
https://cdn.ncbi.nlm.nih.gov/pmc/blobs/9199/12038345/73a8ec02ad11/fcaf156f3.jpg
https://cdn.ncbi.nlm.nih.gov/pmc/blobs/9199/12038345/9761e4b595b2/fcaf156f4.jpg
https://cdn.ncbi.nlm.nih.gov/pmc/blobs/9199/12038345/e827731fb698/fcaf156f5.jpg
https://cdn.ncbi.nlm.nih.gov/pmc/blobs/9199/12038345/d8869920de5f/fcaf156_ga.jpg
https://cdn.ncbi.nlm.nih.gov/pmc/blobs/9199/12038345/f949a5906818/fcaf156f1.jpg
https://cdn.ncbi.nlm.nih.gov/pmc/blobs/9199/12038345/dc534da3f503/fcaf156f2.jpg
https://cdn.ncbi.nlm.nih.gov/pmc/blobs/9199/12038345/73a8ec02ad11/fcaf156f3.jpg
https://cdn.ncbi.nlm.nih.gov/pmc/blobs/9199/12038345/9761e4b595b2/fcaf156f4.jpg
https://cdn.ncbi.nlm.nih.gov/pmc/blobs/9199/12038345/e827731fb698/fcaf156f5.jpg

相似文献

1
Lymphocyte signatures correspond to clinical phenotypes in autoimmune limbic encephalitis.淋巴细胞特征与自身免疫性边缘叶脑炎的临床表型相对应。
Brain Commun. 2025 Apr 18;7(2):fcaf156. doi: 10.1093/braincomms/fcaf156. eCollection 2025.
2
Differences in innate immune cell populations distinguish autoimmune from herpesvirus-associated encephalitis.先天性免疫细胞群体的差异区分了自身免疫性脑炎与疱疹病毒相关性脑炎。
J Autoimmun. 2025 Mar;152:103396. doi: 10.1016/j.jaut.2025.103396. Epub 2025 Mar 4.
3
Flow cytometry identifies changes in peripheral and intrathecal lymphocyte patterns in CNS autoimmune disorders and primary CNS malignancies.流式细胞术可识别中枢神经系统自身免疫性疾病和原发性中枢神经系统恶性肿瘤外周和鞘内淋巴细胞模式的变化。
J Neuroinflammation. 2024 Nov 4;21(1):286. doi: 10.1186/s12974-024-03269-3.
4
Blood and cerebrospinal fluid immune cell profiles in patients with temporal lobe epilepsy of different etiologies.不同病因性颞叶癫痫患者的血液和脑脊液免疫细胞图谱。
Epilepsia. 2020 Oct;61(10):e153-e158. doi: 10.1111/epi.16688. Epub 2020 Sep 7.
5
Low CSF CD4/CD8+ T-cell proportions are associated with blood-CSF barrier dysfunction in limbic encephalitis.脑脊液中 CD4/CD8+T 细胞比例降低与边缘性脑炎血脑屏障功能障碍有关。
Epilepsy Behav. 2020 Jan;102:106682. doi: 10.1016/j.yebeh.2019.106682. Epub 2019 Dec 14.
6
A case report of anti-GAD65 antibody-positive autoimmune encephalitis in children associated with autoimmune polyendocrine syndrome type-II and literature review.儿童抗谷氨酸脱羧酶 65 抗体阳性自身免疫性脑炎合并 II 型自身免疫性多内分泌腺综合征一例报告并文献复习
Front Immunol. 2023 Nov 22;14:1274672. doi: 10.3389/fimmu.2023.1274672. eCollection 2023.
7
CD19+ B-cells in autoantibody-negative limbic encephalitis.自身抗体阴性边缘性脑炎中的 CD19+B 细胞。
Epilepsy Behav. 2020 May;106:107016. doi: 10.1016/j.yebeh.2020.107016. Epub 2020 Mar 18.
8
Glutamate receptor antibodies in neurological diseases: anti-AMPA-GluR3 antibodies, anti-NMDA-NR1 antibodies, anti-NMDA-NR2A/B antibodies, anti-mGluR1 antibodies or anti-mGluR5 antibodies are present in subpopulations of patients with either: epilepsy, encephalitis, cerebellar ataxia, systemic lupus erythematosus (SLE) and neuropsychiatric SLE, Sjogren's syndrome, schizophrenia, mania or stroke. These autoimmune anti-glutamate receptor antibodies can bind neurons in few brain regions, activate glutamate receptors, decrease glutamate receptor's expression, impair glutamate-induced signaling and function, activate blood brain barrier endothelial cells, kill neurons, damage the brain, induce behavioral/psychiatric/cognitive abnormalities and ataxia in animal models, and can be removed or silenced in some patients by immunotherapy.神经疾病中的谷氨酸受体抗体:抗AMPA - GluR3抗体、抗NMDA - NR1抗体、抗NMDA - NR2A/B抗体、抗mGluR1抗体或抗mGluR5抗体存在于以下疾病患者的亚组中:癫痫、脑炎、小脑共济失调、系统性红斑狼疮(SLE)和神经精神性SLE、干燥综合征、精神分裂症、躁狂症或中风。这些自身免疫性抗谷氨酸受体抗体可在少数脑区与神经元结合,激活谷氨酸受体,降低谷氨酸受体的表达,损害谷氨酸诱导的信号传导和功能,激活血脑屏障内皮细胞,杀死神经元,损伤大脑,在动物模型中诱发行为/精神/认知异常和共济失调,并且在一些患者中可通过免疫疗法去除或使其失活。
J Neural Transm (Vienna). 2014 Aug;121(8):1029-75. doi: 10.1007/s00702-014-1193-3. Epub 2014 Aug 1.
9
Seropositive Neuromyelitis Optica in a Case of Undiagnosed Ankylosing Spondylitis: A Neuro-Rheumatological Conundrum.未确诊的强直性脊柱炎病例中的血清阳性视神经脊髓炎:一个神经风湿病学难题
Qatar Med J. 2022 Jul 7;2022(3):29. doi: 10.5339/qmj.2022.29. eCollection 2022.
10
Specific B- and T-cell populations are associated with cognition in patients with epilepsy and antibody positive and negative suspected limbic encephalitis.特定的 B 细胞和 T 细胞群体与癫痫患者和抗体阳性及阴性疑似边缘性脑炎患者的认知功能有关。
J Neurol. 2021 Feb;268(2):455-466. doi: 10.1007/s00415-020-10158-1. Epub 2020 Aug 20.

本文引用的文献

1
Diagnostic Challenges and Treatment Approach to Seronegative Autoimmune Encephalitis.血清阴性自身免疫性脑炎的诊断挑战与治疗方法
Cureus. 2024 Mar 24;16(3):e56844. doi: 10.7759/cureus.56844. eCollection 2024 Mar.
2
Ineffective control of Epstein-Barr-virus-induced autoimmunity increases the risk for multiple sclerosis.对爱泼斯坦-巴尔病毒诱导的自身免疫控制不力会增加患多发性硬化症的风险。
Cell. 2023 Dec 21;186(26):5705-5718.e13. doi: 10.1016/j.cell.2023.11.015. Epub 2023 Dec 12.
3
Mimics of Autoimmune Encephalitis: Validation of the 2016 Clinical Autoimmune Encephalitis Criteria.
自身免疫性脑炎模拟物:2016 年临床自身免疫性脑炎标准的验证。
Neurol Neuroimmunol Neuroinflamm. 2023 Aug 15;10(6). doi: 10.1212/NXI.0000000000200148. Print 2023 Nov.
4
Diagnostic criteria for autoimmune encephalitis: utility and pitfalls for antibody-negative disease.自身免疫性脑炎的诊断标准:抗体阴性疾病的实用性和陷阱。
Lancet Neurol. 2023 Jun;22(6):529-540. doi: 10.1016/S1474-4422(23)00083-2.
5
Temporal lobe epilepsy with GAD antibodies: neurons killed by T cells not by complement membrane attack complex.伴 GAD 抗体的颞叶癫痫:被 T 细胞而非补体膜攻击复合物杀死的神经元。
Brain. 2023 Apr 19;146(4):1436-1452. doi: 10.1093/brain/awac404.
6
Impact of T cells on neurodegeneration in anti-GAD65 limbic encephalitis.抗 GAD65 抗体边缘性脑炎中 T 细胞对神经退行性变的影响。
Ann Clin Transl Neurol. 2021 Dec;8(12):2289-2301. doi: 10.1002/acn3.51486. Epub 2021 Nov 28.
7
Classification of neurological diseases using multi-dimensional CSF analysis.利用多维 CSF 分析对神经疾病进行分类。
Brain. 2021 Oct 22;144(9):2625-2634. doi: 10.1093/brain/awab147.
8
Neuropsychiatric Disorders Due to Limbic Encephalitis: Immunologic Aspect.边缘性脑炎所致神经精神障碍:免疫学方面。
Int J Mol Sci. 2020 Dec 31;22(1):389. doi: 10.3390/ijms22010389.
9
Specific B- and T-cell populations are associated with cognition in patients with epilepsy and antibody positive and negative suspected limbic encephalitis.特定的 B 细胞和 T 细胞群体与癫痫患者和抗体阳性及阴性疑似边缘性脑炎患者的认知功能有关。
J Neurol. 2021 Feb;268(2):455-466. doi: 10.1007/s00415-020-10158-1. Epub 2020 Aug 20.
10
CD19+ B-cells in autoantibody-negative limbic encephalitis.自身抗体阴性边缘性脑炎中的 CD19+B 细胞。
Epilepsy Behav. 2020 May;106:107016. doi: 10.1016/j.yebeh.2020.107016. Epub 2020 Mar 18.