Suppr超能文献

新型人类星状病毒感染小鼠模型揭示了其对心血管系统的嗜性。

Novel murine model of human astrovirus infection reveals cardiovascular tropism.

作者信息

Owen Macee C, Zhou Yuefang, Dudley Holly, Feehley Taylor, Hahn Ashley, Yokoyama Christine C, Axelrod Margaret L, Lin Chieh-Yu, Wang David, Janowski Andrew B

机构信息

Immunology Program, Washington University School of Medicine, St. Louis, Missouri, USA.

Department of Pediatrics, Division of Pediatric Infectious Diseases, Washington University School of Medicine, St. Louis, Missouri, USA.

出版信息

J Virol. 2025 May 20;99(5):e0024025. doi: 10.1128/jvi.00240-25. Epub 2025 Apr 30.

Abstract

UNLABELLED

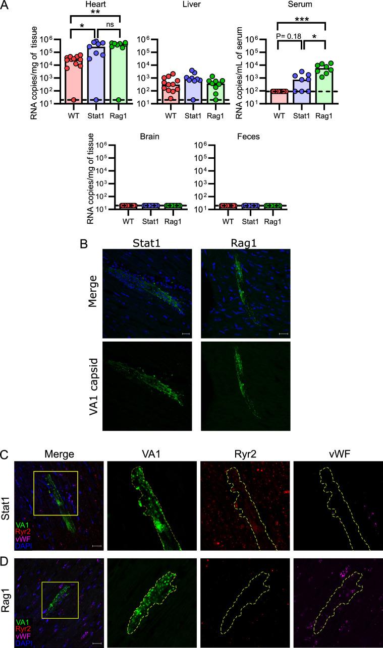
Astroviruses are a common cause of gastrointestinal disease in humans and have been linked to fatal cases of encephalitis. A major barrier to the study of human-infecting astroviruses is the lack of an model as previous attempts failed to identify a host that supports viral replication. We describe a novel murine model of infection using astrovirus VA1/HMO-C (VA1), an astrovirus with high seroprevalence in humans. VA1 is cardiotropic, and viral RNA levels peak in the heart tissue 7 days post-inoculation in multiple different murine genetic backgrounds. Infectious VA1 particles could be recovered from heart tissue 3 and 5 days post-inoculation. Viral capsid was detected intracellularly in the heart tissue by immunostaining, and viral RNA was detected in cardiac myocytes, endocardium, and endothelial cells based on fluorescent hybridization and confocal microscopy. Histologically, we identified inflammatory infiltrates consistent with myocarditis in some mice, with viral RNA colocalizing with the infiltrates. These foci contained CD3 +T cells and CD68 +macrophages. Viral RNA levels increased by >10 fold in the heart tissue or serum samples from Rag1 or Stat1 knockout mice, demonstrating the role of both adaptive and innate immunity in the response to VA1 infection. Based on the tropisms, we tested cardiac-derived primary cells and determined that VA1 can replicate in primary human cardiac endothelial cells, suggesting a novel cardiovascular tropism in human cells. This novel model of a human-infecting astrovirus enables further characterization of the host immune response and reveals a new cardiovascular tropism of astroviruses.

IMPORTANCE

Astroviruses routinely cause infections in humans; however, few methods were available to study these viruses. Here, we describe the first animal system to study human-infecting astroviruses by using mice. We demonstrate that mice are susceptible to astrovirus VA1, a strain that commonly infects humans and has been linked to fatal brain infections. The virus infects the heart tissue and is associated with inflammation. When mice with impaired immune systems were infected with VA1, they were found to have higher amounts of the virus in their hearts and blood. We found that VA1 can infect cells from human blood vessels of the heart, which is associated with human health. This model will enable us to better understand how astroviruses cause disease and how the immune system responds to infection. Our findings also suggest that astroviruses could be linked to cardiovascular diseases, including in humans.

摘要

未标记

星状病毒是人类胃肠道疾病的常见病因,且与致命性脑炎病例有关。研究感染人类的星状病毒的一个主要障碍是缺乏合适的模型,因为之前的尝试未能找到支持病毒复制的宿主。我们描述了一种使用星状病毒VA1/HMO-C(VA1)的新型小鼠感染模型,VA1是一种在人类中血清阳性率很高的星状病毒。VA1具有嗜心性,在多种不同小鼠遗传背景下,接种后7天心脏组织中的病毒RNA水平达到峰值。接种后3天和5天可从心脏组织中回收具有感染性的VA1颗粒。通过免疫染色在心脏组织细胞内检测到病毒衣壳,基于荧光原位杂交和共聚焦显微镜在心肌细胞、心内膜和内皮细胞中检测到病毒RNA。组织学上,我们在一些小鼠中发现了与心肌炎一致的炎性浸润,病毒RNA与浸润灶共定位。这些病灶含有CD3+T细胞和CD68+巨噬细胞。在Rag1或Stat1基因敲除小鼠的心脏组织或血清样本中,病毒RNA水平增加了10倍以上,这表明适应性免疫和先天性免疫在对VA1感染的反应中都发挥了作用。基于这种嗜性,我们检测了源自心脏的原代细胞,并确定VA1可以在原代人心脏内皮细胞中复制,这表明在人类细胞中存在一种新的心血管嗜性。这种新型的感染人类的星状病毒模型能够进一步表征宿主免疫反应,并揭示星状病毒新的心血管嗜性。

重要性

星状病毒经常引起人类感染;然而,研究这些病毒的方法很少。在这里,我们描述了第一个通过使用小鼠来研究感染人类的星状病毒的动物系统。我们证明小鼠对星状病毒VA1易感,VA1是一种通常感染人类并与致命性脑部感染有关的毒株。该病毒感染心脏组织并与炎症相关。当免疫系统受损的小鼠感染VA1时,发现它们心脏和血液中的病毒量更高。我们发现VA1可以感染来自人类心脏血管的细胞,这与人类健康相关。这个模型将使我们能够更好地理解星状病毒如何引起疾病以及免疫系统如何对感染做出反应。我们的发现还表明星状病毒可能与心血管疾病有关,包括在人类中。

https://cdn.ncbi.nlm.nih.gov/pmc/blobs/56ed/12090817/7362c2cc2170/jvi.00240-25.f001.jpg

文献检索

告别复杂PubMed语法,用中文像聊天一样搜索,搜遍4000万医学文献。AI智能推荐,让科研检索更轻松。

立即免费搜索

文件翻译

保留排版,准确专业,支持PDF/Word/PPT等文件格式,支持 12+语言互译。

免费翻译文档

深度研究

AI帮你快速写综述,25分钟生成高质量综述,智能提取关键信息,辅助科研写作。

立即免费体验