Suppr超能文献

钙敏感受体作为特发性肺纤维化治疗的新靶点

Calcium-Sensing Receptor as a Novel Target for the Treatment of Idiopathic Pulmonary Fibrosis.

作者信息

Wolffs Kasope, Li Renjiao, Mansfield Bethan, Pass Daniel A, Bruce Richard T, Huang Ping, de Araújo Rachel Paes, Haddadi Bahareh Sadat, Mur Luis A J, Dally Jordanna, Moseley Ryan, Ecker Rupert, Karmouty-Quintana Harry, Lewis Keir E, Simpson A John, Ward Jeremy P T, Corrigan Christopher J, Jurkowska Renata Z, Hope-Gill Benjamin D, Riccardi Daniela, Yarova Polina L

机构信息

School of Biosciences, Cardiff University, Cardiff CF10 3AX, UK.

Department of Life Sciences, Aberystwyth University, Aberystwyth SY23 3DA, UK.

出版信息

Biomolecules. 2025 Apr 1;15(4):509. doi: 10.3390/biom15040509.

Abstract

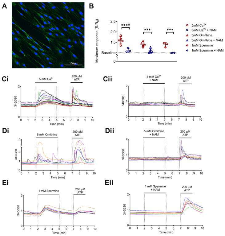
Idiopathic pulmonary fibrosis (IPF) is a disease with a poor prognosis and no curative therapies. Fibroblast activation by transforming growth factor β1 (TGFβ1) and disrupted metabolic pathways, including the arginine-polyamine pathway, play crucial roles in IPF development. Polyamines are agonists of the calcium/cation-sensing receptor (CaSR), activation of which is detrimental for asthma and pulmonary hypertension, but its role in IPF is unknown. To address this question, we evaluated polyamine abundance using metabolomic analysis of IPF patient saliva. Furthermore, we examined CaSR functional expression in human lung fibroblasts (HLFs), assessed the anti-fibrotic effects of a CaSR antagonist, NPS2143, in TGFβ1-activated normal and IPF HLFs by RNA sequencing and immunofluorescence imaging, respectively; and NPS2143 effects on polyamine synthesis in HLFs by immunoassays. Our results demonstrate that polyamine metabolites are increased in IPF patient saliva. Polyamines activate fibroblast CaSR in vitro, elevating intracellular calcium concentration. CaSR inhibition reduced TGFβ1-induced polyamine and pro-fibrotic factor expression in normal and IPF HLFs. TGFβ1 directly stimulated polyamine release by HLFs, an effect that was blocked by NPS2143. This suggests that TGFβ1 promotes CaSR activation through increased polyamine expression, driving a pro-fibrotic response. By halting some polyamine-induced pro-fibrotic changes, CaSR antagonists exhibit disease-modifying potential in IPF onset and development.

摘要

特发性肺纤维化(IPF)是一种预后不良且尚无治愈疗法的疾病。转化生长因子β1(TGFβ1)激活成纤维细胞以及包括精氨酸 - 多胺途径在内的代谢途径紊乱在IPF的发展中起关键作用。多胺是钙/阳离子敏感受体(CaSR)的激动剂,其激活对哮喘和肺动脉高压有害,但其在IPF中的作用尚不清楚。为了解决这个问题,我们使用IPF患者唾液的代谢组学分析评估了多胺丰度。此外,我们检测了人肺成纤维细胞(HLF)中CaSR的功能表达,分别通过RNA测序和免疫荧光成像评估了CaSR拮抗剂NPS2143对TGFβ1激活的正常和IPF HLF的抗纤维化作用;并通过免疫测定法检测了NPS2143对HLF中多胺合成的影响。我们的结果表明,IPF患者唾液中的多胺代谢产物增加。多胺在体外激活成纤维细胞CaSR,提高细胞内钙浓度。CaSR抑制降低了正常和IPF HLF中TGFβ1诱导的多胺和促纤维化因子的表达。TGFβ1直接刺激HLF释放多胺,这一效应被NPS2143阻断。这表明TGFβ1通过增加多胺表达促进CaSR激活,从而引发促纤维化反应。通过阻止一些多胺诱导的促纤维化变化,CaSR拮抗剂在IPF的发病和发展中显示出改善疾病的潜力。

https://cdn.ncbi.nlm.nih.gov/pmc/blobs/f5d0/12025166/85bf7fc37001/biomolecules-15-00509-g001.jpg

文献检索

告别复杂PubMed语法,用中文像聊天一样搜索,搜遍4000万医学文献。AI智能推荐,让科研检索更轻松。

立即免费搜索

文件翻译

保留排版,准确专业,支持PDF/Word/PPT等文件格式,支持 12+语言互译。

免费翻译文档

深度研究

AI帮你快速写综述,25分钟生成高质量综述,智能提取关键信息,辅助科研写作。

立即免费体验