• 文献检索
  • 文档翻译
  • 深度研究
  • 学术资讯
  • Suppr Zotero 插件Zotero 插件
  • 邀请有礼
  • 套餐&价格
  • 历史记录
应用&插件
Suppr Zotero 插件Zotero 插件浏览器插件Mac 客户端Windows 客户端微信小程序
定价
高级版会员购买积分包购买API积分包
服务
文献检索文档翻译深度研究API 文档MCP 服务
关于我们
关于 Suppr公司介绍联系我们用户协议隐私条款
关注我们

Suppr 超能文献

核心技术专利:CN118964589B侵权必究
粤ICP备2023148730 号-1Suppr @ 2026

文献检索

告别复杂PubMed语法,用中文像聊天一样搜索,搜遍4000万医学文献。AI智能推荐,让科研检索更轻松。

立即免费搜索

文件翻译

保留排版,准确专业,支持PDF/Word/PPT等文件格式,支持 12+语言互译。

免费翻译文档

深度研究

AI帮你快速写综述,25分钟生成高质量综述,智能提取关键信息,辅助科研写作。

立即免费体验

CCL20通过AKT-ERK1/2-AP1途径在感染中的表达:对上皮-间质转化和细胞迁移的影响

CCL20 Expression via AKT-ERK1/2-AP1 Pathway in Infection: Implications for EMT and Cell Migration.

作者信息

Yang Xue, Liao Daoyong, Huang Ying, Li Chao, Li Yuan, Deng Zhongliang, He Jun

机构信息

The Affiliated Nanhua Hospital, Department of Clinical Laboratory, Hengyang Medical School, University of South China, Hengyang, People's Republic of China.

Department of Public Health Laboratory Sciences, School of Public Health, Hengyang Medical School, University of South China, Hengyang, Hunan, People's Republic of China.

出版信息

J Inflamm Res. 2025 Apr 28;18:5727-5739. doi: 10.2147/JIR.S512408. eCollection 2025.

DOI:10.2147/JIR.S512408
PMID:40322529
原文链接:https://pmc.ncbi.nlm.nih.gov/articles/PMC12047387/
Abstract

PURPOSE

, a clinically significant respiratory pathogen, primarily causes community-acquired pneumonia and contributes to asthma development, with its persistent infection frequently resulting in fibrotic pulmonary changes and structural airway abnormalities. This study investigates the signaling pathways regulating CCL20 expression in THP-1 cells following infection and its impact on cell migration and epithelial-mesenchymal transition (EMT).

METHODS

THP-1 cells were infected with , and the expression of CCL20 was measured over time and at various doses. In addition, co-culture experiments were performed using -infected THP-1 cells and bronchial epithelial cells to assess EMT and cell migration.

RESULTS

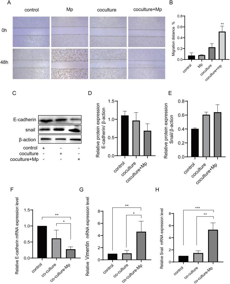
infection significantly upregulated CCL20 production in THP-1 cells via the AKT-ERK1/2-AP1 pathway, a process that was both time- and dose-dependent. Furthermore, co-culturing -infected THP-1 cells with 16HBE cells promoted EMT and increased cell migration, a process that is believed to be associated with CCL20.

CONCLUSION

This study provides insights into the molecular mechanisms linking CCL20 to cell migration, highlighting potential therapeutic targets for -related lung diseases.

摘要

目的

作为一种具有临床意义的呼吸道病原体,主要引起社区获得性肺炎并促进哮喘发展,其持续感染常导致肺纤维化改变和气道结构异常。本研究调查感染后调节THP-1细胞中CCL20表达的信号通路及其对细胞迁移和上皮-间质转化(EMT)的影响。

方法

用感染THP-1细胞,在不同时间和不同剂量下测量CCL20的表达。此外,使用感染的THP-1细胞和支气管上皮细胞进行共培养实验,以评估EMT和细胞迁移。

结果

感染通过AKT-ERK1/2-AP1途径显著上调THP-1细胞中CCL20的产生,这一过程具有时间和剂量依赖性。此外,将感染的THP-1细胞与16HBE细胞共培养可促进EMT并增加细胞迁移,这一过程被认为与CCL20有关。

结论

本研究深入了解了将CCL20与细胞迁移联系起来的分子机制,突出了相关肺部疾病的潜在治疗靶点。

https://cdn.ncbi.nlm.nih.gov/pmc/blobs/c9f8/12047387/99d01b42e639/JIR-18-5727-g0007.jpg
https://cdn.ncbi.nlm.nih.gov/pmc/blobs/c9f8/12047387/e4a35f23f18f/JIR-18-5727-g0001.jpg
https://cdn.ncbi.nlm.nih.gov/pmc/blobs/c9f8/12047387/bf907784536a/JIR-18-5727-g0002.jpg
https://cdn.ncbi.nlm.nih.gov/pmc/blobs/c9f8/12047387/49dbc65d2119/JIR-18-5727-g0003.jpg
https://cdn.ncbi.nlm.nih.gov/pmc/blobs/c9f8/12047387/ebabe7338732/JIR-18-5727-g0004.jpg
https://cdn.ncbi.nlm.nih.gov/pmc/blobs/c9f8/12047387/a9bbcf903890/JIR-18-5727-g0005.jpg
https://cdn.ncbi.nlm.nih.gov/pmc/blobs/c9f8/12047387/4b94877d1d3f/JIR-18-5727-g0006.jpg
https://cdn.ncbi.nlm.nih.gov/pmc/blobs/c9f8/12047387/99d01b42e639/JIR-18-5727-g0007.jpg
https://cdn.ncbi.nlm.nih.gov/pmc/blobs/c9f8/12047387/e4a35f23f18f/JIR-18-5727-g0001.jpg
https://cdn.ncbi.nlm.nih.gov/pmc/blobs/c9f8/12047387/bf907784536a/JIR-18-5727-g0002.jpg
https://cdn.ncbi.nlm.nih.gov/pmc/blobs/c9f8/12047387/49dbc65d2119/JIR-18-5727-g0003.jpg
https://cdn.ncbi.nlm.nih.gov/pmc/blobs/c9f8/12047387/ebabe7338732/JIR-18-5727-g0004.jpg
https://cdn.ncbi.nlm.nih.gov/pmc/blobs/c9f8/12047387/a9bbcf903890/JIR-18-5727-g0005.jpg
https://cdn.ncbi.nlm.nih.gov/pmc/blobs/c9f8/12047387/4b94877d1d3f/JIR-18-5727-g0006.jpg
https://cdn.ncbi.nlm.nih.gov/pmc/blobs/c9f8/12047387/99d01b42e639/JIR-18-5727-g0007.jpg

相似文献

1
CCL20 Expression via AKT-ERK1/2-AP1 Pathway in Infection: Implications for EMT and Cell Migration.CCL20通过AKT-ERK1/2-AP1途径在感染中的表达:对上皮-间质转化和细胞迁移的影响
J Inflamm Res. 2025 Apr 28;18:5727-5739. doi: 10.2147/JIR.S512408. eCollection 2025.
2
CrkL meditates CCL20/CCR6-induced EMT in gastric cancer.CrkL调控胃癌中CCL20/CCR6诱导的上皮-间质转化。
Cytokine. 2015 Dec;76(2):163-169. doi: 10.1016/j.cyto.2015.05.009. Epub 2015 Jun 1.
3
House dust mite-induced Akt-ERK1/2-C/EBP beta pathway triggers CCL20-mediated inflammation and epithelial-mesenchymal transition for airway remodeling.屋尘螨诱导的 Akt-ERK1/2-C/EBPβ通路触发 CCL20 介导的炎症和上皮-间充质转化导致气道重塑。
FASEB J. 2022 Sep;36(9):e22452. doi: 10.1096/fj.202200150RR.
4
MicroRNA-21 promotes epithelial-mesenchymal transition and migration of human bronchial epithelial cells by targeting poly (ADP-ribose) polymerase-1 and activating PI3K/AKT signaling.微小RNA-21通过靶向聚(ADP-核糖)聚合酶-1并激活PI3K/AKT信号通路促进人支气管上皮细胞的上皮-间质转化和迁移。
Korean J Physiol Pharmacol. 2022 Jul 1;26(4):239-253. doi: 10.4196/kjpp.2022.26.4.239.
5
CCL20 and CXCL8 synergize to promote progression and poor survival outcome in patients with colorectal cancer by collaborative induction of the epithelial-mesenchymal transition.CCL20 和 CXCL8 通过协同诱导上皮-间充质转化促进结直肠癌患者的进展和不良生存结局。
Cancer Lett. 2014 Jun 28;348(1-2):77-87. doi: 10.1016/j.canlet.2014.03.008. Epub 2014 Mar 18.
6
Chemokine ligand 20 enhances progression of hepatocellular carcinoma via epithelial-mesenchymal transition.趋化因子配体20通过上皮-间质转化促进肝细胞癌进展。
World J Gastroenterol. 2015 Jan 14;21(2):475-83. doi: 10.3748/wjg.v21.i2.475.
7
Tumor-Associated Macrophages Induce Migration of Renal Cell Carcinoma Cells via Activation of the CCL20-CCR6 Axis.肿瘤相关巨噬细胞通过激活CCL20-CCR6轴诱导肾癌细胞迁移。
Cancers (Basel). 2019 Dec 30;12(1):89. doi: 10.3390/cancers12010089.
8
Chlamydophila pneumoniae triggers release of CCL20 and vascular endothelial growth factor from human bronchial epithelial cells through enhanced intracellular oxidative stress and MAPK activation.肺炎衣原体通过增强细胞内氧化应激和 MAPK 激活,引发人支气管上皮细胞释放 CCL20 和血管内皮生长因子。
J Clin Immunol. 2009 Sep;29(5):629-36. doi: 10.1007/s10875-009-9306-8. Epub 2009 May 29.
9
Circ_0026344 restrains metastasis of human colorectal cancer cells via miR-183.环状 RNA 0026344 通过 miR-183 抑制人结直肠癌细胞的转移。
Artif Cells Nanomed Biotechnol. 2019 Dec;47(1):4038-4045. doi: 10.1080/21691401.2019.1669620.
10
Reserve of Wnt/β-catenin Signaling Alleviates Mycoplasma pneumoniae P1-C-induced Inflammation in airway epithelial cells and lungs of mice.Wnt/β-catenin 信号储备减轻肺炎支原体 P1-C 诱导的气道上皮细胞和小鼠肺部炎症。
Mol Immunol. 2023 Jan;153:60-74. doi: 10.1016/j.molimm.2022.11.003. Epub 2022 Nov 25.

引用本文的文献

1
Epidemiology, molecular typing, microbiome-immune interactions and treatment strategies of endometrial cancer: a review.子宫内膜癌的流行病学、分子分型、微生物组-免疫相互作用及治疗策略:综述
Front Immunol. 2025 Jun 25;16:1595638. doi: 10.3389/fimmu.2025.1595638. eCollection 2025.

本文引用的文献

1
Sophocarpine inhibits the progression of glioblastoma via PTEN/PI3K/Akt signaling pathway.槐果碱通过PTEN/PI3K/Akt信号通路抑制胶质母细胞瘤的进展。
Am J Cancer Res. 2024 Aug 25;14(8):3757-3772. doi: 10.62347/SQJB1901. eCollection 2024.
2
Peptidomic analysis reveals novel peptide PDLC promotes cell proliferation in hepatocellular carcinoma via Ras/Raf/MEK/ERK pathway.肽组学分析揭示了新型肽 PDLC 通过 Ras/Raf/MEK/ERK 通路促进肝癌细胞增殖。
Sci Rep. 2024 Aug 13;14(1):18757. doi: 10.1038/s41598-024-69789-3.
3
Erratum: Ophiopogonin-B Suppresses Epithelial-mesenchymal Transition in Human Lung Adenocarcinoma Cells via the Linc00668/miR-432-5p/EMT Axis: Erratum.
勘误:麦冬皂苷B通过Linc00668/miR-432-5p/EMT轴抑制人肺腺癌细胞上皮-间质转化:勘误。
J Cancer. 2024 Jun 1;15(13):4095-4096. doi: 10.7150/jca.98604. eCollection 2024.
4
Exploring the pathogenetic mechanisms of (Review).探索(疾病)的发病机制(综述) 。 (注:原文括号处内容缺失,翻译时根据语境补充了“疾病”一词使译文更通顺)
Exp Ther Med. 2024 Apr 30;28(1):271. doi: 10.3892/etm.2024.12559. eCollection 2024 Jul.
5
Engagement of AKT and ERK signaling pathways facilitates infection of human neuronal cells with West Nile virus.AKT和ERK信号通路的激活促进西尼罗河病毒对人神经元细胞的感染。
J Virus Erad. 2024 Mar 28;10(1):100368. doi: 10.1016/j.jve.2024.100368. eCollection 2024 Mar.
6
CCL20/CCR6 Mediated Macrophage Activation and Polarization Can Promote Adenoid Epithelial Inflammation in Adenoid Hypertrophy.CCL20/CCR6介导的巨噬细胞活化与极化可促进腺样体肥大中的腺样体上皮炎症。
J Inflamm Res. 2022 Dec 23;15:6843-6855. doi: 10.2147/JIR.S390210. eCollection 2022.
7
Insight into the Pathogenic Mechanism of Mycoplasma pneumoniae.探讨肺炎支原体的致病机制。
Curr Microbiol. 2022 Dec 2;80(1):14. doi: 10.1007/s00284-022-03103-0.
8
Particulate matter promotes cancer metastasis through increased HBEGF expression in macrophages.颗粒物通过巨噬细胞中 HBEGF 的表达增加促进癌症转移。
Exp Mol Med. 2022 Nov;54(11):1901-1912. doi: 10.1038/s12276-022-00886-x. Epub 2022 Nov 9.
9
House dust mite-induced Akt-ERK1/2-C/EBP beta pathway triggers CCL20-mediated inflammation and epithelial-mesenchymal transition for airway remodeling.屋尘螨诱导的 Akt-ERK1/2-C/EBPβ通路触发 CCL20 介导的炎症和上皮-间充质转化导致气道重塑。
FASEB J. 2022 Sep;36(9):e22452. doi: 10.1096/fj.202200150RR.
10
downregulates RECK to promote matrix metalloproteinase-9 secretion by bronchial epithelial cells.下调 RECK 以促进支气管上皮细胞基质金属蛋白酶-9 的分泌。
Virulence. 2022 Dec;13(1):1270-1284. doi: 10.1080/21505594.2022.2101746.