Suppr超能文献

CD36通过促进肥胖相关重症急性胰腺炎中胰腺、附睾脂肪组织和脂肪组织巨噬细胞的铁死亡来诱导炎症。

CD36 Induces Inflammation by Promoting Ferroptosis in Pancreas, Epididymal Adipose Tissue, and Adipose Tissue Macrophages in Obesity-Related Severe Acute Pancreatitis.

作者信息

Zhang Ruoyi, Ling Xin, Guo Xianwen, Ding Zhen

机构信息

Department of Gastroenterology, The First Affiliated Hospital, Sun Yat-Sen University, Guangzhou 510080, China.

出版信息

Int J Mol Sci. 2025 Apr 8;26(8):3482. doi: 10.3390/ijms26083482.

Abstract

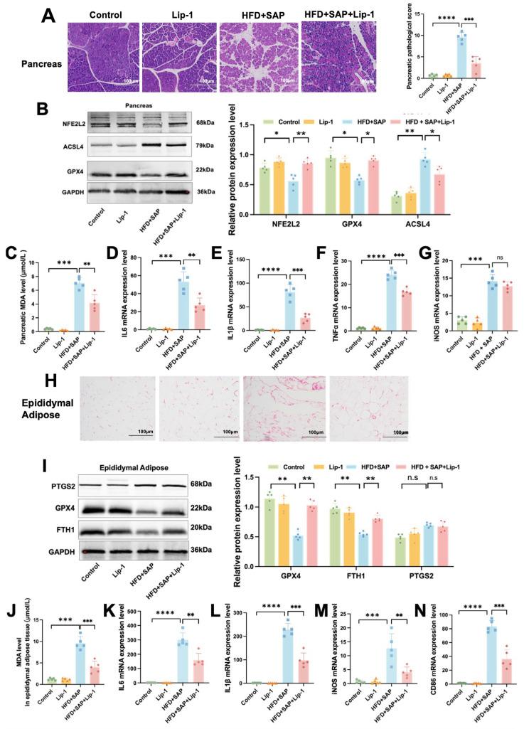
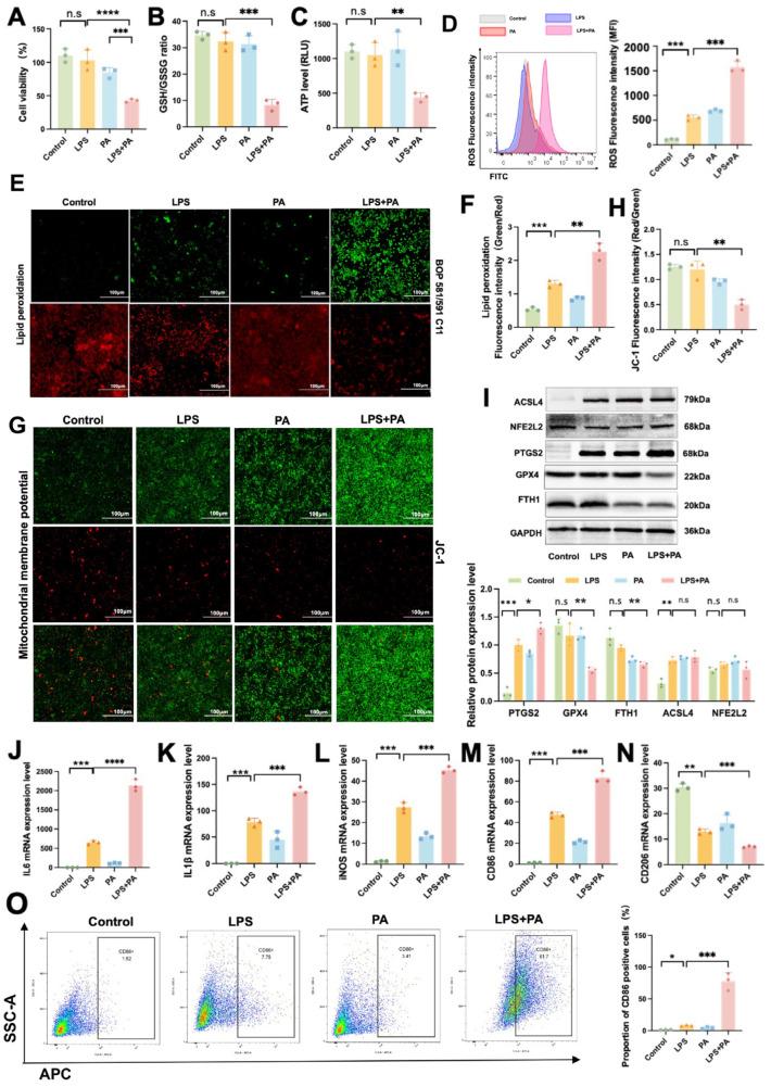
Severe acute pancreatitis (SAP) is mainly triggered by the abnormal activation of pancreatic enzymes. Obesity acts as an independent risk factor for SAP; however, the underlying mechanism has not been fully elucidated. In this study, SAP models were established in mice with normal and high-fat diets. Subsequently, this study examined ferroptosis and inflammatory markers in pancreas and epididymal adipose tissues. To mimic obesity-related SAP in adipose tissue macrophages (ATMs), lipopolysaccharide (LPS) and palmitic acid (PA) were introduced, and alterations in ferroptosis and inflammation were assessed. To elucidate the regulatory role of cluster of differentiation 36 (CD36) in ferroptosis, liproxstatin-1 (Lip-1) and sulfosuccinimidyl oleate sodium (SSO) were utilized for in-depth analysis in the pancreas, epididymal adipose tissues, and ATMs. Our findings suggest that obesity aggravates ferroptosis in pancreas tissue, epididymal adipose tissues, and ATMs during SAP, as evidenced by increased lipid peroxidation, elevated Fe levels, and alterations in ferroptosis markers, while these alterations were regained by Lip-1. Notably, CD36 levels were significantly increased in pancreatic tissue, epididymal adipose tissue, and ATMs, indicating that CD36 promotes ferroptosis and induces inflammation. SSO treatment alleviated changes in ferroptosis markers and reduced inflammation. Western blot results showed that CD36 promoted ferroptosis through the acyl-CoA synthetase long-chain family member 4 (ACSL4)/glutathione peroxidase 4 (GPX4) axis in pancreatic tissue, while a similar regulatory role was mediated by the ferritin heavy chain 1 (FTH1)/GPX4 axis and ATMs. These findings demonstrate that CD36 induces inflammation by facilitating ferroptosis in pancreas tissue, epididymal adipose tissue, and ATMs in obesity-related SAP. The inhibition of CD36 could provide novel viewpoints for the prevention and treatment of obesity-related SAP.

摘要

重症急性胰腺炎(SAP)主要由胰腺酶的异常激活引发。肥胖是SAP的独立危险因素;然而,其潜在机制尚未完全阐明。在本研究中,分别以正常饮食和高脂饮食的小鼠建立了SAP模型。随后,本研究检测了胰腺和附睾脂肪组织中的铁死亡和炎症标志物。为模拟脂肪组织巨噬细胞(ATM)中与肥胖相关的SAP,引入脂多糖(LPS)和棕榈酸(PA),并评估铁死亡和炎症的变化。为阐明分化簇36(CD36)在铁死亡中的调节作用,使用脂氧素A1(Lip-1)和油酸钠磺基琥珀酰亚胺酯(SSO)对胰腺、附睾脂肪组织和ATM进行深入分析。我们的研究结果表明,肥胖会加重SAP期间胰腺组织、附睾脂肪组织和ATM中的铁死亡,脂质过氧化增加、铁水平升高和铁死亡标志物的变化证明了这一点,而Lip-1可恢复这些变化。值得注意的是,胰腺组织、附睾脂肪组织和ATM中的CD36水平显著升高,表明CD36促进铁死亡并诱导炎症。SSO治疗减轻了铁死亡标志物的变化并减轻了炎症。蛋白质印迹结果表明,CD36在胰腺组织中通过酰基辅酶A合成酶长链家族成员4(ACSL4)/谷胱甘肽过氧化物酶4(GPX4)轴促进铁死亡,而在ATM中类似的调节作用由铁蛋白重链1(FTH1)/GPX4轴介导。这些发现表明,在与肥胖相关的SAP中,CD36通过促进胰腺组织、附睾脂肪组织和ATM中的铁死亡来诱导炎症。抑制CD36可为肥胖相关SAP的预防和治疗提供新的思路。

https://cdn.ncbi.nlm.nih.gov/pmc/blobs/24ef/12027088/ec9b61034039/ijms-26-03482-g001.jpg

文献AI研究员

20分钟写一篇综述,助力文献阅读效率提升50倍。

立即体验

用中文搜PubMed

大模型驱动的PubMed中文搜索引擎

马上搜索

文档翻译

学术文献翻译模型,支持多种主流文档格式。

立即体验