Suppr超能文献

在系统性红斑狼疮小鼠模型中,抑制长链脂酰辅酶A合成酶4通过调节铁死亡减轻行为缺陷。

Inhibition of ACSL4 Attenuates Behavioral Deficits by Regulating Ferroptosis in a Murine Model of Systemic Lupus Erythematosus.

作者信息

Jiang Mengdi, Cao Heng, Chen Weiqian, Yu Ye, Lin Jin

机构信息

Department of Rheumatology, The First Affiliated Hospital of Zhejiang University School of Medicine, Hangzhou 310003, China.

出版信息

Int J Mol Sci. 2025 Apr 10;26(8):3553. doi: 10.3390/ijms26083553.

Abstract

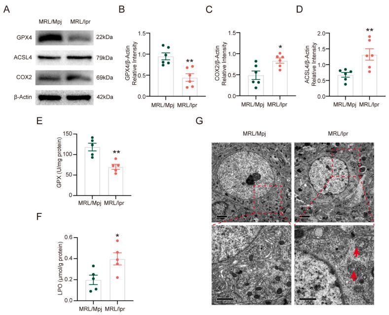
Neuropsychiatric systemic lupus erythematosus (NPSLE) is a disorder with a poor prognosis characterized by psychiatric and neurological manifestations directly associated with systemic lupus erythematosus (SLE). Neutrophil ferroptosis has been identified as a significant contributor to neutropenia and disease progression in SLE, but its role in NPSLE remains unclear. Female MRL/lpr and MRL/Mpj mice were used. The selective ferroptosis inhibitor liproxstatin-1 and the acyl-CoA synthetase long-chain family member 4 (ACSL4) inhibitor rosiglitazone were administered separately. Assessments included behavioral testing, transmission electron microscopy (TEM), ELISA, Western blotting, RT-PCR, and Nissl staining. Our data showed that neurons in the brain parenchyma undergo ferroptosis, with decreased glutathione peroxidase 4 (GPX4) expression and increased levels of lipid peroxidation indicators and have the typical morphology of ferroptosis confirmed by transmission electron microscopy. Selective ferroptosis inhibitor liproxstatin-1 attenuated the neuropsychiatric manifestations, including depression-like and impulsive behaviors, of MRL/lpr mice. ACSL4 is the main enzyme in lipid metabolism. Our study further found that the utilization of rosiglitazone by inhibiting ACSL4 could also significantly attenuate neuropsychiatric manifestations of MRL/lpr mice. Moreover, blocking ACSL4 might considerably boost GPX4 levels and decrease lipid peroxidation indicators in NPSLE, with reduced neuronal damage, as well as reduced neuroinflammation. This study concluded that inhibiting ACSL4 could facilitate the recuperation of behavioral deficits by suppression of ferroptosis in NPSLE, implying that ACSL4 might be a potential new therapeutic focus for NPSLE.

摘要

神经精神性系统性红斑狼疮(NPSLE)是一种预后不良的疾病,其特征是精神和神经表现与系统性红斑狼疮(SLE)直接相关。中性粒细胞铁死亡已被确定为SLE中性粒细胞减少和疾病进展的重要因素,但其在NPSLE中的作用仍不清楚。使用雌性MRL/lpr和MRL/Mpj小鼠。分别给予选择性铁死亡抑制剂liproxstatin-1和酰基辅酶A合成酶长链家族成员4(ACSL4)抑制剂罗格列酮。评估包括行为测试、透射电子显微镜(TEM)、酶联免疫吸附测定(ELISA)、蛋白质免疫印迹法、逆转录聚合酶链反应(RT-PCR)和尼氏染色。我们的数据表明,脑实质中的神经元发生铁死亡,谷胱甘肽过氧化物酶4(GPX4)表达降低,脂质过氧化指标水平升高,并且透射电子显微镜证实具有典型的铁死亡形态。选择性铁死亡抑制剂liproxstatin-1减轻了MRL/lpr小鼠的神经精神表现,包括抑郁样和冲动行为。ACSL4是脂质代谢中的主要酶。我们的研究进一步发现,通过抑制ACSL4使用罗格列酮也可以显著减轻MRL/lpr小鼠的神经精神表现。此外,阻断ACSL4可能会显著提高NPSLE中GPX4的水平,降低脂质过氧化指标,减少神经元损伤以及减轻神经炎症。本研究得出结论,抑制ACSL4可以通过抑制NPSLE中的铁死亡促进行为缺陷的恢复,这意味着ACSL4可能是NPSLE潜在的新治疗靶点。

https://cdn.ncbi.nlm.nih.gov/pmc/blobs/4c6b/12027207/4736dba87de2/ijms-26-03553-g001.jpg

文献检索

告别复杂PubMed语法,用中文像聊天一样搜索,搜遍4000万医学文献。AI智能推荐,让科研检索更轻松。

立即免费搜索

文件翻译

保留排版,准确专业,支持PDF/Word/PPT等文件格式,支持 12+语言互译。

免费翻译文档

深度研究

AI帮你快速写综述,25分钟生成高质量综述,智能提取关键信息,辅助科研写作。

立即免费体验