Suppr超能文献

胱抑素抗体干扰嗜群血蜱(蜱螨亚纲:硬蜱科)的卵巢发育。

Cystatin antibodies interfere with ovary development in Haemaphysalis doenitzi (Acari: Ixodidae).

作者信息

Zhang Songbo, Gao Zhihua, Ghonaim Ahmed H, Xing Weijia, Zhao Weikang, Zhang Jiayi, Yang Xiaolong

机构信息

Hebei Key Laboratory of Animal Physiology, Biochemistry and Molecular Biology, Hebei Collaborative Innovation Center for Eco-Environment, Ministry of Education Key Laboratory of Molecular and Cellular Biology, College of Life Sciences, Hebei Normal University, Shijiazhuang, China.

National Key Laboratory of Agricultural Microbiology, College of Veterinary Medicine, Huazhong Agricultural University, Wuhan, China.

出版信息

PLoS Negl Trop Dis. 2025 May 7;19(5):e0013064. doi: 10.1371/journal.pntd.0013064. eCollection 2025 May.

Abstract

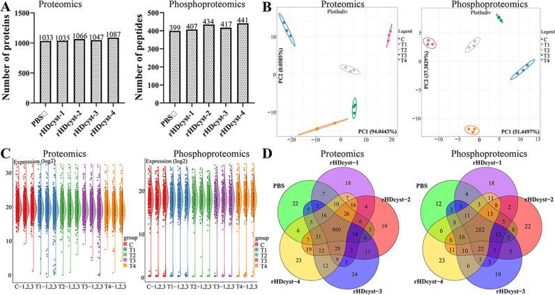
Anti-tick vaccines are gaining attention as a strategy to prevent tick infestations by activating the immune response of the host. Antibodies produced by the host inhibit tick growth and reproduction, but the molecular mechanism remains to be clarified. In this study, we investigated the effects of cystatin antibodies on the ovarian function of Haemaphysalis doenitzi. Histological analysis revealed that exposure to cystatin antibodies resulted in a significant reduction in the number of eggs produced and caused severe damage to the ovarian tissue structure. Immunofluorescence experiments confirmed the significant expression of cystatin within the ovary. Proteomics and phosphoproteomics identified 31 and 10 differentially expressed proteins in the relevant pathways, respectively. These changes in protein levels were found to be regulated by various mechanisms, including ribosomes activity, regulation of actin cytoskeleton, RNA transport, the TCA cycle, drug metabolism, and mTOR signaling pathways. Notably, there was high expression of tropomyosin and low expression of glutathione S-transferase (GST) during ovarian detoxification. Enzyme activity assays indicated a significant down-regulation of GST enzyme activity in the immunized group, suggesting that cystatin antibodies impaired the detoxification capacity of the ticks. Both tropomyosin and GST were successfully cloned and designated as HD-TPMa and HD-GSTa, respectively. RNA interference (RNAi) successfully knocked down the target gene. Ticks subjected to immersion in cystatin antibodies exhibited a significantly increased mortality rate after 72 hours. This study elucidated the molecular mechanism by which cystatin antibodies inhibit the growth and development of tick ovaries, providing an important scientific basis for the development of effective tick ovary control strategies.

摘要

抗蜱疫苗作为一种通过激活宿主免疫反应来预防蜱虫侵袭的策略正受到关注。宿主产生的抗体可抑制蜱虫的生长和繁殖,但其分子机制仍有待阐明。在本研究中,我们调查了胱抑素抗体对日本血蜱卵巢功能的影响。组织学分析显示,暴露于胱抑素抗体导致产卵数量显著减少,并对卵巢组织结构造成严重损害。免疫荧光实验证实了卵巢内胱抑素的显著表达。蛋白质组学和磷酸蛋白质组学分别在相关途径中鉴定出31种和10种差异表达蛋白。发现这些蛋白质水平的变化受多种机制调控,包括核糖体活性、肌动蛋白细胞骨架调节、RNA转运、三羧酸循环、药物代谢和mTOR信号通路。值得注意的是,在卵巢解毒过程中,原肌球蛋白表达高,谷胱甘肽S -转移酶(GST)表达低。酶活性测定表明免疫组中GST酶活性显著下调,这表明胱抑素抗体损害了蜱虫的解毒能力。原肌球蛋白和GST均成功克隆,并分别命名为HD - TPMa和HD - GSTa。RNA干扰(RNAi)成功敲低了靶基因。浸泡在胱抑素抗体中的蜱虫在72小时后死亡率显著增加。本研究阐明了胱抑素抗体抑制蜱虫卵巢生长发育的分子机制,为制定有效的蜱虫卵巢控制策略提供了重要的科学依据。

https://cdn.ncbi.nlm.nih.gov/pmc/blobs/cc3d/12057904/287e50fcc59f/pntd.0013064.g001.jpg

文献检索

告别复杂PubMed语法,用中文像聊天一样搜索,搜遍4000万医学文献。AI智能推荐,让科研检索更轻松。

立即免费搜索

文件翻译

保留排版,准确专业,支持PDF/Word/PPT等文件格式,支持 12+语言互译。

免费翻译文档

深度研究

AI帮你快速写综述,25分钟生成高质量综述,智能提取关键信息,辅助科研写作。

立即免费体验