• 文献检索
  • 文档翻译
  • 深度研究
  • 学术资讯
  • Suppr Zotero 插件Zotero 插件
  • 邀请有礼
  • 套餐&价格
  • 历史记录
应用&插件
Suppr Zotero 插件Zotero 插件浏览器插件Mac 客户端Windows 客户端微信小程序
定价
高级版会员购买积分包购买API积分包
服务
文献检索文档翻译深度研究API 文档MCP 服务
关于我们
关于 Suppr公司介绍联系我们用户协议隐私条款
关注我们

Suppr 超能文献

核心技术专利:CN118964589B侵权必究
粤ICP备2023148730 号-1Suppr @ 2026

文献检索

告别复杂PubMed语法,用中文像聊天一样搜索,搜遍4000万医学文献。AI智能推荐,让科研检索更轻松。

立即免费搜索

文件翻译

保留排版,准确专业,支持PDF/Word/PPT等文件格式,支持 12+语言互译。

免费翻译文档

深度研究

AI帮你快速写综述,25分钟生成高质量综述,智能提取关键信息,辅助科研写作。

立即免费体验

RBX1通过抑制NCOA4介导的铁自噬减轻铁死亡,并有助于减轻椎间盘退变。

RBX1 mitigates ferroptosis by inhibiting NCOA4-mediated ferritinophagy and contributes to the attenuation of intervertebral disc degeneration.

作者信息

Zhou Lu-Ping, Kang Liang, Zhang Zhi-Gang, Jia Chong-Yu, Zhao Chen-Hao, Zhang Xian-Liang, Zhang Hua-Qing, Zhang Ren-Jie, Shen Cai-Liang

机构信息

Department of Orthopedics and Spine Surgery, The First Affiliated Hospital of Anhui Medical University, 218 Jixi Road, Hefei, 230022, Anhui, China.

Laboratory of Spinal and Spinal Cord Injury Regeneration and Repair, The First Affiliated Hospital of Anhui Medical University, Hefei, 230022, Anhui, China.

出版信息

J Transl Med. 2025 May 7;23(1):514. doi: 10.1186/s12967-025-06412-7.

DOI:10.1186/s12967-025-06412-7
PMID:40335979
原文链接:https://pmc.ncbi.nlm.nih.gov/articles/PMC12060535/
Abstract

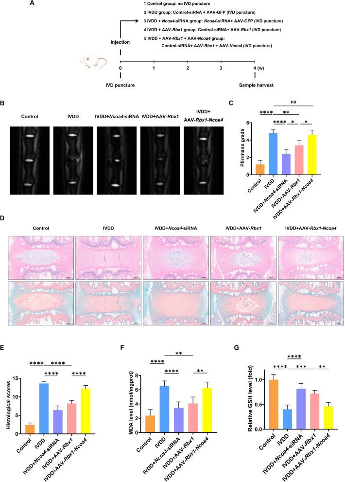
Loss of nucleus pulposus (NP) cells is as one of the primary factors initiating intervertebral disc (IVD) degeneration (IVDD); however, the intrinsic physiological mechanisms of endogenous NP-derived stem cell (NPSC)-based therapy in IVDD remain poorly understood. Disturbed iron homeostasis is commonly observed in degenerative diseases, and an acidic microenvironment has been considered a crucial factor in IVDD. The molecular mechanism of ferroptosis in acidic microenvironments during IVDD has not been reported. Herein, we intended to investigate whether acidic conditions can induce ferroptosis in NPSCs and explore the mechanism of IVDD progression through NCOA4-mediated ferritinophagy, which is a type of selective autophagy mediating ferroptosis. The role of ring-box 1 (RBX1) in NCOA4-mediated ferritinophagy in NPSC ferroptosis and IVDD pathogenesis was also explored. First, clinical epidemiology research revealed that a reduction in serum ferritin level was an independent risk factor for IVDD. We then demonstrated that ferroptosis progressively increased in human NP tissues as IVDD advanced and the acidic conditions induced ferroptosis-associated decline in cell viability, reactive oxygen species accumulation, and extracellular matrix degradation in human NPSCs. In an acidic microenvironment, ferroptosis is promoted due to enhanced NCOA4-mediated ferritinophagy in NPSCs. A mechanistic study demonstrated that RBX1-mediated ubiquitination modulated NCOA4 expression and the inhibition of RBX1 promoted ferroptosis through NCOA4-mediated ferritinophagy in the human NPSCs. Our in vivo study further illustrated that RBX1 overexpression ameliorated ferroptotic effects on IVDD progression by suppressing NCOA4-mediated ferritinophagy. Results demonstrated the modulating role of RBX1 in NCOA4-mediated ferritinophagy and NPSC ferroptosis, providing valuable insights into the potential application of endogenous stem cell-based IVD self-repair and self-regeneration for IVDD treatment.

摘要

髓核(NP)细胞的丢失是引发椎间盘(IVD)退变(IVDD)的主要因素之一;然而,基于内源性NP衍生干细胞(NPSC)治疗IVDD的内在生理机制仍知之甚少。铁稳态紊乱在退行性疾病中普遍存在,酸性微环境被认为是IVDD的关键因素。IVDD期间酸性微环境中细胞铁死亡的分子机制尚未见报道。在此,我们旨在研究酸性条件是否能诱导NPSCs发生铁死亡,并通过NCOA4介导的铁蛋白自噬探索IVDD进展的机制,NCOA4介导的铁蛋白自噬是一种介导铁死亡的选择性自噬。还探讨了环盒1(RBX1)在NCOA4介导的NPSC铁死亡和IVDD发病机制中的铁蛋白自噬中的作用。首先,临床流行病学研究表明,血清铁蛋白水平降低是IVDD的独立危险因素。然后我们证明,随着IVDD进展,人NP组织中的铁死亡逐渐增加,酸性条件诱导人NPSCs中与铁死亡相关的细胞活力下降、活性氧积累和细胞外基质降解。在酸性微环境中,由于NPSCs中NCOA4介导的铁蛋白自噬增强,铁死亡得以促进。机制研究表明,RBX1介导的泛素化调节NCOA4表达,抑制RBX1通过NCOA4介导的铁蛋白自噬促进人NPSCs中的铁死亡。我们的体内研究进一步表明,RBX1过表达通过抑制NCOA4介导的铁蛋白自噬改善了铁死亡对IVDD进展的影响。结果证明了RBX1在NCOA4介导的铁蛋白自噬和NPSC铁死亡中的调节作用,为基于内源性干细胞的IVD自我修复和自我再生在IVDD治疗中的潜在应用提供了有价值的见解。

https://cdn.ncbi.nlm.nih.gov/pmc/blobs/e702/12060535/8070d43a482a/12967_2025_6412_Fig8_HTML.jpg
https://cdn.ncbi.nlm.nih.gov/pmc/blobs/e702/12060535/d8d9512ad483/12967_2025_6412_Fig1_HTML.jpg
https://cdn.ncbi.nlm.nih.gov/pmc/blobs/e702/12060535/9a95e9779765/12967_2025_6412_Fig2_HTML.jpg
https://cdn.ncbi.nlm.nih.gov/pmc/blobs/e702/12060535/72aa490e4eb3/12967_2025_6412_Fig3_HTML.jpg
https://cdn.ncbi.nlm.nih.gov/pmc/blobs/e702/12060535/8d833c3f85da/12967_2025_6412_Fig4_HTML.jpg
https://cdn.ncbi.nlm.nih.gov/pmc/blobs/e702/12060535/86e25e9a212d/12967_2025_6412_Fig5_HTML.jpg
https://cdn.ncbi.nlm.nih.gov/pmc/blobs/e702/12060535/fc35559e401b/12967_2025_6412_Fig6_HTML.jpg
https://cdn.ncbi.nlm.nih.gov/pmc/blobs/e702/12060535/52be9137f803/12967_2025_6412_Fig7_HTML.jpg
https://cdn.ncbi.nlm.nih.gov/pmc/blobs/e702/12060535/8070d43a482a/12967_2025_6412_Fig8_HTML.jpg
https://cdn.ncbi.nlm.nih.gov/pmc/blobs/e702/12060535/d8d9512ad483/12967_2025_6412_Fig1_HTML.jpg
https://cdn.ncbi.nlm.nih.gov/pmc/blobs/e702/12060535/9a95e9779765/12967_2025_6412_Fig2_HTML.jpg
https://cdn.ncbi.nlm.nih.gov/pmc/blobs/e702/12060535/72aa490e4eb3/12967_2025_6412_Fig3_HTML.jpg
https://cdn.ncbi.nlm.nih.gov/pmc/blobs/e702/12060535/8d833c3f85da/12967_2025_6412_Fig4_HTML.jpg
https://cdn.ncbi.nlm.nih.gov/pmc/blobs/e702/12060535/86e25e9a212d/12967_2025_6412_Fig5_HTML.jpg
https://cdn.ncbi.nlm.nih.gov/pmc/blobs/e702/12060535/fc35559e401b/12967_2025_6412_Fig6_HTML.jpg
https://cdn.ncbi.nlm.nih.gov/pmc/blobs/e702/12060535/52be9137f803/12967_2025_6412_Fig7_HTML.jpg
https://cdn.ncbi.nlm.nih.gov/pmc/blobs/e702/12060535/8070d43a482a/12967_2025_6412_Fig8_HTML.jpg

相似文献

1
RBX1 mitigates ferroptosis by inhibiting NCOA4-mediated ferritinophagy and contributes to the attenuation of intervertebral disc degeneration.RBX1通过抑制NCOA4介导的铁自噬减轻铁死亡,并有助于减轻椎间盘退变。
J Transl Med. 2025 May 7;23(1):514. doi: 10.1186/s12967-025-06412-7.
2
Involvement of oxidative stress-induced annulus fibrosus cell and nucleus pulposus cell ferroptosis in intervertebral disc degeneration pathogenesis.氧化应激诱导的纤维环细胞和髓核细胞铁死亡在椎间盘退变发病机制中的作用。
J Cell Physiol. 2021 Apr;236(4):2725-2739. doi: 10.1002/jcp.30039. Epub 2020 Sep 6.
3
NCOA4-mediated ferritinophagy participates in cadmium-triggered ferroptosis in spermatogonia.NCOA4 介导的铁蛋白自噬参与了镉诱导的精原细胞铁死亡。
Toxicology. 2024 Jun;505:153831. doi: 10.1016/j.tox.2024.153831. Epub 2024 May 18.
4
Exosomes inhibit ferroptosis to alleviate intervertebral disc degeneration via the p62-KEAP1-NRF2 pathway.外泌体通过p62-KEAP1-NRF2途径抑制铁死亡以减轻椎间盘退变。
Free Radic Biol Med. 2025 May;232:171-184. doi: 10.1016/j.freeradbiomed.2025.02.027. Epub 2025 Feb 20.
5
KA-mediated excitotoxicity induces neuronal ferroptosis through activation of ferritinophagy.KA 诱导的兴奋毒性通过激活铁蛋白自噬诱导神经元铁死亡。
CNS Neurosci Ther. 2024 Sep;30(9):e70054. doi: 10.1111/cns.70054.
6
The Role of NCOA4-Mediated Ferritinophagy in Ferroptosis.NCOA4 介导线粒体铁蛋白自噬在铁死亡中的作用。
Adv Exp Med Biol. 2021;1301:41-57. doi: 10.1007/978-3-030-62026-4_4.
7
STAT3 signaling promotes cardiac injury by upregulating NCOA4-mediated ferritinophagy and ferroptosis in high-fat-diet fed mice.STAT3 信号通过上调高脂肪饮食喂养小鼠中 NCOA4 介导的铁蛋白自噬和铁死亡促进心脏损伤。
Free Radic Biol Med. 2023 May 20;201:111-125. doi: 10.1016/j.freeradbiomed.2023.03.003. Epub 2023 Mar 20.
8
NCOA4-mediated ferritinophagy promotes ferroptosis induced by erastin, but not by RSL3 in HeLa cells.NCOA4 介导的铁蛋白自噬促进依马替尼诱导的铁死亡,但不促进 RSL3 诱导的铁死亡。
Biochim Biophys Acta Mol Cell Res. 2021 Feb;1868(2):118913. doi: 10.1016/j.bbamcr.2020.118913. Epub 2020 Nov 25.
9
Ferristatin II protects nucleus pulposus against degeneration through inhibiting ferroptosis and activating HIF-1α pathway mediated mitophagy.铁抑素II通过抑制铁死亡和激活HIF-1α途径介导的线粒体自噬来保护髓核免于退变。
Int Immunopharmacol. 2025 Feb 6;147:113895. doi: 10.1016/j.intimp.2024.113895. Epub 2025 Jan 2.
10
Melatonin mitigates matrix stiffness-induced intervertebral disk degeneration by inhibiting reactive oxygen species and melatonin receptors mediated PI3K/AKT/NF-κB pathway.褪黑素通过抑制活性氧和褪黑素受体介导的 PI3K/AKT/NF-κB 通路减轻基质硬度诱导的椎间盘退变。
Am J Physiol Cell Physiol. 2024 Nov 1;327(5):C1236-C1248. doi: 10.1152/ajpcell.00630.2023. Epub 2024 Sep 9.

本文引用的文献

1
Certainty of the Global Burden of Disease 2019 Modelled Prevalence Estimates for Musculoskeletal Conditions: A Meta-Epidemiological Study.2019 年全球疾病负担模型患病率估计值的确定性:一项荟萃流行病学研究。
Int J Public Health. 2023 May 31;68:1605763. doi: 10.3389/ijph.2023.1605763. eCollection 2023.
2
Global burden and risk factors of musculoskeletal disorders among adolescents and young adults in 204 countries and territories, 1990-2019.204 个国家和地区 1990-2019 年青少年和年轻人肌肉骨骼疾病的全球负担和危险因素。
Autoimmun Rev. 2023 Aug;22(8):103361. doi: 10.1016/j.autrev.2023.103361. Epub 2023 May 23.
3
The Potential Roles of Ferroptosis in Pathophysiology and Treatment of Musculoskeletal Diseases-Opportunities, Challenges, and Perspectives.
铁死亡在肌肉骨骼疾病病理生理学和治疗中的潜在作用——机遇、挑战与展望
J Clin Med. 2023 Mar 8;12(6):2125. doi: 10.3390/jcm12062125.
4
JNK-JUN-NCOA4 axis contributes to chondrocyte ferroptosis and aggravates osteoarthritis via ferritinophagy.JNK-JUN-NCOA4 轴通过铁蛋白自噬促进软骨细胞铁死亡,加重骨关节炎。
Free Radic Biol Med. 2023 May 1;200:87-101. doi: 10.1016/j.freeradbiomed.2023.03.008. Epub 2023 Mar 11.
5
Intricate confrontation: Research progress and application potential of TRIM family proteins in tumor immune escape.错综复杂的对抗:TRIM 家族蛋白在肿瘤免疫逃逸中的研究进展与应用潜力。
J Adv Res. 2023 Dec;54:147-179. doi: 10.1016/j.jare.2023.01.011. Epub 2023 Feb 2.
6
G3BP1 coordinates lysophagy activity to protect against compression-induced cell ferroptosis during intervertebral disc degeneration.G3BP1 协调溶酶体吞噬活动以防止椎间盘退变过程中受压诱导的细胞铁死亡。
Cell Prolif. 2023 Mar;56(3):e13368. doi: 10.1111/cpr.13368. Epub 2022 Nov 30.
7
SPY1 inhibits neuronal ferroptosis in amyotrophic lateral sclerosis by reducing lipid peroxidation through regulation of GCH1 and TFR1.SPY1 通过调节 GCH1 和 TFR1 减少脂质过氧化抑制肌萎缩侧索硬化症中的神经元铁死亡。
Cell Death Differ. 2023 Feb;30(2):369-382. doi: 10.1038/s41418-022-01089-7. Epub 2022 Nov 28.
8
The STRING database in 2023: protein-protein association networks and functional enrichment analyses for any sequenced genome of interest.2023 年的 STRING 数据库:针对任何感兴趣的测序基因组的蛋白质-蛋白质关联网络和功能富集分析。
Nucleic Acids Res. 2023 Jan 6;51(D1):D638-D646. doi: 10.1093/nar/gkac1000.
9
Ferroptosis: A potential target for the intervention of intervertebral disc degeneration.铁死亡:干预椎间盘退变的潜在靶点。
Front Endocrinol (Lausanne). 2022 Oct 20;13:1042060. doi: 10.3389/fendo.2022.1042060. eCollection 2022.
10
TRIM family contribute to tumorigenesis, cancer development, and drug resistance.TRIM家族参与肿瘤发生、癌症发展和耐药过程。
Exp Hematol Oncol. 2022 Oct 19;11(1):75. doi: 10.1186/s40164-022-00322-w.