Suppr超能文献

升仙汤通过改善B细胞介导的免疫反应减轻环磷酰胺诱导的免疫抑制。

Shengxian decoction alleviates cyclophosphamide-induced immunosuppression via improving B cell-mediated immune responses.

作者信息

Yang Chengyu, Xu Ya, Gong Fenfang, Li Silu, Zhan Huang, Huang Zhixuan, Wang Maolin, Li Hui, Huang Hengjun

机构信息

Jiangxi Province Key Laboratory of Traditional Chinese Medicine Pharmacology, Institute of Traditional Chinese Medicine Health Industry, China Academy of Chinese Medical Sciences, Nanchang, China.

Jiangxi Health Industry Institute of Traditional Chinese Medicine, Nanchang, China.

出版信息

Front Pharmacol. 2025 Apr 23;16:1565451. doi: 10.3389/fphar.2025.1565451. eCollection 2025.

Abstract

BACKGROUND

Chemotherapy is a prevalent and extensively utilized cancer treatment modality. However, it can result in immunosuppression. Shengxian Decoction (SXD) is a Traditional Chinese Medicine formula that has been demonstrated to improve immunosuppression caused by chemotherapy in clinical settings. Nevertheless, the therapeutic evaluation and mechanism of SXD in regulating immunosuppression remain unclear. The aim of this study was to ascertain the efficacy of SXD in immunocompromised mice and to elucidate the underlying immunological mechanisms.

METHODS

The immunosuppression mouse model was generated through the administration of cyclophosphamide for 3 days. After that, the mice were treated by SXD extracts at doses of 0.47 and 0.94 g/kg/day, respectively. The spleen, thymus and blood of mice were collected for evaluation of drug efficacy. The population of B and T cells was detected by flow cytometry. The genes regulated by SXD in spleen were identified by utilizing RNA sequencing. The Gene Ontology and Kyoto Encyclopedia of Genes and Genomes enrichment were used to analyze the signaling pathway modulated by SXD. The protein expression of B cell transcription factors was detected by the immunoblotting. The signaling pathways modulated by SXD were elucidated using transcriptomics analysis complemented by network analysis.

RESULTS

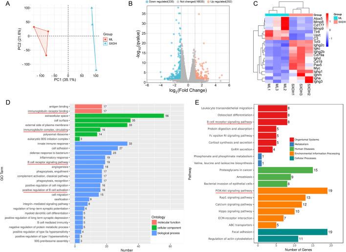
SXD treatment ameliorates decreased splenic and thymic organ indexes, as well as decreased lymphocyte number in the spleen in immunosuppressed mice. ELISA assay and flow cytometry shows that SXD promotes attenuate B-cell-mediated humoral immune responses. The RNA sequencing reveals that SXD primarily upregulates the B cell-mediated immune response and B cell receptor signaling pathway. SXD treatment upregulates the expression of B cell differentiation factors Pax5, Tcf3 and promotes splenic cell proliferation. Furthermore, SXD extract significantly inhibits hypoxia and senescence pathways in the spleen.

CONCLUSION

SXD exerts a protective effect against CTX-induced immunosuppression by upregulating B cell immunity and inhibiting hypoxia and senescence pathways.

摘要

背景

化疗是一种普遍且广泛应用的癌症治疗方式。然而,它会导致免疫抑制。升陷汤(SXD)是一种中药配方,在临床环境中已被证明可改善化疗引起的免疫抑制。尽管如此,SXD在调节免疫抑制方面的治疗评估和机制仍不清楚。本研究的目的是确定SXD对免疫受损小鼠的疗效,并阐明其潜在的免疫机制。

方法

通过连续3天给予环磷酰胺建立免疫抑制小鼠模型。之后,分别用剂量为0.47和0.94 g/kg/天的SXD提取物对小鼠进行治疗。收集小鼠的脾脏、胸腺和血液以评估药物疗效。通过流式细胞术检测B细胞和T细胞的数量。利用RNA测序鉴定SXD在脾脏中调控的基因。使用基因本体论和京都基因与基因组百科全书富集分析来分析SXD调节的信号通路。通过免疫印迹法检测B细胞转录因子的蛋白表达。利用转录组学分析并辅以网络分析来阐明SXD调节的信号通路。

结果

SXD治疗可改善免疫抑制小鼠脾脏和胸腺器官指数的降低以及脾脏中淋巴细胞数量的减少。ELISA检测和流式细胞术表明,SXD促进减弱B细胞介导的体液免疫反应。RNA测序显示,SXD主要上调B细胞介导的免疫反应和B细胞受体信号通路。SXD治疗上调B细胞分化因子Pax5、Tcf3的表达并促进脾细胞增殖。此外,SXD提取物显著抑制脾脏中的缺氧和衰老通路。

结论

SXD通过上调B细胞免疫并抑制缺氧和衰老通路,对CTX诱导的免疫抑制发挥保护作用。

https://cdn.ncbi.nlm.nih.gov/pmc/blobs/d80a/12055854/0b209e83f633/fphar-16-1565451-g001.jpg

文献检索

告别复杂PubMed语法,用中文像聊天一样搜索,搜遍4000万医学文献。AI智能推荐,让科研检索更轻松。

立即免费搜索

文件翻译

保留排版,准确专业,支持PDF/Word/PPT等文件格式,支持 12+语言互译。

免费翻译文档

深度研究

AI帮你快速写综述,25分钟生成高质量综述,智能提取关键信息,辅助科研写作。

立即免费体验