• 文献检索
  • 文档翻译
  • 深度研究
  • 学术资讯
  • Suppr Zotero 插件Zotero 插件
  • 邀请有礼
  • 套餐&价格
  • 历史记录
应用&插件
Suppr Zotero 插件Zotero 插件浏览器插件Mac 客户端Windows 客户端微信小程序
定价
高级版会员购买积分包购买API积分包
服务
文献检索文档翻译深度研究API 文档MCP 服务
关于我们
关于 Suppr公司介绍联系我们用户协议隐私条款
关注我们

Suppr 超能文献

核心技术专利:CN118964589B侵权必究
粤ICP备2023148730 号-1Suppr @ 2026

文献检索

告别复杂PubMed语法,用中文像聊天一样搜索,搜遍4000万医学文献。AI智能推荐,让科研检索更轻松。

立即免费搜索

文件翻译

保留排版,准确专业,支持PDF/Word/PPT等文件格式,支持 12+语言互译。

免费翻译文档

深度研究

AI帮你快速写综述,25分钟生成高质量综述,智能提取关键信息,辅助科研写作。

立即免费体验

STIM2β是一种钙信号调节剂,用于调节脂肪生成中的有丝分裂克隆扩增和PPARG2转录。

STIM2β is a Ca signaling modulator for the regulation of mitotic clonal expansion and PPARG2 transcription in adipogenesis.

作者信息

Jeong Su Ji, Sim Bo-Woong, Kim Sun-Uk, Park Chan Young

机构信息

Department of Biological Sciences, Ulsan National Institute of Science and Technology, Ulsan, Korea.

Futuristic Animal Resource & Research Center (FARRC), Korea Research Institute of Bioscience and Biotechnology (KRIBB), Cheongju, Korea.

出版信息

FEBS J. 2025 Aug;292(15):4018-4038. doi: 10.1111/febs.70118. Epub 2025 May 9.

DOI:10.1111/febs.70118
PMID:40344531
原文链接:https://pmc.ncbi.nlm.nih.gov/articles/PMC12326919/
Abstract

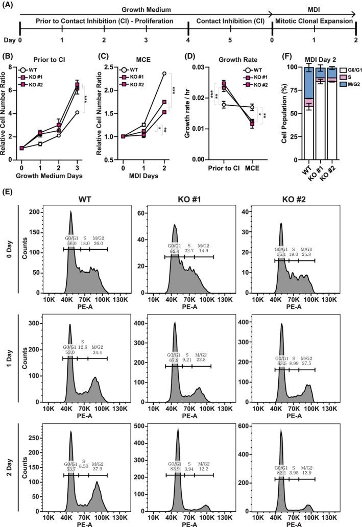
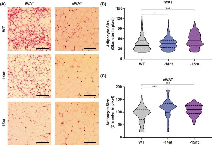
Intracellular Ca is crucial in the regulation of adipocyte lipid metabolism and adipogenesis. In this study, we aimed to investigate the regulation mechanism of intracellular Ca levels ([Ca]) during adipocyte differentiation. We found that the expression of stromal interaction molecule 2 beta (STIM2β), which is the inhibitor of store-operated Ca entry (SOCE), is upregulated throughout the differentiation process. Evaluation of [Ca] in 3 T3-L1 and primary stromal vascular fraction (SVF) cells revealed that the basal Ca level is downregulated after differentiation. Knockout (KO) of STIM2β in 3T3-L1 and primary SVF cells showed increased [Ca], indicating the involvement of STIM2β in the regulation of [Ca] during adipogenesis. We further evaluated the function of STIM2β-mediated [Ca] in early and terminal differentiation of adipogenesis. Analysis of cell proliferation rate during mitotic clonal expansion (MCE) in wild-type and STIM2β KO 3T3-L1 cell lines revealed that a larger population of KO cells underwent G1 arrest, suggesting that reduced [Ca] by STIM2β induces MCE. Additionally, ablation of STIM2β increased differentiation efficiency, with more lipid accumulation and rapid transcriptional activation of adipogenic genes, especially proliferator-activator receptor γ2 (PPARG2). We found that PPARG2 transcription is regulated by store-operated calcium entry (SOCE) downstream transcription factors, confirming that increased [Ca] by STIM2β ablation promotes PPARG2 transcription during adipogenesis. Additionally, STIM2β KO mice showed hypertrophic adipose tissue development. Our data suggest that STIM2β-mediated [Ca] plays a pivotal role in the regulation of mitotic clonal expansion and PPARG2 gene activation and provides evidence that MCE is not a prerequisite process for terminal differentiation during adipogenesis.

摘要

细胞内钙在脂肪细胞脂质代谢和脂肪生成的调节中至关重要。在本研究中,我们旨在探究脂肪细胞分化过程中细胞内钙水平([Ca])的调节机制。我们发现,作为储存式钙内流(SOCE)抑制剂的基质相互作用分子2β(STIM2β)的表达在整个分化过程中上调。对3T3-L1和原代基质血管成分(SVF)细胞中[Ca]的评估显示,分化后基础钙水平下调。在3T3-L1和原代SVF细胞中敲除(KO)STIM2β显示[Ca]增加,表明STIM2β参与脂肪生成过程中[Ca]的调节。我们进一步评估了STIM2β介导的[Ca]在脂肪生成早期和终末分化中的功能。对野生型和STIM2β基因敲除的3T3-L1细胞系在有丝分裂克隆扩增(MCE)期间细胞增殖率的分析表明,更多的基因敲除细胞发生G1期阻滞,这表明STIM2β降低[Ca]诱导MCE。此外,敲除STIM2β提高了分化效率,有更多的脂质积累和脂肪生成基因特别是增殖激活受体γ2(PPARG2)的快速转录激活。我们发现PPARG2转录受储存式钙内流(SOCE)下游转录因子调节,证实敲除STIM2β导致[Ca]增加促进脂肪生成过程中PPARG2转录。此外,STIM2β基因敲除小鼠表现出肥大性脂肪组织发育。我们的数据表明,STIM2β介导的[Ca]在有丝分裂克隆扩增和PPARG2基因激活的调节中起关键作用,并提供了证据表明MCE不是脂肪生成过程中终末分化的先决条件。

https://cdn.ncbi.nlm.nih.gov/pmc/blobs/b2c8/12326919/881aedcc936f/FEBS-292-4018-g002.jpg
https://cdn.ncbi.nlm.nih.gov/pmc/blobs/b2c8/12326919/100fad8726c8/FEBS-292-4018-g006.jpg
https://cdn.ncbi.nlm.nih.gov/pmc/blobs/b2c8/12326919/cac49b1ccb3d/FEBS-292-4018-g008.jpg
https://cdn.ncbi.nlm.nih.gov/pmc/blobs/b2c8/12326919/b663866bc305/FEBS-292-4018-g003.jpg
https://cdn.ncbi.nlm.nih.gov/pmc/blobs/b2c8/12326919/1516ab8700ac/FEBS-292-4018-g004.jpg
https://cdn.ncbi.nlm.nih.gov/pmc/blobs/b2c8/12326919/d83ee9ae966e/FEBS-292-4018-g007.jpg
https://cdn.ncbi.nlm.nih.gov/pmc/blobs/b2c8/12326919/4de79cff6cea/FEBS-292-4018-g001.jpg
https://cdn.ncbi.nlm.nih.gov/pmc/blobs/b2c8/12326919/881aedcc936f/FEBS-292-4018-g002.jpg
https://cdn.ncbi.nlm.nih.gov/pmc/blobs/b2c8/12326919/100fad8726c8/FEBS-292-4018-g006.jpg
https://cdn.ncbi.nlm.nih.gov/pmc/blobs/b2c8/12326919/cac49b1ccb3d/FEBS-292-4018-g008.jpg
https://cdn.ncbi.nlm.nih.gov/pmc/blobs/b2c8/12326919/b663866bc305/FEBS-292-4018-g003.jpg
https://cdn.ncbi.nlm.nih.gov/pmc/blobs/b2c8/12326919/1516ab8700ac/FEBS-292-4018-g004.jpg
https://cdn.ncbi.nlm.nih.gov/pmc/blobs/b2c8/12326919/d83ee9ae966e/FEBS-292-4018-g007.jpg
https://cdn.ncbi.nlm.nih.gov/pmc/blobs/b2c8/12326919/4de79cff6cea/FEBS-292-4018-g001.jpg
https://cdn.ncbi.nlm.nih.gov/pmc/blobs/b2c8/12326919/881aedcc936f/FEBS-292-4018-g002.jpg

相似文献

1
STIM2β is a Ca signaling modulator for the regulation of mitotic clonal expansion and PPARG2 transcription in adipogenesis.STIM2β是一种钙信号调节剂,用于调节脂肪生成中的有丝分裂克隆扩增和PPARG2转录。
FEBS J. 2025 Aug;292(15):4018-4038. doi: 10.1111/febs.70118. Epub 2025 May 9.
2
AGPAT3 deficiency impairs adipocyte differentiation and leads to a lean phenotype in mice.AGPAT3 缺乏会损害脂肪细胞分化,导致小鼠出现消瘦表型。
Am J Physiol Endocrinol Metab. 2024 Jul 1;327(1):E69-E80. doi: 10.1152/ajpendo.00012.2024. Epub 2024 May 8.
3
14-3-3ζ allows for adipogenesis by modulating chromatin accessibility during the early stages of adipocyte differentiation.14-3-3ζ通过在脂肪细胞分化早期调节染色质可及性来促进脂肪生成。
Mol Metab. 2025 Jul;97:102159. doi: 10.1016/j.molmet.2025.102159. Epub 2025 Apr 28.
4
Neddylation and Its Target Cullin 3 Are Essential for Adipocyte Differentiation.泛素化及其靶蛋白 Cullin3 对于脂肪细胞分化是必需的。
Cells. 2024 Oct 5;13(19):1654. doi: 10.3390/cells13191654.
5
High-fat diet-induced adipose tissue-resident macrophages, T cells, and dendritic cells modulate chronic inflammation and adipogenesis during obesity.高脂饮食诱导的脂肪组织驻留巨噬细胞、T细胞和树突状细胞在肥胖期间调节慢性炎症和脂肪生成。
Front Immunol. 2025 Jun 3;16:1524544. doi: 10.3389/fimmu.2025.1524544. eCollection 2025.
6
Activation of STING pathway by mitochondrial fission negatively regulates adipogenic differentiation of 3 T3-L1 cells.线粒体分裂对STING通路的激活负向调节3T3-L1细胞的脂肪生成分化。
Cell Signal. 2025 Jun 17;134:111948. doi: 10.1016/j.cellsig.2025.111948.
7
HOXA9 gene inhibits proliferation and differentiation and promotes apoptosis of bovine preadipocytes.HOXA9 基因抑制牛前脂肪细胞的增殖、分化,并促进其凋亡。
BMC Genomics. 2024 Apr 11;25(1):358. doi: 10.1186/s12864-024-10231-3.
8
Annexin A1 binds PDZ and LIM domain 7 to inhibit adipogenesis and prevent obesity.膜联蛋白 A1 与 PDZ 和 LIM 结构域蛋白 7 结合抑制脂肪生成并预防肥胖。
Signal Transduct Target Ther. 2024 Aug 23;9(1):218. doi: 10.1038/s41392-024-01930-0.
9
HIV infection drives proinflammatory adipocyte differentiation in an model and reveals a new inflammatory pathway.在一个模型中,HIV感染驱动促炎性脂肪细胞分化,并揭示了一条新的炎症途径。
Front Cell Infect Microbiol. 2025 Jul 17;15:1627963. doi: 10.3389/fcimb.2025.1627963. eCollection 2025.
10
CRISPR-Cas9 screening reveals microproteins regulating adipocyte proliferation and lipid metabolism.CRISPR-Cas9筛选揭示了调控脂肪细胞增殖和脂质代谢的微小蛋白质。
Proc Natl Acad Sci U S A. 2025 Aug 12;122(32):e2506534122. doi: 10.1073/pnas.2506534122. Epub 2025 Aug 7.

本文引用的文献

1
Involvement of calcium channels in the regulation of adipogenesis.钙通道在脂肪生成调节中的作用。
Adipocyte. 2020 Dec;9(1):132-141. doi: 10.1080/21623945.2020.1738792.
2
Orai1 inhibitor STIM2β regulates myogenesis by controlling SOCE dependent transcriptional factors.Orai1 抑制剂 STIM2β 通过控制 SOCE 依赖性转录因子调节成肌生成。
Sci Rep. 2019 Jul 25;9(1):10794. doi: 10.1038/s41598-019-47259-5.
3
Ca entry via TRPC1 is essential for cellular differentiation and modulates secretion via the SNARE complex.钙通过 TRPC1 通道内流对于细胞分化是必需的,并且通过 SNARE 复合体调节分泌。
J Cell Sci. 2019 Jul 1;132(13):jcs231878. doi: 10.1242/jcs.231878.
4
Calcium Supplementation Enhanced Adipogenesis and Improved Glucose Homeostasis Through Activation of Camkii and PI3K/Akt Signaling Pathway in Porcine Bone Marrow Mesenchymal Stem Cells (pBMSCs) and Mice Fed High Fat Diet (HFD).补钙通过激活猪骨髓间充质干细胞(pBMSCs)和高脂饮食(HFD)喂养小鼠中的CaMKII和PI3K/Akt信号通路增强脂肪生成并改善葡萄糖稳态。
Cell Physiol Biochem. 2018;51(1):154-172. doi: 10.1159/000495171. Epub 2018 Nov 15.
5
The 2β Splice Variation Alters the Structure and Function of the Stromal Interaction Molecule Coiled-Coil Domains.2β 剪接变异改变基质相互作用分子卷曲螺旋结构域的结构和功能。
Int J Mol Sci. 2018 Oct 25;19(11):3316. doi: 10.3390/ijms19113316.
6
The Role of Cellular Proliferation in Adipogenic Differentiation of Human Adipose Tissue-Derived Mesenchymal Stem Cells.细胞增殖在人脂肪组织来源间充质干细胞成脂分化中的作用。
Stem Cells Dev. 2017 Nov 1;26(21):1578-1595. doi: 10.1089/scd.2017.0071. Epub 2017 Oct 4.
7
Calcium signaling and cell cycle: Progression or death.钙信号与细胞周期:前进或死亡。
Cell Calcium. 2018 Mar;70:3-15. doi: 10.1016/j.ceca.2017.07.006. Epub 2017 Jul 25.
8
SIRT6 Is Essential for Adipocyte Differentiation by Regulating Mitotic Clonal Expansion.SIRT6通过调节有丝分裂克隆扩增对脂肪细胞分化至关重要。
Cell Rep. 2017 Mar 28;18(13):3155-3166. doi: 10.1016/j.celrep.2017.03.006.
9
Store operated calcium entry: From concept to structural mechanisms.储存操纵性钙内流:从概念到结构机制
Cell Calcium. 2017 May;63:3-7. doi: 10.1016/j.ceca.2016.11.005. Epub 2016 Nov 25.
10
The functions of store-operated calcium channels.储存操纵钙通道的功能。
Biochim Biophys Acta Mol Cell Res. 2017 Jun;1864(6):900-906. doi: 10.1016/j.bbamcr.2016.11.028. Epub 2016 Nov 30.