• 文献检索
  • 文档翻译
  • 深度研究
  • 学术资讯
  • Suppr Zotero 插件Zotero 插件
  • 邀请有礼
  • 套餐&价格
  • 历史记录
应用&插件
Suppr Zotero 插件Zotero 插件浏览器插件Mac 客户端Windows 客户端微信小程序
定价
高级版会员购买积分包购买API积分包
服务
文献检索文档翻译深度研究API 文档MCP 服务
关于我们
关于 Suppr公司介绍联系我们用户协议隐私条款
关注我们

Suppr 超能文献

核心技术专利:CN118964589B侵权必究
粤ICP备2023148730 号-1Suppr @ 2026

文献检索

告别复杂PubMed语法,用中文像聊天一样搜索,搜遍4000万医学文献。AI智能推荐,让科研检索更轻松。

立即免费搜索

文件翻译

保留排版,准确专业,支持PDF/Word/PPT等文件格式,支持 12+语言互译。

免费翻译文档

深度研究

AI帮你快速写综述,25分钟生成高质量综述,智能提取关键信息,辅助科研写作。

立即免费体验

Kit基因第17外显子的杂合缺失通过减弱MAPK-ERK信号传导损害小鼠精子发生。

Heterozygous deletion of exon 17 of the Kit gene impairs mouse spermatogenesis by attenuating MAPK-ERK signaling.

作者信息

Lin Siyuan, Yang Min, Zhu Weipeng, Yang Changqi, Chen Yaosheng, Cong Peiqing, Liu Xiaohong, He Zuyong

机构信息

State Key Laboratory of Biocontrol, School of Life Sciences, Sun Yat-sen University, Guangzhou, 510006, China.

出版信息

Biol Res. 2025 May 13;58(1):28. doi: 10.1186/s40659-025-00609-2.

DOI:10.1186/s40659-025-00609-2
PMID:40355978
原文链接:https://pmc.ncbi.nlm.nih.gov/articles/PMC12070560/
Abstract

BACKGROUND

A splice mutation that causes skipping of exon 17 in the KIT gene is a major reason for the dominant white phenotype of pigs. Exon 17 of the KIT gene may be related to differences in testis size and sperm quality among different pig breeds. Investigating the effects of exon 17 of the KIT gene on spermatogonia differentiation and testicular development is essential for understanding the genetic causes of reduced fertility and semen quality in pigs. To better understand the effects of the splice mutation of KIT on porcine spermatogenesis, we described an exon 17 deletion mouse model (Kit ) constructed by simulating splice mutations in KIT for functional verification.

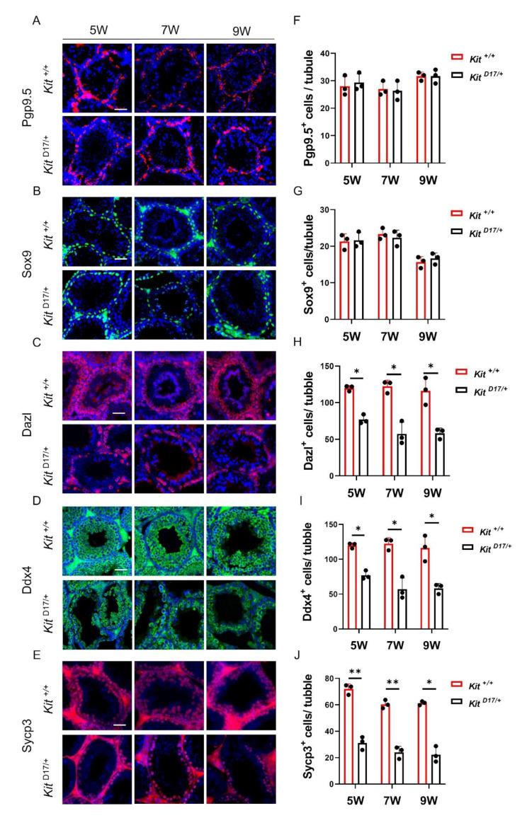
RESULTS

Deletion of exon 17 of Kit severely impaired the differentiation of spermatogonia and promoted the apoptosis of germ cells, resulting in testicular dysplasia and decreased sperm quality and male fertility. Further transcriptomic analysis revealed inhibited expression of genes involved in meiosis and spermatogenesis and attenuated MAPK-ERK signaling in the testicular tissues of Kit mice. The attenuated MAPK-ERK signaling caused by impaired Kit phosphorylation was confirmed by western blotting.

CONCLUSIONS

Our study demonstrated that deletion of exon 17 of Kit severely impaired spermatogenesis and testicular development, leading to decreased semen quality and male fertility. These findings verified the function of exon 17 in the Kit gene and provide a theoretical basis for improving the semen quality of dominant white pigs through correction of the splice mutation of KIT.

摘要

背景

导致KIT基因外显子17跳跃的剪接突变是猪显性白色表型的主要原因。KIT基因的外显子17可能与不同猪品种睾丸大小和精子质量的差异有关。研究KIT基因外显子17对精原细胞分化和睾丸发育的影响,对于理解猪繁殖力和精液质量下降的遗传原因至关重要。为了更好地理解KIT剪接突变对猪精子发生的影响,我们描述了一种通过模拟KIT中的剪接突变构建的外显子17缺失小鼠模型(KitΔ17)用于功能验证。

结果

Kit外显子17的缺失严重损害了精原细胞的分化,并促进了生殖细胞的凋亡,导致睾丸发育不良、精子质量下降和雄性生育力降低。进一步的转录组分析显示,KitΔ17小鼠睾丸组织中参与减数分裂和精子发生的基因表达受到抑制,MAPK-ERK信号减弱。Western印迹证实了由Kit磷酸化受损引起的MAPK-ERK信号减弱。

结论

我们的研究表明,Kit外显子17的缺失严重损害了精子发生和睾丸发育,导致精液质量和雄性生育力下降。这些发现验证了Kit基因中外显子17的功能,并为通过纠正KIT的剪接突变来提高显性白猪的精液质量提供了理论依据。

https://cdn.ncbi.nlm.nih.gov/pmc/blobs/7cb8/12070560/18340fa8106e/40659_2025_609_Fig6_HTML.jpg
https://cdn.ncbi.nlm.nih.gov/pmc/blobs/7cb8/12070560/b1575b5950fa/40659_2025_609_Fig1_HTML.jpg
https://cdn.ncbi.nlm.nih.gov/pmc/blobs/7cb8/12070560/e46e0d11ace1/40659_2025_609_Fig2_HTML.jpg
https://cdn.ncbi.nlm.nih.gov/pmc/blobs/7cb8/12070560/1f95ccb39b0a/40659_2025_609_Fig3_HTML.jpg
https://cdn.ncbi.nlm.nih.gov/pmc/blobs/7cb8/12070560/3a92a7d1ac9a/40659_2025_609_Fig4_HTML.jpg
https://cdn.ncbi.nlm.nih.gov/pmc/blobs/7cb8/12070560/422fc741a0fd/40659_2025_609_Fig5_HTML.jpg
https://cdn.ncbi.nlm.nih.gov/pmc/blobs/7cb8/12070560/18340fa8106e/40659_2025_609_Fig6_HTML.jpg
https://cdn.ncbi.nlm.nih.gov/pmc/blobs/7cb8/12070560/b1575b5950fa/40659_2025_609_Fig1_HTML.jpg
https://cdn.ncbi.nlm.nih.gov/pmc/blobs/7cb8/12070560/e46e0d11ace1/40659_2025_609_Fig2_HTML.jpg
https://cdn.ncbi.nlm.nih.gov/pmc/blobs/7cb8/12070560/1f95ccb39b0a/40659_2025_609_Fig3_HTML.jpg
https://cdn.ncbi.nlm.nih.gov/pmc/blobs/7cb8/12070560/3a92a7d1ac9a/40659_2025_609_Fig4_HTML.jpg
https://cdn.ncbi.nlm.nih.gov/pmc/blobs/7cb8/12070560/422fc741a0fd/40659_2025_609_Fig5_HTML.jpg
https://cdn.ncbi.nlm.nih.gov/pmc/blobs/7cb8/12070560/18340fa8106e/40659_2025_609_Fig6_HTML.jpg

相似文献

1
Heterozygous deletion of exon 17 of the Kit gene impairs mouse spermatogenesis by attenuating MAPK-ERK signaling.Kit基因第17外显子的杂合缺失通过减弱MAPK-ERK信号传导损害小鼠精子发生。
Biol Res. 2025 May 13;58(1):28. doi: 10.1186/s40659-025-00609-2.
2
Apoptosis, onset and maintenance of spermatogenesis: evidence for the involvement of Kit in Kit-haplodeficient mice.细胞凋亡、精子发生的起始与维持:Kit基因单倍体不足小鼠中Kit基因参与作用的证据
Biol Reprod. 2002 Jul;67(1):70-9. doi: 10.1095/biolreprod67.1.70.
3
The roles of testicular c-kit positive cells in de novo morphogenesis of testis.睾丸c-kit阳性细胞在睾丸新生形态发生中的作用。
Sci Rep. 2014 Aug 4;4:5936. doi: 10.1038/srep05936.
4
[Influence of temperature on spermatogenesis-related genes in spermatogonia cultured in vitro].
Zhonghua Nan Ke Xue. 2012 Feb;18(2):135-9.
5
Functional Analysis of Gene Structural Mutations Causing the Porcine Dominant White Phenotype Using Genome Edited Mouse Models.利用基因组编辑小鼠模型对导致猪显性白色表型的基因结构突变进行功能分析
Front Genet. 2020 Mar 3;11:138. doi: 10.3389/fgene.2020.00138. eCollection 2020.
6
Long-chain fatty acid triglyceride (TG) metabolism disorder impairs male fertility: a study using adipose triglyceride lipase deficient mice.长链脂肪酸三酰甘油 (TG) 代谢紊乱损害男性生育能力:脂肪甘油三酯酶缺乏小鼠的研究。
Mol Hum Reprod. 2017 Jul 1;23(7):452-460. doi: 10.1093/molehr/gax031.
7
Murine fertility and spermatogenesis are independent of the testis-specific Spdye4a gene.小鼠的生育能力和精子发生与睾丸特异性Spdye4a基因无关。
Gen Comp Endocrinol. 2023 Jan 1;330:114148. doi: 10.1016/j.ygcen.2022.114148. Epub 2022 Oct 20.
8
Altered Biology of Testicular VSELs and SSCs by Neonatal Endocrine Disruption Results in Defective Spermatogenesis, Reduced Fertility and Tumor Initiation in Adult Mice.新生儿内分泌干扰导致睾丸血管内皮祖细胞和精原干细胞生物学特性改变,进而致使成年小鼠精子发生缺陷、生育力降低及肿瘤发生。
Stem Cell Rev Rep. 2020 Oct;16(5):893-908. doi: 10.1007/s12015-020-09996-3.
9
Mouse Spermatogenesis Requires Classical and Nonclassical Testosterone Signaling.小鼠精子发生需要经典和非经典睾酮信号传导。
Biol Reprod. 2016 Jan;94(1):11. doi: 10.1095/biolreprod.115.132068. Epub 2015 Nov 25.
10
Stem cell factor/c-kit system in spermatogenesis.精子发生中的干细胞因子/c-kit系统。
Hum Reprod Update. 1999 Sep-Oct;5(5):535-45. doi: 10.1093/humupd/5.5.535.

本文引用的文献

1
Impact of Editing on Coat Pigmentation and Fresh Meat Color in Yorkshire Pigs.编辑对约克夏猪被毛色素沉着和鲜肉颜色的影响。
CRISPR J. 2022 Dec;5(6):825-842. doi: 10.1089/crispr.2022.0039. Epub 2022 Oct 28.
2
Breed Distribution and Allele Frequencies of Base Coat Color, Dilution, and White Patterning Variants across 28 Horse Breeds.28 个马品种的基础毛色、稀释色和白色图案变异的品种分布和等位基因频率。
Genes (Basel). 2022 Sep 13;13(9):1641. doi: 10.3390/genes13091641.
3
Growth Traits and Sperm Proteomics Analyses of Myostatin Gene-Edited Chinese Yellow Cattle.
肌肉生长抑制素基因编辑中国黄牛的生长性状及精子蛋白质组学分析
Life (Basel). 2022 Apr 23;12(5):627. doi: 10.3390/life12050627.
4
Changes in Expressions of Spermatogenic Marker Genes and Spermatogenic Cell Population Caused by Stress.应激导致生精标记基因和生精细胞群体表达的变化。
Front Endocrinol (Lausanne). 2021 Oct 11;12:584125. doi: 10.3389/fendo.2021.584125. eCollection 2021.
5
Functional Analysis of Gene Structural Mutations Causing the Porcine Dominant White Phenotype Using Genome Edited Mouse Models.利用基因组编辑小鼠模型对导致猪显性白色表型的基因结构突变进行功能分析
Front Genet. 2020 Mar 3;11:138. doi: 10.3389/fgene.2020.00138. eCollection 2020.
6
Estimation of genetic parameters and season effects for semen traits in three pig breeds of South China.华南地区三个猪品种精液性状的遗传参数及季节效应估计
J Anim Breed Genet. 2019 May;136(3):183-189. doi: 10.1111/jbg.12393. Epub 2019 Mar 20.
7
Influence of temperature, serum, and gonadotropin supplementation in short- and long-term organotypic culture of human immature testicular tissue.温度、血清和促性腺激素补充对人未成熟睾丸组织短期和长期器官型培养的影响。
Fertil Steril. 2018 Nov;110(6):1045-1057.e3. doi: 10.1016/j.fertnstert.2018.07.018.
8
Stage-specific expression of DDX4 and c-kit at different developmental stages of the porcine testis.猪睾丸不同发育阶段DDX4和c-kit的阶段特异性表达。
Anim Reprod Sci. 2018 Mar;190:18-26. doi: 10.1016/j.anireprosci.2017.12.020. Epub 2017 Dec 30.
9
Genetic control of complex traits, with a focus on reproduction in pigs.复杂性状的遗传控制,重点关注猪的繁殖。
Mol Reprod Dev. 2017 Sep;84(9):1004-1011. doi: 10.1002/mrd.22875. Epub 2017 Sep 11.
10
The stem cell factor (SCF)/c-KIT signalling in testis and prostate cancer.睾丸癌和前列腺癌中的干细胞因子(SCF)/c-KIT信号传导
J Cell Commun Signal. 2017 Dec;11(4):297-307. doi: 10.1007/s12079-017-0399-1. Epub 2017 Jun 27.