Grange Cristina, Deorsola Luca, Degiovanni Beatrice, Tomanin Dario, Prudente Diego, Peruzzi Licia, Pace Napoleone Carlo, Bussolati Benedetta
Department of Medical Sciences, University of Torino, Torino, Italy.
Città della Salute e della Scienza Hospital, Torino, Italy.
Int J Nanomedicine. 2025 May 7;20:5907-5922. doi: 10.2147/IJN.S483534. eCollection 2025.
Extracellular vesicles present in urine (uEVs) are gaining considerable interest as biomarkers, to monitor and predict kidney physio-pathological state. Patients with single ventricle defects and hemodynamic stabilization by Fontan intervention may develop kidney dysfunction as one of the most prevalent extracardiac co-morbidity. Our study aimed to characterize uEVs in children with single ventricle heart defects who underwent Fontan surgery, focusing on markers for monitoring and predicting kidney function, to get physio-pathological insights on possible mechanisms of tissue damage and progression.
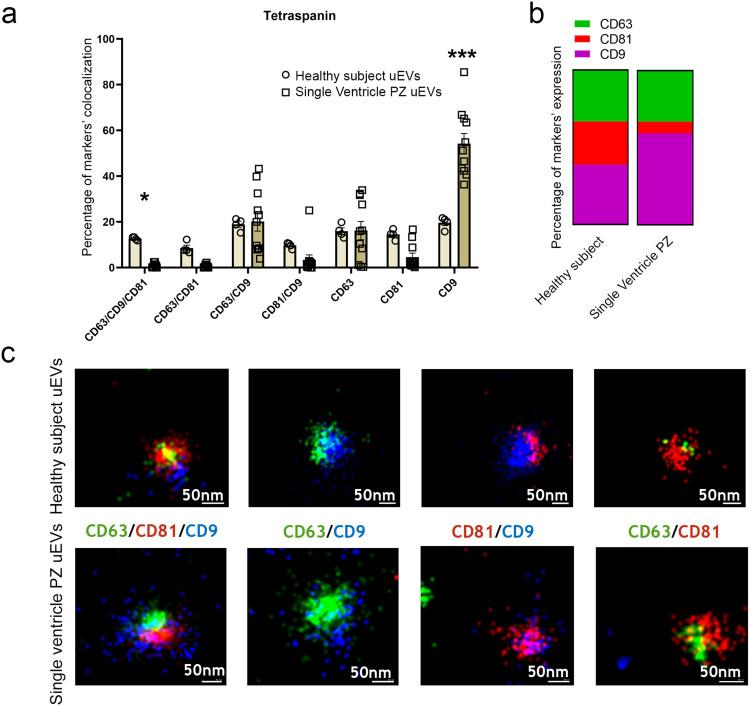
We isolated uEVs from urine of 60 paediatric patients affected by single ventricle defects, and from 10 healthy subjects. We analysed uEVs to assess the presence of the reno-protective hormone Klotho, using super resolution microscopy of single uEVs and ELISA. Moreover, we analysed the levels of markers of kidney regeneration, such as CD133 and CD24, and of inflammation using a bead-based cytofluorimetric multiplex analysis. The markers' levels were correlated with patients' demographical, clinical and surgical data.
uEVs from children with single ventricle defects showed reduced levels of Klotho and CD133, compared with the ones of healthy subjects. In parallel, the levels of inflammatory markers (CD3, CD56, and HLA-DR) were significantly higher. Interestingly, levels of inflammatory markers correlated with age of patients and distance from surgery.
This study demonstrates that single ventricle patients, who underwent Fontan's surgery, present altered levels of uEV biomarkers related to regeneration, inflammation and fibrosis, suggesting the presence of early signs of kidney damage and inflammation, compatible with the complexity of the pathology.
尿液中的细胞外囊泡(uEVs)作为生物标志物正受到广泛关注,用于监测和预测肾脏的生理病理状态。患有单心室缺损且通过Fontan手术实现血流动力学稳定的患者,可能会出现肾功能障碍,这是最常见的心脏外合并症之一。我们的研究旨在对接受Fontan手术的单心室心脏缺损患儿的uEVs进行特征分析,重点关注监测和预测肾功能的标志物,以深入了解组织损伤和进展的可能机制。
我们从60名单心室缺损的儿科患者以及10名健康受试者的尿液中分离出uEVs。我们使用单个uEVs的超分辨率显微镜和酶联免疫吸附测定法(ELISA)分析uEVs,以评估肾保护激素Klotho的存在情况。此外,我们使用基于微珠的细胞荧光多重分析方法分析肾脏再生标志物(如CD133和CD24)以及炎症标志物的水平。这些标志物的水平与患者的人口统计学、临床和手术数据相关联。
与健康受试者相比,单心室缺损患儿的uEVs中Klotho和CD133水平降低。同时,炎症标志物(CD3、CD56和HLA - DR)的水平显著升高。有趣的是,炎症标志物的水平与患者年龄和手术时间间隔相关。
本研究表明,接受Fontan手术的单心室患者的uEV生物标志物在再生、炎症和纤维化方面的水平发生了改变,提示存在肾脏损伤和炎症的早期迹象,这与该病理状况的复杂性相符。