• 文献检索
  • 文档翻译
  • 深度研究
  • 学术资讯
  • Suppr Zotero 插件Zotero 插件
  • 邀请有礼
  • 套餐&价格
  • 历史记录
应用&插件
Suppr Zotero 插件Zotero 插件浏览器插件Mac 客户端Windows 客户端微信小程序
定价
高级版会员购买积分包购买API积分包
服务
文献检索文档翻译深度研究API 文档MCP 服务
关于我们
关于 Suppr公司介绍联系我们用户协议隐私条款
关注我们

Suppr 超能文献

核心技术专利:CN118964589B侵权必究
粤ICP备2023148730 号-1Suppr @ 2026

文献检索

告别复杂PubMed语法,用中文像聊天一样搜索,搜遍4000万医学文献。AI智能推荐,让科研检索更轻松。

立即免费搜索

文件翻译

保留排版,准确专业,支持PDF/Word/PPT等文件格式,支持 12+语言互译。

免费翻译文档

深度研究

AI帮你快速写综述,25分钟生成高质量综述,智能提取关键信息,辅助科研写作。

立即免费体验

小鼠胰腺星状细胞的分离及新的体外激活模型的建立。

Isolation of Murine Pancreatic Stellate Cells and the Establishment of a New ex-vivo Activation Model.

作者信息

Wang Xinye, Li Miaomiao, Liu Xinjuan, Sun Guangyong, Zhang Dong, Sun Lijun, Yin Yue, Zhang Weizhen, Hao Jianyu

机构信息

Department of Gastroenterology, Beijing Chao-Yang Hospital, Capital Medical University, Beijing, 100020, People's Republic of China.

Medical Research Center, Beijing Institute of Respiratory Medicine and Beijing Chao-Yang Hospital, Capital Medical University, Beijing, 100020, People's Republic of China.

出版信息

Clin Exp Gastroenterol. 2025 May 7;18:79-89. doi: 10.2147/CEG.S507384. eCollection 2025.

DOI:10.2147/CEG.S507384
PMID:40357130
原文链接:https://pmc.ncbi.nlm.nih.gov/articles/PMC12067667/
Abstract

BACKGROUND

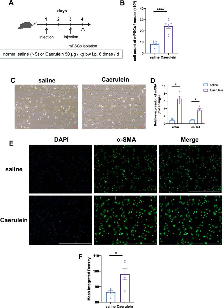
Pancreatic stellate cells (PSCs) are critical in the development of pancreatic fibrosis. In vitro, cell attachment itself can promote cell activation. Currently, there is a lack of methods for isolating activated PSCs that are unaffected by cell attachment. This study aims to identify effective methods for isolating quiescent and activated murine PSCs (mPSCs) and to evaluate the potential of caerulein in inducing mPSC activation in an ex vivo model.

METHODS

Pancreatic tissue from mice was digested with collagenase P (1.17 U/mL), Pronase (0.5 mg/mL), and DNase I (0.01 mg/mL). Quiescent and activated mPSCs were isolated using a Nycodenz gradient. Immunostaining for α-smooth muscle actin (α-SMA), Desmin, glial fibrillary acidic protein (GFAP), vimentin, CK19, and CD68 was performed to confirm cell purity. Real-time quantitative PCR (RT-PCR) and RNA sequencing assessed the activation phenotype following caerulein treatment.

RESULTS

Quiescent and activated mPSCs were successfully isolated using the Nycodenz gradient, with cells exhibiting typical stellate morphology and positive staining for α-SMA, Desmin and vimentin. Oil Red O staining confirmed lipid droplets in quiescent mPSCs. In the caerulein-treated group, mPSC activation was significantly greater than in the saline-treated control group. RT-PCR revealed progressive upregulation of acta2 (<0.01, d4 compared to d2, <0.01,d7 compared to d4,<0.01,d7 compared to d2), col1a (<0.01, d4 compared to d2,<0.01,d7 compared to d2), and actg2 (**<0.01, d4 compared to d2, <0.01,d7 compared to d4, **<0.01,d7 compared to d2) mRNA levels at 2, 4, and 7 days post-adhesion. Fibroblast markers were also upregulated, and KEGG and GO enrichment analyses identified key pathways involved in ECM-receptor interactions, cell cycle regulation, PI3K-Akt signaling, and extracellular matrix remodeling.

CONCLUSION

The Nycodenz gradient efficiently isolates quiescent mPSCs, and short-term caerulein treatment effectively activates mPSCs ex vivo, providing a valuable model for studying mPSC activation and related signaling pathways.

摘要

背景

胰腺星状细胞(PSC)在胰腺纤维化的发展过程中起关键作用。在体外,细胞黏附本身可促进细胞活化。目前,缺乏不受细胞黏附影响的分离活化PSC的方法。本研究旨在确定分离静止和活化小鼠PSC(mPSC)的有效方法,并评估在离体模型中蛙皮素诱导mPSC活化的潜力。

方法

用胶原酶P(1.17 U/mL)、链霉蛋白酶(0.5 mg/mL)和脱氧核糖核酸酶I(0.01 mg/mL)消化小鼠胰腺组织。使用 Nycodenz 梯度分离静止和活化的 mPSC。进行α平滑肌肌动蛋白(α-SMA)、结蛋白、胶质纤维酸性蛋白(GFAP)、波形蛋白、细胞角蛋白19(CK19)和 CD68 的免疫染色以确认细胞纯度。实时定量 PCR(RT-PCR)和 RNA 测序评估蛙皮素处理后的活化表型。

结果

使用 Nycodenz 梯度成功分离出静止和活化的 mPSC,细胞呈现典型的星状形态,α-SMA、结蛋白和波形蛋白染色呈阳性。油红 O 染色证实静止 mPSC 中有脂滴。在蛙皮素处理组中,mPSC 的活化明显大于生理盐水处理的对照组。RT-PCR 显示,黏附后第 2、4 和 7 天,acta2(第 4 天与第 2 天相比,P<0.01;第 7 天与第 4 天相比,P<0.01;第 7 天与第 2 天相比,P<0.01)、col1a(第 4 天与第 2 天相比,P<0.01;第 7 天与第 2 天相比,P<0.01)和 actg2(第 4 天与第 2 天相比,P<0.01;第 7 天与第 4 天相比,P<0.01;第 7 天与第 2 天相比,P<0.01)的 mRNA 水平逐渐上调。成纤维细胞标志物也上调,KEGG 和 GO 富集分析确定了参与 ECM-受体相互作用、细胞周期调控、PI3K-Akt 信号传导和细胞外基质重塑的关键途径。

结论

Nycodenz 梯度可有效分离静止的 mPSC,短期蛙皮素处理可有效在离体条件下激活 mPSC,为研究 mPSC 活化及相关信号通路提供了有价值的模型。

https://cdn.ncbi.nlm.nih.gov/pmc/blobs/f8e3/12067667/3ccdbdebf2f1/CEG-18-79-g0004.jpg
https://cdn.ncbi.nlm.nih.gov/pmc/blobs/f8e3/12067667/04b0c7e1bc47/CEG-18-79-g0001.jpg
https://cdn.ncbi.nlm.nih.gov/pmc/blobs/f8e3/12067667/7e7124dbb25c/CEG-18-79-g0002.jpg
https://cdn.ncbi.nlm.nih.gov/pmc/blobs/f8e3/12067667/9b2c5ddf4dc3/CEG-18-79-g0003.jpg
https://cdn.ncbi.nlm.nih.gov/pmc/blobs/f8e3/12067667/3ccdbdebf2f1/CEG-18-79-g0004.jpg
https://cdn.ncbi.nlm.nih.gov/pmc/blobs/f8e3/12067667/04b0c7e1bc47/CEG-18-79-g0001.jpg
https://cdn.ncbi.nlm.nih.gov/pmc/blobs/f8e3/12067667/7e7124dbb25c/CEG-18-79-g0002.jpg
https://cdn.ncbi.nlm.nih.gov/pmc/blobs/f8e3/12067667/9b2c5ddf4dc3/CEG-18-79-g0003.jpg
https://cdn.ncbi.nlm.nih.gov/pmc/blobs/f8e3/12067667/3ccdbdebf2f1/CEG-18-79-g0004.jpg

相似文献

1
Isolation of Murine Pancreatic Stellate Cells and the Establishment of a New ex-vivo Activation Model.小鼠胰腺星状细胞的分离及新的体外激活模型的建立。
Clin Exp Gastroenterol. 2025 May 7;18:79-89. doi: 10.2147/CEG.S507384. eCollection 2025.
2
Inhibitory Smads suppress pancreatic stellate cell activation through negative feedback in chronic pancreatitis.抑制性Smads通过慢性胰腺炎中的负反馈抑制胰腺星状细胞激活。
Ann Transl Med. 2021 Mar;9(5):384. doi: 10.21037/atm-20-4282.
3
Isolation of quiescent human pancreatic stellate cells: a promising in vitro tool for studies of human pancreatic stellate cell biology.人静止胰腺星状细胞的分离:研究人胰腺星状细胞生物学的有前途的体外工具。
Pancreatology. 2010;10(4):434-43. doi: 10.1159/000260900. Epub 2010 Aug 20.
4
Antifibrogenic effects of vitamin D derivatives on mouse pancreatic stellate cells.维生素 D 衍生物对小鼠胰腺星状细胞的抗纤维化作用。
World J Gastroenterol. 2018 Jan 14;24(2):170-178. doi: 10.3748/wjg.v24.i2.170.
5
COMP promotes pancreatic fibrosis by activating pancreatic stellate cells through CD36-ERK/AKT signaling pathways.COMP 通过 CD36-ERK/AKT 信号通路激活胰腺星状细胞促进胰腺纤维化。
Cell Signal. 2024 Jun;118:111135. doi: 10.1016/j.cellsig.2024.111135. Epub 2024 Mar 11.
6
Periacinar stellate shaped cells in rat pancreas: identification, isolation, and culture.大鼠胰腺腺泡周围的星状细胞:鉴定、分离与培养。
Gut. 1998 Jul;43(1):128-33. doi: 10.1136/gut.43.1.128.
7
Biological and Proteomic Characteristics of an Immortalized Human Pancreatic Stellate Cell Line.永生人胰腺星状细胞系的生物学和蛋白质组学特征。
Int J Med Sci. 2020 Jan 1;17(1):137-144. doi: 10.7150/ijms.36337. eCollection 2020.
8
Desmoplastic reaction in pancreatic cancer: role of pancreatic stellate cells.胰腺癌中的促纤维增生性反应:胰腺星状细胞的作用
Pancreas. 2004 Oct;29(3):179-87. doi: 10.1097/00006676-200410000-00002.
9
P-element-Induced Wimpy-Testis-Like Protein 1 Regulates the Activation of Pancreatic Stellate Cells Through the PI3K/AKT/mTOR Signaling Pathway.P 元件诱导的类弱精睾丸蛋白 1 通过 PI3K/AKT/mTOR 信号通路调节胰腺星状细胞的激活。
Dig Dis Sci. 2023 Apr;68(4):1339-1350. doi: 10.1007/s10620-022-07605-6. Epub 2022 Aug 24.
10
Pressure activates rat pancreatic stellate cells.压力可激活大鼠胰腺星状细胞。
Am J Physiol Gastrointest Liver Physiol. 2004 Dec;287(6):G1175-81. doi: 10.1152/ajpgi.00339.2004. Epub 2004 Aug 19.

引用本文的文献

1
Bone Marrow Mesenchymal Stem Cells Can Prevent Pancreatic Fibrosis in Mice with Chronic Pancreatitis by Inhibiting the Activation of Pancreatic Stellate Cells.骨髓间充质干细胞可通过抑制胰腺星状细胞的活化来预防慢性胰腺炎小鼠的胰腺纤维化。
J Inflamm Res. 2025 Aug 14;18:11041-11053. doi: 10.2147/JIR.S534110. eCollection 2025.

本文引用的文献

1
Fibrosis in Liver and Pancreas: a Review on Pathogenic Significance, Diagnostic Options, and Current Management Strategies.肝脏和胰腺纤维化:关于致病意义、诊断方法及当前管理策略的综述
Inflammation. 2023 Jun;46(3):824-834. doi: 10.1007/s10753-022-01776-0. Epub 2023 Jan 3.
2
Chronic Pancreatitis.慢性胰腺炎
N Engl J Med. 2022 Mar 3;386(9):869-878. doi: 10.1056/NEJMcp1809396.
3
Inhibition of carnitine palmitoyltransferase 1A in hepatic stellate cells protects against fibrosis.抑制肝星状细胞中的肉碱棕榈酰转移酶1A可预防肝纤维化。
J Hepatol. 2022 Jul;77(1):15-28. doi: 10.1016/j.jhep.2022.02.003. Epub 2022 Feb 12.
4
Chronic pancreatitis.慢性胰腺炎。
Lancet. 2020 Aug 15;396(10249):499-512. doi: 10.1016/S0140-6736(20)31318-0.
5
Acetyl-CoA carboxylase inhibition disrupts metabolic reprogramming during hepatic stellate cell activation.乙酰辅酶 A 羧化酶抑制破坏肝星状细胞激活过程中的代谢重编程。
J Hepatol. 2020 Oct;73(4):896-905. doi: 10.1016/j.jhep.2020.04.037. Epub 2020 May 4.
6
CPEB4 Increases Expression of PFKFB3 to Induce Glycolysis and Activate Mouse and Human Hepatic Stellate Cells, Promoting Liver Fibrosis.CPEB4 通过增加 PFKFB3 的表达来诱导糖酵解并激活小鼠和人肝星状细胞,促进肝纤维化。
Gastroenterology. 2020 Jul;159(1):273-288. doi: 10.1053/j.gastro.2020.03.008. Epub 2020 Mar 10.
7
Molecular Mechanism of Pancreatic Stellate Cells Activation in Chronic Pancreatitis and Pancreatic Cancer.慢性胰腺炎和胰腺癌中胰腺星状细胞激活的分子机制
J Cancer. 2020 Jan 14;11(6):1505-1515. doi: 10.7150/jca.38616. eCollection 2020.
8
The Therapeutic Mechanisms of Propolis Against CCl -Mediated Liver Injury by Mediating Apoptosis of Activated Hepatic Stellate Cells and Improving the Hepatic Architecture through PI3K/AKT/mTOR, TGF-β/Smad2, Bcl2/BAX/P53 and iNOS Signaling Pathways.蜂胶通过介导活化肝星状细胞凋亡并通过PI3K/AKT/mTOR、TGF-β/Smad2、Bcl2/BAX/P53和iNOS信号通路改善肝脏结构来对抗四氯化碳介导的肝损伤的治疗机制。
Cell Physiol Biochem. 2019;53(2):301-322. doi: 10.33594/000000140.
9
Global epidemiology and holistic prevention of pancreatitis.胰腺炎的全球流行病学和整体预防。
Nat Rev Gastroenterol Hepatol. 2019 Mar;16(3):175-184. doi: 10.1038/s41575-018-0087-5.
10
Genetically induced vs. classical animal models of chronic pancreatitis: a critical comparison.慢性胰腺炎的基因诱导动物模型与经典动物模型:批判性比较
FASEB J. 2018 Jun 4:fj201800241RR. doi: 10.1096/fj.201800241RR.