Suppr超能文献

中性粒细胞与白蛋白比值作为80岁及以上重症肺炎患者的预后标志物

Neutrophil Percentage-to-Albumin Ratio as a Prognostic Marker in Pneumonia Patients Aged 80 and Above in Intensive Care.

作者信息

Ari Maside, Haykir Solay Aslı, Ozdemir Tarkan, Yildiz Murat, Mentes Oral, Tuten Omer Faruk, Tetik Manav Husra, Celik Deniz, Doganci Melek, Eraslan Doganay Guler, Ari Emrah, Usul Eren

机构信息

Department of Pulmonology, Ankara Ataturk Sanatorium Training and Research Hospital, 06290 Ankara, Türkiye.

Department of Infectious Diseases and Microbiology, Ankara Etlik City Hospital, 06170 Ankara, Türkiye.

出版信息

J Clin Med. 2025 Apr 28;14(9):3033. doi: 10.3390/jcm14093033.

Abstract

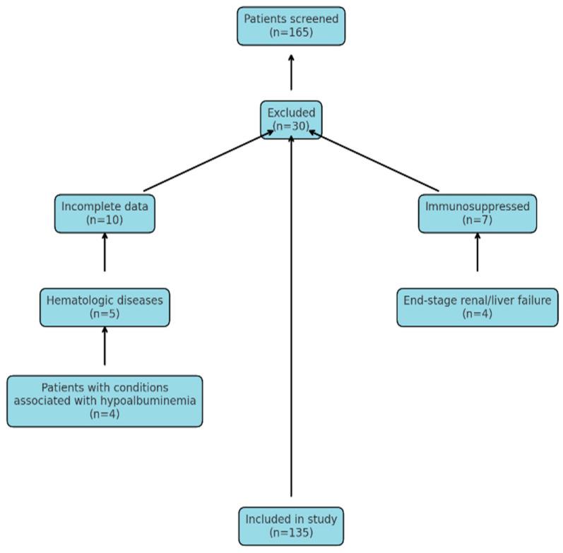
In recent years, inflammatory markers have been increasingly utilized to predict disease prognosis. The neutrophil percentage-to-albumin ratio (NPAR) has emerged as a novel biomarker reflecting inflammation and systemic response. This study was conducted to evaluate the prognostic value of NPAR in pneumonia patients aged 80 years and older hospitalized in intensive care. Patients aged 80 years and older who were followed up in the intensive care unit with a diagnosis of pneumonia between 1 October 2022, and 31 May 2024, were retrospectively reviewed. Demographic characteristics, laboratory data, disease severity scores (APACHE II, SOFA), intensive care interventions, and variables associated with mortality were analyzed. NPAR was calculated by dividing the neutrophil percentage by the serum albumin level. The prognostic value of NPAR was assessed using Kaplan-Meier survival analysis, receiver operating characteristic (ROC) curve analysis, and Cox regression analysis. A total of 135 patients were included in the study. Patients with NPAR > 0.286 had significantly higher SOFA ( = 0.002) and APACHE II ( = 0.007) scores. The high NPAR group was at significantly greater risk for requiring invasive mechanical ventilation ( = 0.003), vasopressor support ( = 0.042), and developing sepsis ( = 0.035). Elevated NPAR was strongly associated with mortality ( < 0.001) and was identified as an independent predictor of mortality in the Cox regression analysis (HR = 2.488, 95% CI: 1.167-5.302, = 0.018). NPAR may serve as an effective biomarker for predicting disease severity and mortality risk in pneumonia patients aged 80 years and older. Due to its simplicity and accessibility, it can be considered a practical parameter for integration into clinical practice. However, large-scale, multicenter, and prospective studies are needed to validate these findings.

摘要

近年来,炎症标志物越来越多地被用于预测疾病预后。中性粒细胞百分比与白蛋白比值(NPAR)已成为一种反映炎症和全身反应的新型生物标志物。本研究旨在评估NPAR对入住重症监护病房的80岁及以上肺炎患者的预后价值。对2022年10月1日至2024年5月31日期间在重症监护病房接受随访且诊断为肺炎的80岁及以上患者进行回顾性分析。分析人口统计学特征、实验室数据、疾病严重程度评分(APACHE II、SOFA)、重症监护干预措施以及与死亡率相关的变量。NPAR通过中性粒细胞百分比除以血清白蛋白水平来计算。使用Kaplan-Meier生存分析、受试者工作特征(ROC)曲线分析和Cox回归分析评估NPAR的预后价值。本研究共纳入135例患者。NPAR>0.286的患者SOFA评分(P=0.002)和APACHE II评分(P=0.007)显著更高。高NPAR组需要有创机械通气(P=0.003)、血管活性药物支持(P=0.042)和发生脓毒症(P=0.035)的风险显著更高。NPAR升高与死亡率密切相关(P<0.001),并且在Cox回归分析中被确定为死亡率的独立预测因素(HR=2.488,95%CI:1.167-5.302,P=0.018)。NPAR可能是预测80岁及以上肺炎患者疾病严重程度和死亡风险的有效生物标志物。由于其简单易行,可被视为纳入临床实践的实用参数。然而,需要大规模、多中心的前瞻性研究来验证这些发现。

https://cdn.ncbi.nlm.nih.gov/pmc/blobs/a056/12072980/51d43502d2dd/jcm-14-03033-g001.jpg

文献检索

告别复杂PubMed语法,用中文像聊天一样搜索,搜遍4000万医学文献。AI智能推荐,让科研检索更轻松。

立即免费搜索

文件翻译

保留排版,准确专业,支持PDF/Word/PPT等文件格式,支持 12+语言互译。

免费翻译文档

深度研究

AI帮你快速写综述,25分钟生成高质量综述,智能提取关键信息,辅助科研写作。

立即免费体验