Suppr超能文献

牛磺罗定抑制流感病毒感染,并预防流感诱导的细胞因子风暴、血管收缩和肺损伤。

Taurolidine inhibits influenza virus infection and prevents influenza-induced cytokine storm, vasoconstriction and lung damage.

作者信息

Lv Chaoxiang, Guo Jin, Luo Rongbo, Li Yuanguo, Qian Bingshuo, Zou Xiaopan, Wang Tiecheng, Shen Beilei, Sun Weiyang, Gao Yuwei

机构信息

The Research Center for Preclinical Medicine, Southwest Medical University, Luzhou, 646000, China.

Changchun Veterinary Research Institute, Chinese Academy of Agricultural Sciences, Changchun, 130122, China.

出版信息

Cell Mol Life Sci. 2025 May 15;82(1):201. doi: 10.1007/s00018-025-05636-6.

Abstract

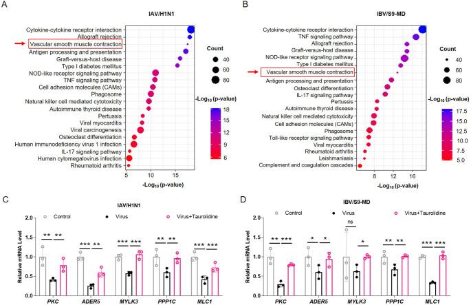
Influenza virus causes worldwide outbreaks and seasonal epidemics, posing a severe threat to public health and social development. Effective prevention and treatment of influenza infections remain major challenge for global healthcare. In this study, we observed that taurolidine effectively inhibited the proliferation of several human or animal influenza virus strains and protected mice from lethal-infection. Taurolidine treatment decreased the viral titer in the lungs of infected mice, reduced the ratio of immune cells, and alleviated lung pathology. Additionally, taurolidine treatment attenuated the rise of blood pressure, pulse wave velocity, and pulmonary aortic thickness in a mouse model for influenza virus infection. We also found that taurolidine significantly decreased intracellular Ca concentration and effectively alleviated pulmonary artery vasoconstriction during influenza virus infection. Mechanistically, we observed that vascular smooth muscle contraction signaling pathway was significantly enriched, and taurolidine inhibited the activation of the MLCK/p-MLC pathway. Taking together, these findings confirm the effectiveness of taurolidine as an antiviral agent and highlight its important roles in mitigating host immune cell infiltration and vasoconstriction induced by influenza virus infection.

摘要

流感病毒引发全球范围内的疫情爆发和季节性流行,对公众健康和社会发展构成严重威胁。有效预防和治疗流感感染仍然是全球医疗保健面临的重大挑战。在本研究中,我们观察到牛磺罗定能有效抑制多种人源或动物源流感病毒株的增殖,并保护小鼠免受致死性感染。牛磺罗定治疗降低了感染小鼠肺部的病毒滴度,降低了免疫细胞比例,并减轻了肺部病理变化。此外,在流感病毒感染的小鼠模型中,牛磺罗定治疗减轻了血压、脉搏波速度和肺动脉厚度的升高。我们还发现,牛磺罗定显著降低细胞内钙离子浓度,并有效缓解流感病毒感染期间的肺动脉血管收缩。从机制上讲,我们观察到血管平滑肌收缩信号通路显著富集,牛磺罗定抑制了肌球蛋白轻链激酶/磷酸化肌球蛋白轻链(MLCK/p-MLC)通路的激活。综上所述,这些发现证实了牛磺罗定作为一种抗病毒药物的有效性,并突出了其在减轻流感病毒感染诱导的宿主免疫细胞浸润和血管收缩方面的重要作用。

https://cdn.ncbi.nlm.nih.gov/pmc/blobs/006e/12078922/e47c164bf695/18_2025_5636_Fig1_HTML.jpg

文献检索

告别复杂PubMed语法,用中文像聊天一样搜索,搜遍4000万医学文献。AI智能推荐,让科研检索更轻松。

立即免费搜索

文件翻译

保留排版,准确专业,支持PDF/Word/PPT等文件格式,支持 12+语言互译。

免费翻译文档

深度研究

AI帮你快速写综述,25分钟生成高质量综述,智能提取关键信息,辅助科研写作。

立即免费体验