Somova Veronika, Jaborova Natalie, Porubska Bianka, Vasek Daniel, Fikarova Natalie, Prevorovsky Martin, Nahacka Zuzana, Neuzil Jiri, Krulova Magdalena
Department of Cell Biology, Faculty of Science, Charles University, Prague, Czech Republic.
Laboratory of Molecular Therapy, Institute of Biotechnology, Czech Academy of Sciences, Prague-West, Czech Republic.
Eur J Clin Invest. 2025 Oct;55(10):e70073. doi: 10.1111/eci.70073. Epub 2025 May 15.
Mitochondrial transfer is becoming recognized as an important immunomodulatory mechanism used by mesenchymal stem cells (MSCs) to influence immune cells. While effects on T cells and macrophages have been documented, the influence on B cells remains unexplored. This study investigates the modulation of B lymphocyte fate by MSC-mediated mitochondrial transfer.
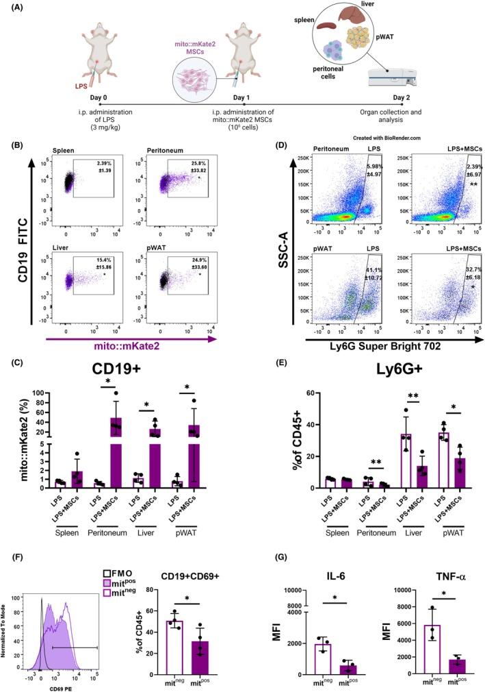
MSCs labelled with MitoTracker dyes or derived from mito::mKate2 transgenic mice were co-cultured with splenocytes. Flow cytometry assessed mitochondrial transfer, reactive oxygen species (ROS) levels, apoptosis and mitophagy. Glucose uptake was measured using the 2-NBDG assay. RNA sequencing analysed gene expression changes in CD19+ mitochondria recipients and nonrecipients. Pathway analysis identified affected processes. In an LPS-induced inflammation model, mito::mKate2 MSCs were administered, and B cells from different organs were analysed for mitochondrial uptake and phenotypic changes. MSC-derived mitochondria were also isolated to confirm uptake by FACS-sorted CD19+ cells.
MSCs transferred mitochondria to CD19+ cells, though less than to other immune cells. Transfer correlated with ROS levels and mitophagy induction. Mitochondria were preferentially acquired by activated B cells, as indicated by increased CD69 expression and glycolytic activity. Bidirectional transfer occurred, with immune cells exchanging dysfunctional mitochondria for functional ones. CD19+ recipients exhibited increased viability, proliferation and altered gene expression, with upregulated cell division genes and downregulated antigen presentation genes. In vivo, mitochondrial acquisition reduced B cell activation and inflammatory cytokine production. Pre-sorted B cells also acquired isolated mitochondria, exhibiting a similar anti-inflammatory phenotype.
These findings highlight mitochondrial trafficking as a key MSC-immune cell interaction mechanism with immunomodulatory therapeutic potential.
线粒体转移正逐渐被认为是间充质干细胞(MSC)用于影响免疫细胞的一种重要免疫调节机制。虽然对T细胞和巨噬细胞的影响已有文献记载,但对B细胞的影响仍未得到探索。本研究调查了MSC介导的线粒体转移对B淋巴细胞命运的调节作用。
用MitoTracker染料标记的或源自mito::mKate2转基因小鼠的MSC与脾细胞共培养。流式细胞术评估线粒体转移、活性氧(ROS)水平、细胞凋亡和线粒体自噬。使用2-NBDG检测法测量葡萄糖摄取。RNA测序分析了CD19+线粒体受体和非受体中的基因表达变化。通路分析确定了受影响的过程。在脂多糖诱导的炎症模型中,给予mito::mKate2 MSC,并分析来自不同器官的B细胞的线粒体摄取和表型变化。还分离了MSC来源的线粒体,以确认经荧光激活细胞分选术(FACS)分选的CD19+细胞对其的摄取。
MSC将线粒体转移至CD19+细胞,尽管转移量少于其他免疫细胞。转移与ROS水平和线粒体自噬诱导相关。如CD69表达增加和糖酵解活性所示,活化的B细胞优先摄取线粒体。发生了双向转移,免疫细胞用功能失调的线粒体交换功能正常的线粒体。CD19+受体的活力、增殖增加,基因表达改变,细胞分裂基因上调,抗原呈递基因下调。在体内,线粒体摄取减少了B细胞活化和炎性细胞因子的产生。预先分选的B细胞也摄取了分离的线粒体,表现出类似的抗炎表型。
这些发现突出了线粒体转运作为一种关键的MSC-免疫细胞相互作用机制,具有免疫调节治疗潜力。