• 文献检索
  • 文档翻译
  • 深度研究
  • 学术资讯
  • Suppr Zotero 插件Zotero 插件
  • 邀请有礼
  • 套餐&价格
  • 历史记录
应用&插件
Suppr Zotero 插件Zotero 插件浏览器插件Mac 客户端Windows 客户端微信小程序
定价
高级版会员购买积分包购买API积分包
服务
文献检索文档翻译深度研究API 文档MCP 服务
关于我们
关于 Suppr公司介绍联系我们用户协议隐私条款
关注我们

Suppr 超能文献

核心技术专利:CN118964589B侵权必究
粤ICP备2023148730 号-1Suppr @ 2026

文献检索

告别复杂PubMed语法,用中文像聊天一样搜索,搜遍4000万医学文献。AI智能推荐,让科研检索更轻松。

立即免费搜索

文件翻译

保留排版,准确专业,支持PDF/Word/PPT等文件格式,支持 12+语言互译。

免费翻译文档

深度研究

AI帮你快速写综述,25分钟生成高质量综述,智能提取关键信息,辅助科研写作。

立即免费体验

急性胰腺炎期间FAT10在调节胰腺腺泡细胞中NCOA4介导的铁死亡作用的机制研究

Mechanistic insights into the role of FAT10 in modulating NCOA4-mediated ferroptosis in pancreatic acinar cells during acute pancreatitis.

作者信息

Liu Lingpeng, Che Ben, Zhang Wenming, Du Dongnian, Zhang Dandan, Li Jiajuan, Chen Zehao, Yu Xuzhe, Ye Miao, Wang Wei, Li Zijing, Xie Fei, Wang Qing, Chen Leifeng, Shao Jianghua

机构信息

Department of General Surgery, Second Affiliated Hospital of Nanchang University, Nanchang, China.

Jiangxi Province Key Laboratory of Molecular Medicine, Second Affiliated Hospital of Nanchang University, Nanchang, China.

出版信息

Cell Death Dis. 2025 May 15;16(1):385. doi: 10.1038/s41419-025-07715-9.

DOI:10.1038/s41419-025-07715-9
PMID:40374601
原文链接:https://pmc.ncbi.nlm.nih.gov/articles/PMC12081885/
Abstract

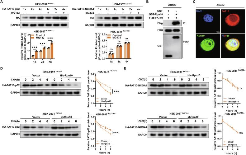
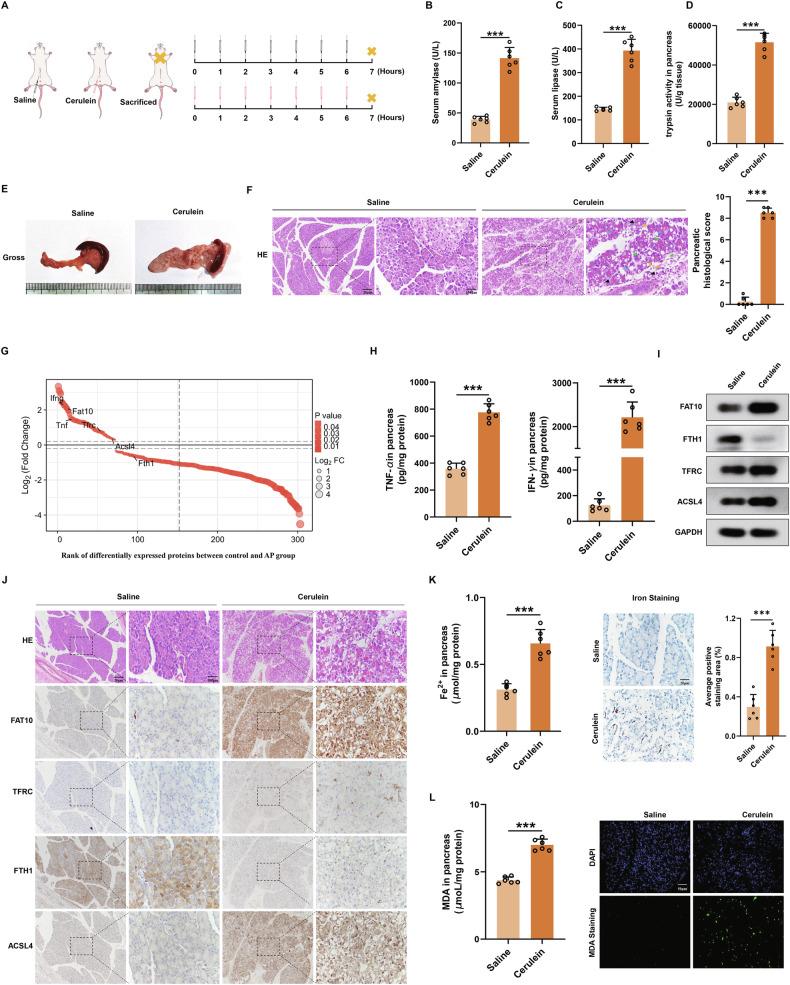
Acute pancreatitis (AP) is characterised by inflammation and cell death in pancreatic tissue, with ferroptosis playing a critical role in its pathophysiology by mediating cellular damage and exacerbating inflammation. This study investigated the role of human leukocyte antigen (HLA)-F adjacent transcript 10 (FAT10) in AP, specifically its involvement in ferroptosis within pancreatic acinar cells. We observed that FAT10 expression was significantly elevated in AP tissues, which correlated with increased ferroptosis. Overexpression of FAT10 in pancreatic acinar cells enhances ferroptosis, whereas its knockdown reduced levels of ferroptosis markers. Furthermore, we confirmed that FAT10 enhanced ferroptosis in pancreatic acinar cells primarily by upregulating nuclear receptor coactivator 4 (NCOA4) expression. Mechanistic investigations revealed that FAT10 regulates NCOA4 expression to promote ferroptosis in a complex manner. FAT10 inhibits NCOA4 ubiquitination by reducing ubiquitin-NCOA4 complexes. Meanwhile, NCOA4 expression increased alongside the increase in FAT10-NCOA4 complexes, which are resistant to proteasomal degradation. Notably, we identified silibinin, a natural compound, as an effective inhibitor of the FAT10-NCOA4 axis, leading to reduced ferroptosis and alleviation of pancreatic damage in vivo. Silibinin treatment decreased the levels of ferroptosis-related proteins and inflammatory markers in both cell and animal models. Our findings highlight the FAT10-NCOA4 axis as a crucial regulator of ferroptosis in pancreatic acinar cells and suggest that targeting this pathway could offer a therapeutic strategy for mitigating AP. This study provides new insights into the regulatory mechanisms of ferroptosis in pancreatic acinar cells, identifying FAT10 as a potential therapeutic target for AP management.

摘要

急性胰腺炎(AP)的特征是胰腺组织发生炎症和细胞死亡,铁死亡在其病理生理学中起着关键作用,通过介导细胞损伤和加剧炎症。本研究调查了人类白细胞抗原(HLA)-F相邻转录本10(FAT10)在AP中的作用,特别是其在胰腺腺泡细胞铁死亡中的参与情况。我们观察到,FAT10在AP组织中的表达显著升高,这与铁死亡增加相关。在胰腺腺泡细胞中过表达FAT10可增强铁死亡,而敲低其表达则降低了铁死亡标志物的水平。此外,我们证实FAT10主要通过上调核受体辅激活因子4(NCOA4)的表达来增强胰腺腺泡细胞中的铁死亡。机制研究表明,FAT10以复杂的方式调节NCOA4的表达以促进铁死亡。FAT10通过减少泛素-NCOA4复合物来抑制NCOA4的泛素化。同时,NCOA4的表达随着FAT10-NCOA4复合物的增加而增加,而这些复合物对蛋白酶体降解具有抗性。值得注意的是,我们鉴定出天然化合物水飞蓟宾是FAT10-NCOA4轴的有效抑制剂,可导致体内铁死亡减少和胰腺损伤减轻。水飞蓟宾治疗降低了细胞和动物模型中与铁死亡相关的蛋白质水平和炎症标志物。我们的研究结果突出了FAT10-NCOA4轴作为胰腺腺泡细胞铁死亡的关键调节因子,并表明靶向该途径可能为减轻AP提供一种治疗策略。本研究为胰腺腺泡细胞中铁死亡的调节机制提供了新的见解,将FAT10确定为AP管理的潜在治疗靶点。

https://cdn.ncbi.nlm.nih.gov/pmc/blobs/73c9/12081885/dd77bdaff862/41419_2025_7715_Fig7_HTML.jpg
https://cdn.ncbi.nlm.nih.gov/pmc/blobs/73c9/12081885/2c2afddf92e9/41419_2025_7715_Fig1_HTML.jpg
https://cdn.ncbi.nlm.nih.gov/pmc/blobs/73c9/12081885/46b7a0315f0f/41419_2025_7715_Fig2_HTML.jpg
https://cdn.ncbi.nlm.nih.gov/pmc/blobs/73c9/12081885/b1a6f73d11b5/41419_2025_7715_Fig3_HTML.jpg
https://cdn.ncbi.nlm.nih.gov/pmc/blobs/73c9/12081885/1f19f60b72d6/41419_2025_7715_Fig4_HTML.jpg
https://cdn.ncbi.nlm.nih.gov/pmc/blobs/73c9/12081885/6857bcad2b2d/41419_2025_7715_Fig5_HTML.jpg
https://cdn.ncbi.nlm.nih.gov/pmc/blobs/73c9/12081885/5e3fd306d06b/41419_2025_7715_Fig6_HTML.jpg
https://cdn.ncbi.nlm.nih.gov/pmc/blobs/73c9/12081885/dd77bdaff862/41419_2025_7715_Fig7_HTML.jpg
https://cdn.ncbi.nlm.nih.gov/pmc/blobs/73c9/12081885/2c2afddf92e9/41419_2025_7715_Fig1_HTML.jpg
https://cdn.ncbi.nlm.nih.gov/pmc/blobs/73c9/12081885/46b7a0315f0f/41419_2025_7715_Fig2_HTML.jpg
https://cdn.ncbi.nlm.nih.gov/pmc/blobs/73c9/12081885/b1a6f73d11b5/41419_2025_7715_Fig3_HTML.jpg
https://cdn.ncbi.nlm.nih.gov/pmc/blobs/73c9/12081885/1f19f60b72d6/41419_2025_7715_Fig4_HTML.jpg
https://cdn.ncbi.nlm.nih.gov/pmc/blobs/73c9/12081885/6857bcad2b2d/41419_2025_7715_Fig5_HTML.jpg
https://cdn.ncbi.nlm.nih.gov/pmc/blobs/73c9/12081885/5e3fd306d06b/41419_2025_7715_Fig6_HTML.jpg
https://cdn.ncbi.nlm.nih.gov/pmc/blobs/73c9/12081885/dd77bdaff862/41419_2025_7715_Fig7_HTML.jpg

相似文献

1
Mechanistic insights into the role of FAT10 in modulating NCOA4-mediated ferroptosis in pancreatic acinar cells during acute pancreatitis.急性胰腺炎期间FAT10在调节胰腺腺泡细胞中NCOA4介导的铁死亡作用的机制研究
Cell Death Dis. 2025 May 15;16(1):385. doi: 10.1038/s41419-025-07715-9.
2
IDH2-NADPH pathway protects against acute pancreatitis via suppressing acinar cell ferroptosis.IDH2-NADPH 通路通过抑制胰腺腺泡细胞铁死亡来防止急性胰腺炎。
Br J Pharmacol. 2024 Oct;181(20):4067-4084. doi: 10.1111/bph.16469. Epub 2024 Jul 27.
3
Tetrandrine Improves Severe Acute Pancreatitis by Inhibiting NCOA4 Glycosylation-Mediated Binding to FTH1 and Inducing Autophagy-Dependent Ferroptosis.粉防己碱通过抑制NCOA4糖基化介导的与FTH1的结合并诱导自噬依赖性铁死亡来改善重症急性胰腺炎。
FASEB J. 2025 May 15;39(9):e70592. doi: 10.1096/fj.202500404R.
4
Soat2 inhibitor avasimibe alleviates acute pancreatitis by suppressing acinar cell ferroptosis.Soat2 抑制剂阿伐麦布通过抑制胰腺腺泡细胞铁死亡缓解急性胰腺炎。
Naunyn Schmiedebergs Arch Pharmacol. 2024 Aug;397(8):5989-5999. doi: 10.1007/s00210-024-03013-x. Epub 2024 Feb 20.
5
Targeting SMYD2 promotes ferroptosis and impacts the progression of pancreatic cancer through the c-Myc/NCOA4 axis-mediated ferritinophagy.靶向 SMYD2 通过 c-Myc/NCOA4 轴介导线粒体铁蛋白降解促进铁死亡并影响胰腺癌的进展。
Biochim Biophys Acta Gen Subj. 2024 Oct;1868(10):130683. doi: 10.1016/j.bbagen.2024.130683. Epub 2024 Jul 31.
6
Role and mechanism of myonectin in severe acute pancreatitis: a crosstalk between skeletal muscle and pancreas.肌连接蛋白在重症急性胰腺炎中的作用及机制:骨骼肌与胰腺之间的相互作用
Skelet Muscle. 2024 Dec 3;14(1):29. doi: 10.1186/s13395-024-00363-1.
7
Oxidative medicine and cellular longevity the role and mechanism of NCOA4 in ferroptosis induced by intestinal ischemia reperfusion.氧化医学与细胞衰老 NCOA4 在肠缺血再灌注诱导的铁死亡中的作用和机制。
Int Immunopharmacol. 2024 May 30;133:112155. doi: 10.1016/j.intimp.2024.112155. Epub 2024 Apr 29.
8
Comparative transcriptomic analysis reveals the molecular changes of acute pancreatitis in experimental models.比较转录组学分析揭示了实验模型中急性胰腺炎的分子变化。
World J Gastroenterol. 2024 Apr 14;30(14):2038-2058. doi: 10.3748/wjg.v30.i14.2038.
9
Nrf2 ameliorates defective autophagic processes and thereby inhibits ferroptosis in acute pancreatitis by suppressing Beclin1-Slc7a11 complex formation.Nrf2通过抑制Beclin1-Slc7a11复合物的形成,改善急性胰腺炎中缺陷性自噬过程,从而抑制铁死亡。
Free Radic Biol Med. 2025 Mar 16;230:294-308. doi: 10.1016/j.freeradbiomed.2025.02.011. Epub 2025 Feb 11.
10
FOXO1-NCOA4 Axis Contributes to Cisplatin-Induced Cochlea Spiral Ganglion Neuron Ferroptosis via Ferritinophagy.FOXO1-NCOA4 轴通过铁蛋白自噬导致顺铂诱导的耳蜗螺旋神经节神经元铁死亡。
Adv Sci (Weinh). 2024 Oct;11(40):e2402671. doi: 10.1002/advs.202402671. Epub 2024 Aug 29.

本文引用的文献

1
m6A reader YTHDC2 mediates NCOA4 mRNA stability affecting ferritinophagy to alleviate secondary injury after intracerebral haemorrhage.m6A 阅读器 YTHDC2 介导 NCOA4 mRNA 稳定性,影响铁自噬,以减轻脑出血后的继发性损伤。
Epigenetics. 2024 Dec;19(1):2326868. doi: 10.1080/15592294.2024.2326868. Epub 2024 Mar 11.
2
SENP1 inhibits ferroptosis and promotes head and neck squamous cell carcinoma by regulating ACSL4 protein stability via SUMO1.SENP1 通过调节 SUMO1 来稳定 ACSL4 蛋白,从而抑制铁死亡并促进头颈部鳞状细胞癌。
Oncol Rep. 2024 Feb;51(2). doi: 10.3892/or.2023.8693. Epub 2024 Jan 8.
3
Targeting epigenetic and posttranslational modifications regulating ferroptosis for the treatment of diseases.
针对调节铁死亡的表观遗传和翻译后修饰以治疗疾病。
Signal Transduct Target Ther. 2023 Dec 10;8(1):449. doi: 10.1038/s41392-023-01720-0.
4
HECW1 induces NCOA4-regulated ferroptosis in glioma through the ubiquitination and degradation of ZNF350.HECW1 通过泛素化和降解 ZNF350 诱导胶质瘤中的 NCOA4 调控的铁死亡。
Cell Death Dis. 2023 Dec 4;14(12):794. doi: 10.1038/s41419-023-06322-w.
5
Ferroptosis: potential targets and emerging roles in pancreatic diseases.铁死亡:在胰腺疾病中的潜在靶点和新作用。
Arch Toxicol. 2024 Jan;98(1):75-94. doi: 10.1007/s00204-023-03625-x. Epub 2023 Nov 7.
6
Sirtuin4 alleviates severe acute pancreatitis by regulating HIF-1α/HO-1 mediated ferroptosis.Sirtuin4 通过调节 HIF-1α/HO-1 介导的铁死亡缓解重症急性胰腺炎。
Cell Death Dis. 2023 Oct 21;14(10):694. doi: 10.1038/s41419-023-06216-x.
7
STING promotes ferroptosis through NCOA4-dependent ferritinophagy in acute kidney injury.STING 通过 NCOA4 依赖性铁蛋白自噬促进急性肾损伤中的铁死亡。
Free Radic Biol Med. 2023 Nov 1;208:348-360. doi: 10.1016/j.freeradbiomed.2023.08.025. Epub 2023 Aug 25.
8
Biomimetic Nanoparticles Loaded with Ulinastatin for the Targeted Treatment of Acute Pancreatitis.载乌司他丁仿生纳米粒靶向治疗急性胰腺炎的研究
Mol Pharm. 2023 Aug 7;20(8):4108-4119. doi: 10.1021/acs.molpharmaceut.3c00238. Epub 2023 Jun 22.
9
The ubiquitin-like protein FAT10 in hepatocellular carcinoma cells limits the efficacy of anti-VEGF therapy.肝癌细胞中的泛素样蛋白 FAT10 限制了抗 VEGF 治疗的疗效。
J Adv Res. 2024 May;59:97-109. doi: 10.1016/j.jare.2023.06.006. Epub 2023 Jun 15.
10
STAT3 signaling promotes cardiac injury by upregulating NCOA4-mediated ferritinophagy and ferroptosis in high-fat-diet fed mice.STAT3 信号通过上调高脂肪饮食喂养小鼠中 NCOA4 介导的铁蛋白自噬和铁死亡促进心脏损伤。
Free Radic Biol Med. 2023 May 20;201:111-125. doi: 10.1016/j.freeradbiomed.2023.03.003. Epub 2023 Mar 20.