Hong Fan, Wang Xiaodan, Zhong Nanshan, Zhang Ze, Lin Shibo, Zhang Mengxian, Li Haonan, Liu Yuan, Wang Yalong, Zhao Lianzheng, Yang Xiao, Zhou Hongwen, Liang Hui, Chen Ye-Guang
Guangzhou National Laboratory, Guangzhou, 510005, China.
The State Key Laboratory of Membrane Biology, Tsinghua-Peking Center for Life Sciences, School of Life Sciences, Tsinghua University, Beijing, 100084, China.
Cell Regen. 2025 May 16;14(1):18. doi: 10.1186/s13619-025-00237-x.
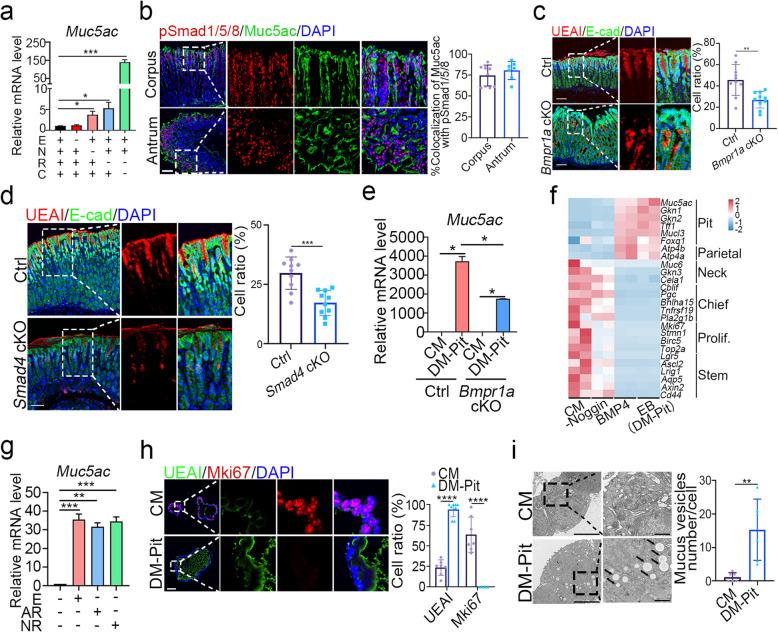
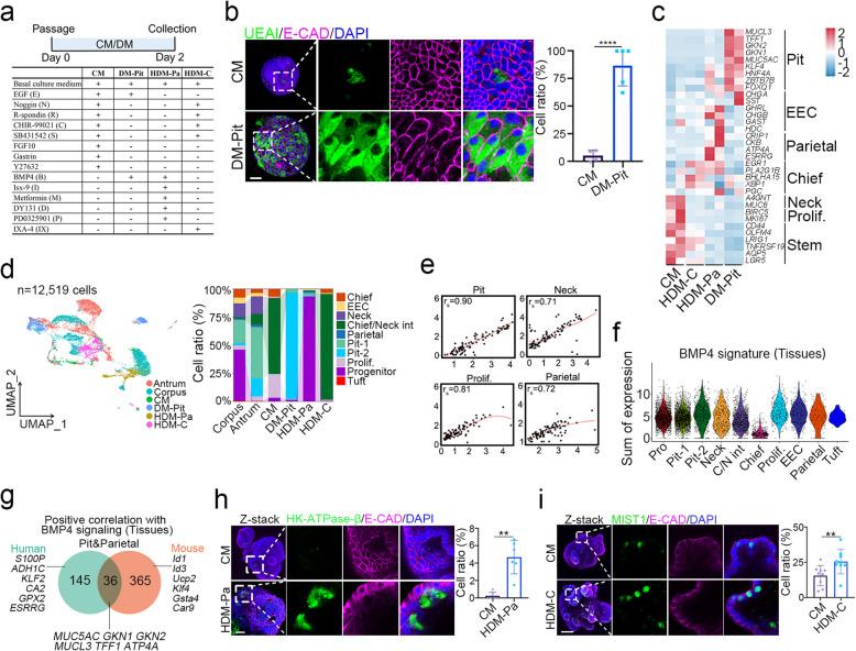
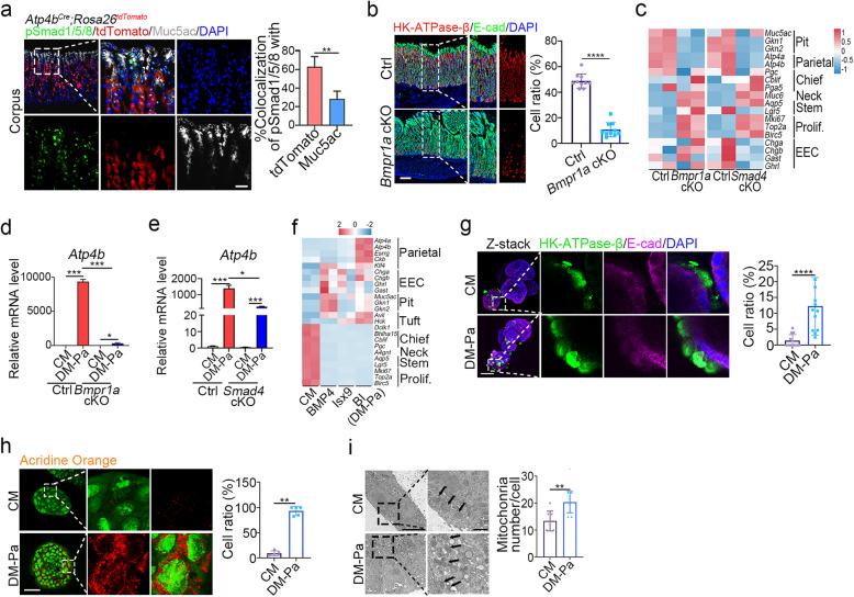
The efficient differentiation of adult gastric stem cells into specific epithelial cell types is crucial for gastric homeostasis. Although it is well appreciated that the niche plays a critical role in gastric epithelium cell differentiation, the relevant molecular factors and the underlying regulatory mechanisms remain poorly understood. In this study, by combining the knowledge of the niche cells obtained from single-cell RNA sequencing and manipulation of signaling pathways, we achieved effective differentiation of various gastric epithelial cell types in mouse and human gastric organoids. These in vitro differentiated cells showed a similar gene expression profile to those in gastric tissues. Specifically, BMP4 signaling stimulates pit cell and parietal cell differentiation. Furthermore, BMP4 and EGF signaling cooperate to enhance pit cell differentiation, whereas inhibition of TGF-β and BMP4 signaling promotes chief cell differentiation. We demonstrated that Zbtb7b is a novel regulator controlling pit cell differentiation. In addition, BMP4, together with the small molecule Isoxazole 9, promotes parietal and enteroendocrine cell differentiation. Our data also revealed the different requirements of parietal and chief cell differentiation between mouse and human. Together, our findings provide a mechanistic insight into gastric epithelial cell differentiation and uncover its similarities and differences between mouse and human, laying a foundation for future investigation and potential clinical use of gastric organoids.
成体胃干细胞高效分化为特定上皮细胞类型对于胃内环境稳定至关重要。尽管人们充分认识到胃龛在胃上皮细胞分化中起关键作用,但相关分子因子及潜在调控机制仍知之甚少。在本研究中,通过整合从单细胞RNA测序获得的胃龛细胞知识以及信号通路操作,我们在小鼠和人胃类器官中实现了多种胃上皮细胞类型的有效分化。这些体外分化的细胞显示出与胃组织中细胞相似的基因表达谱。具体而言,骨形态发生蛋白4(BMP4)信号刺激胃小凹细胞和壁细胞分化。此外,BMP4和表皮生长因子(EGF)信号协同增强胃小凹细胞分化,而抑制转化生长因子-β(TGF-β)和BMP4信号则促进主细胞分化。我们证明锌指蛋白7b(Zbtb7b)是控制胃小凹细胞分化的一种新型调节因子。此外,BMP4与小分子异恶唑9共同促进壁细胞和肠内分泌细胞分化。我们的数据还揭示了小鼠和人在壁细胞和主细胞分化方面的不同需求。总之,我们的研究结果为胃上皮细胞分化提供了机制性见解,揭示了其在小鼠和人之间的异同,为未来胃类器官的研究及潜在临床应用奠定了基础。