Suppr超能文献

抑制血管内皮蛋白酪氨酸磷酸酶可使老年小鼠的小梁网恢复活力,并通过酪氨酸激酶2发挥作用。

Inhibition of VE-PTP rejuvenates Schlemm's canal in aged mice and acts via Tie2.

作者信息

Mishra Sarthak, Ipe Ute, Nottebaum Astrid F, Peters Kevin G, Vestweber Dietmar

机构信息

Department of Vascular Cell Biology, Max Planck Institute for Molecular Biomedicine, Münster, Germany.

Aerpio Therapeutics, Inc., Blue Ash, Ohio, United States of America.

出版信息

PLoS One. 2025 May 16;20(5):e0323615. doi: 10.1371/journal.pone.0323615. eCollection 2025.

Abstract

PURPOSE

Glaucoma is the leading cause of irreversible blindness worldwide and is associated with high intraocular pressure (IOP). Schlemm's canal (SC), a hybrid vessel present in the anterior part of the eye, is known to control IOP by draining aqueous humor into the systemic circulation. Formation and function of SC is supported by the tyrosine kinase receptor Tie2. Likewise, inhibition of the vascular endothelial protein tyrosine phosphatase (VE-PTP), which associates with Tie2 has similar effects. However, VE-PTP also targets VE-cadherin and several other substrates. Here, we analyzed whether Tie2 is indeed the major substrate which is responsible for the role of VE-PTP in SC function. In addition, we analyzed the function of VE-PTP in SC of the aged eye in mice.

METHODOLOGY

We tested the effects of the VE-PTP inhibitor AKB9778 and of VE-PTP gene inactivation on SC area and IOP in WT and in Tie2iLEC/SC-KO and VE-cadherin-Y685F mutant mice.

RESULTS

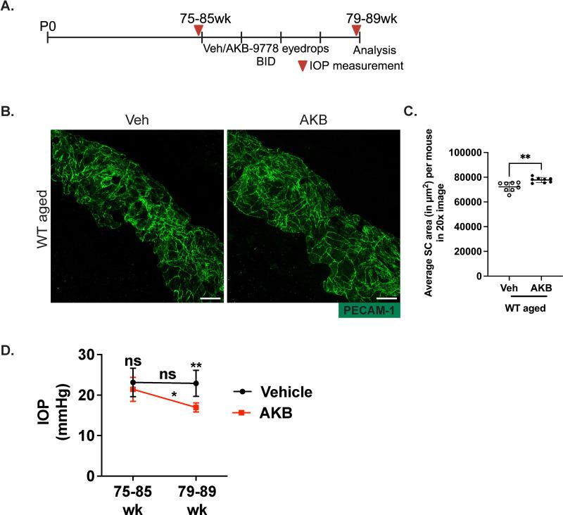
Pharmacologic inhibition of VE-PTP with AKB9778 increased SC area only in mice expressing Tie2. The VE-cadherin-Y685F mutation had neither an effect on SC area nor on the effects of AKB9778 on SC formation. Induced VE-PTP gene inactivation in adult mice had similar effects as AKB9778. Furthermore, we could show that AKB9778 improved SC function in aged mice as judged by increasing SC area and lowering of IOP.

CONCLUSION

Interference with VE-PTP function improves SC function in a strictly Tie2 dependent way and pharmacologic inhibition of VE-PTP with AKB9778 is a promising approach for improving SC function in the aged eye.

摘要

目的

青光眼是全球不可逆性失明的主要原因,与高眼压(IOP)相关。施莱姆管(SC)是眼部前部存在的一种混合血管,已知其通过将房水引流到体循环中来控制眼压。SC的形成和功能由酪氨酸激酶受体Tie2支持。同样,与Tie2相关的血管内皮蛋白酪氨酸磷酸酶(VE-PTP)的抑制也有类似作用。然而,VE-PTP也作用于VE-钙黏蛋白和其他几种底物。在此,我们分析了Tie2是否确实是负责VE-PTP在SC功能中作用的主要底物。此外,我们分析了VE-PTP在小鼠老年眼SC中的功能。

方法

我们测试了VE-PTP抑制剂AKB9778以及VE-PTP基因失活对野生型、Tie2iLEC/SC-KO和VE-钙黏蛋白-Y685F突变小鼠的SC面积和眼压的影响。

结果

用AKB9778对VE-PTP进行药理抑制仅在表达Tie2的小鼠中增加了SC面积。VE-钙黏蛋白-Y685F突变对SC面积以及AKB9778对SC形成的影响均无作用。成年小鼠中诱导的VE-PTP基因失活与AKB9778有类似作用。此外,我们可以证明,通过增加SC面积和降低眼压来判断,AKB9778改善了老年小鼠的SC功能。

结论

干扰VE-PTP功能以严格依赖Tie2的方式改善SC功能,用AKB9778对VE-PTP进行药理抑制是改善老年眼SC功能的一种有前景的方法。

https://cdn.ncbi.nlm.nih.gov/pmc/blobs/a0bf/12084045/ed795447b2bd/pone.0323615.g001.jpg

文献检索

告别复杂PubMed语法,用中文像聊天一样搜索,搜遍4000万医学文献。AI智能推荐,让科研检索更轻松。

立即免费搜索

文件翻译

保留排版,准确专业,支持PDF/Word/PPT等文件格式,支持 12+语言互译。

免费翻译文档

深度研究

AI帮你快速写综述,25分钟生成高质量综述,智能提取关键信息,辅助科研写作。

立即免费体验