Lago Sara, Poli Vittoria, Fol Lisa, Botteon Mattia, Busi Federica, Turdo Alice, Gaggianesi Miriam, Ciani Yari, D'Amato Giacomo, Fagnocchi Luca, Fasciani Alessandra, Demichelis Francesca, Todaro Matilde, Zippo Alessio
Department of Cellular, Computational and Integrative Biology (CIBIO), University of Trento, 38123, Trento, Italy.
Institute of Molecular Biology (IMB), Mainz, Germany.
Nat Commun. 2025 May 17;16(1):4602. doi: 10.1038/s41467-025-59804-0.
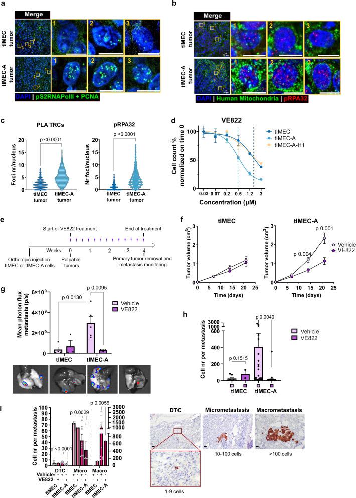
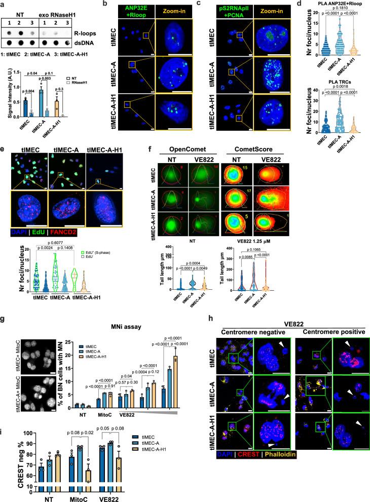
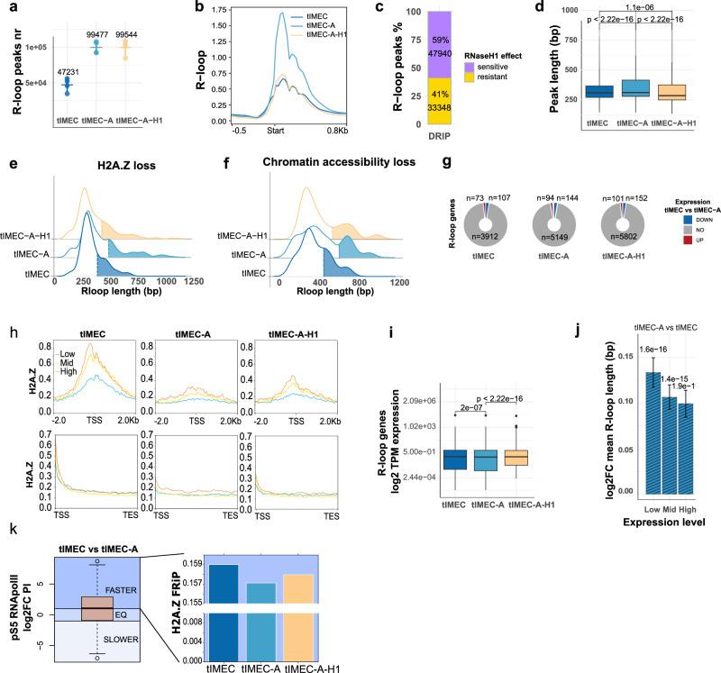
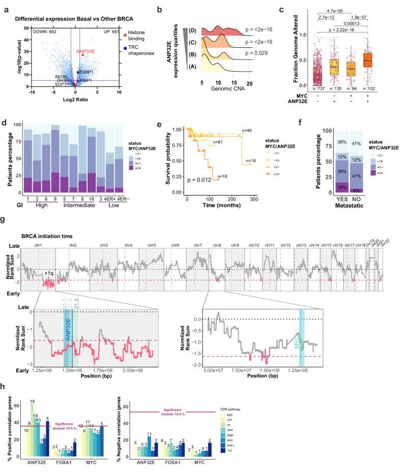
Oncogene-induced replicative stress (RS) drives tumor progression by disrupting genome stability, primarily through transcription-replication conflicts (TRCs), which promote R-loop accumulation and trigger the DNA damage response (DDR). In this study, we investigate the role of chromatin regulators in exacerbating TRCs and R-loop accumulation in cancer. We find that in breast cancer patients, the simultaneous upregulation of MYC and the H2A.Z-specific chaperone ANP32E correlates with increased genomic instability. Genome-wide analyses reveal that ANP32E-driven H2A.Z turnover alters RNA polymerase II processivity, leading to the accumulation of long R-loops at TRC sites. Furthermore, we show that ANP32E overexpression enhances TRC formation and activates an ATR-dependent DDR, predisposing cancer cells to R-loop-mediated genomic fragility. By exploiting the vulnerability of ANP32E-expressing cancer cells to ATR inhibitors, we find that tumors relied on this DDR pathway, whose inhibition halts their pro-metastatic capacity. These findings identify ANP32E as a key driver of TRC-induced genomic instability, indicating ATR inhibition as a potential therapeutic strategy for ANP32E-overexpressing tumors.
致癌基因诱导的复制应激(RS)主要通过转录-复制冲突(TRC)破坏基因组稳定性,从而推动肿瘤进展,TRC会促进R环积累并触发DNA损伤反应(DDR)。在本研究中,我们调查了染色质调节因子在加剧癌症中TRC和R环积累方面的作用。我们发现,在乳腺癌患者中,MYC与H2A.Z特异性分子伴侣ANP32E的同时上调与基因组不稳定性增加相关。全基因组分析表明,ANP32E驱动的H2A.Z周转改变了RNA聚合酶II的持续合成能力,导致TRC位点处长期R环的积累。此外,我们表明ANP32E的过表达增强了TRC的形成并激活了依赖ATR的DDR,使癌细胞易受R环介导的基因组脆性影响。通过利用表达ANP32E的癌细胞对ATR抑制剂的敏感性,我们发现肿瘤依赖于这条DDR途径,抑制该途径会阻止其转移前能力。这些发现确定ANP32E是TRC诱导的基因组不稳定性的关键驱动因素,表明抑制ATR是治疗ANP32E过表达肿瘤的潜在治疗策略。