Suppr超能文献

蛋白激酶Cι通过磷酸化并稳定转化生长因子β受体1以激活转化生长因子-β信号传导来促进结直肠癌转移。

Prkci promotes colorectal cancer metastasis by phosphorylating and stabilizing Tgfbr1 to activate TGF-β signaling.

作者信息

Li Peng, Liu Guangshi, Zhang Wenbin, Li Tao

机构信息

Gastrointestinal Surgery department, People's Hospital of Xinjiang Uygur Autonomous Region, Xinjiang, Urumqi, 830000, China.

Department of Gastrointestinal Surgery, Affiliated Tumor Hospital of Xinjiang Medical University, Urumqi, 830001, China.

出版信息

Cell Commun Signal. 2025 May 17;23(1):230. doi: 10.1186/s12964-025-02236-6.

Abstract

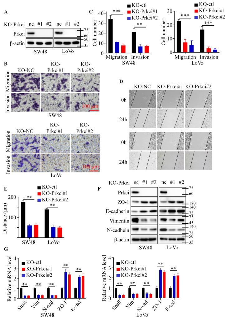
Colorectal cancer is one of the most common malignancies worldwide, with metastasis being the leading cause of cancer-related mortality. However, the molecular mechanisms driving CRC metastasis remain poorly understood. In this study, we identified Prkci as a critical oncogenic driver in CRC metastasis. Prkci was significantly upregulated in metastatic CRC tissues. Mechanistically, Prkci phosphorylated and stabilized Tgfbr1, a key receptor in the Transforming Growth Factor Beta signaling pathway, preventing its proteasomal degradation and amplifying downstream signaling cascades. This stabilization promoted epithelial-to-mesenchymal transition, enhancing migratory and invasive capacities of CRC cells. In vivo, Prkci knockout significantly reduced liver and lung metastases and prolonged survival in mouse models, highlighting its therapeutic potential. These findings establish Prkci as a promising therapeutic target for suppressing CRC metastasis and improving outcomes for metastatic CRC patients.

摘要

结直肠癌是全球最常见的恶性肿瘤之一,转移是癌症相关死亡的主要原因。然而,驱动结直肠癌转移的分子机制仍知之甚少。在本研究中,我们确定蛋白激酶Cι(Prkci)是结直肠癌转移的关键致癌驱动因子。Prkci在转移性结直肠癌组织中显著上调。机制上,Prkci磷酸化并稳定转化生长因子β信号通路中的关键受体Tgfbr1,阻止其蛋白酶体降解并放大下游信号级联反应。这种稳定促进上皮-间质转化,增强结直肠癌细胞的迁移和侵袭能力。在体内,Prkci基因敲除显著减少小鼠模型中的肝转移和肺转移并延长生存期,突出了其治疗潜力。这些发现确立了Prkci作为抑制结直肠癌转移和改善转移性结直肠癌患者预后的有前景的治疗靶点。

https://cdn.ncbi.nlm.nih.gov/pmc/blobs/5af9/12085833/9c1cc0e03680/12964_2025_2236_Fig1_HTML.jpg

文献AI研究员

20分钟写一篇综述,助力文献阅读效率提升50倍。

立即体验

用中文搜PubMed

大模型驱动的PubMed中文搜索引擎

马上搜索

文档翻译

学术文献翻译模型,支持多种主流文档格式。

立即体验