• 文献检索
  • 文档翻译
  • 深度研究
  • 学术资讯
  • Suppr Zotero 插件Zotero 插件
  • 邀请有礼
  • 套餐&价格
  • 历史记录
应用&插件
Suppr Zotero 插件Zotero 插件浏览器插件Mac 客户端Windows 客户端微信小程序
定价
高级版会员购买积分包购买API积分包
服务
文献检索文档翻译深度研究API 文档MCP 服务
关于我们
关于 Suppr公司介绍联系我们用户协议隐私条款
关注我们

Suppr 超能文献

核心技术专利:CN118964589B侵权必究
粤ICP备2023148730 号-1Suppr @ 2026

文献检索

告别复杂PubMed语法,用中文像聊天一样搜索,搜遍4000万医学文献。AI智能推荐,让科研检索更轻松。

立即免费搜索

文件翻译

保留排版,准确专业,支持PDF/Word/PPT等文件格式,支持 12+语言互译。

免费翻译文档

深度研究

AI帮你快速写综述,25分钟生成高质量综述,智能提取关键信息,辅助科研写作。

立即免费体验

在鼠鞭虫感染期间,Notch激活的嗜碱性粒细胞支持肠道CD4 T细胞的命运和功能。

Notch-activated basophils support intestinal CD4 T cell fate and function during Trichuris muris infection.

作者信息

Webb Lauren M, Warner Lindsey M, Helm Eric Y, Mooney Bridget M, Sundaravaradan Pavithra, Matheson Macy K, Christopher Tighe, Lopez Espinoza Alejandra, Tait Wojno Elia D

机构信息

Department of Immunology, University of Washington School of Medicine, Seattle, WA, USA.

Department of Immunology, University of Washington School of Medicine, Seattle, WA, USA.

出版信息

Mucosal Immunol. 2025 Aug;18(4):937-950. doi: 10.1016/j.mucimm.2025.05.004. Epub 2025 May 16.

DOI:10.1016/j.mucimm.2025.05.004
PMID:40383395
原文链接:https://pmc.ncbi.nlm.nih.gov/articles/PMC12375385/
Abstract

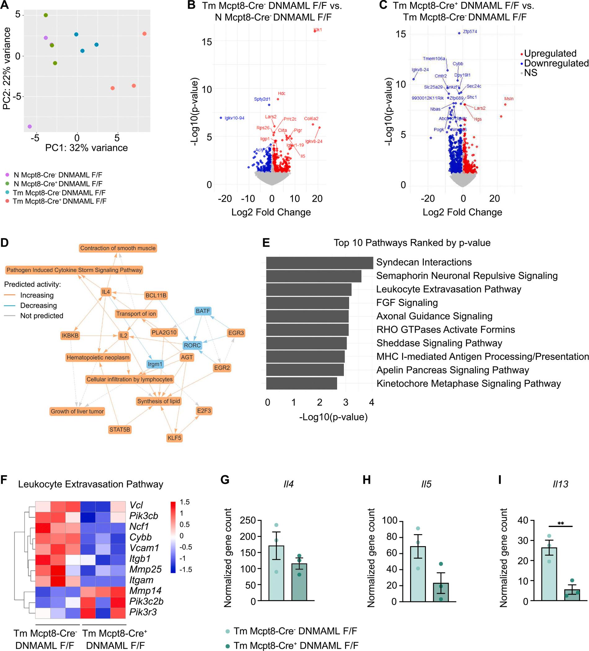
Helminth infections affect billions of people worldwide and cause substantial morbidity. Intestinal helminth infection provokes Type 2 inflammation orchestrated by CD4 T helper type 2 (Th2) cells. Th2 cells cooperate with group 2 innate lymphoid cells (ILC2s) to produce interleukin (IL)-4 and IL-13 that prompt an epithelial "weep and sweep" response to drive parasite clearance. Tissue-specific cues optimize CD4 T cell responses, but the mechanisms regulating intestinal Th2 responses remain unclear. Previously, we identified that the Notch signaling pathway in basophils, rare granulocytes, drove effective parasite clearance and an optimal Th2 response during Trichuris muris infection, a mouse model of human whipworm infection. Here we report that basophil-intrinsic Notch was required for infection-elicited Th2 cytokine responses and a broader IL-4 production program across intestinal CD4 T cell subsets. In vitro, basophils supported CD4 T cell IL-4 production in a contact-dependent manner, independent of basophil-secreted factors and MHC class II, but dependent on autocrine IL-4 production from CD4 T cells. In vivo, basophil-intrinsic Notch mediated basophil-Th2 cell interactions in the cecum during infection. Thus, Notch-programmed basophils act in a contact-dependent manner to optimize intestinal CD4 T cell function during helminth infection. These findings improve our understanding of the tissue-specific mechanisms regulating intestinal CD4 T cell responses at inflamed mucosal barriers during Type 2 immunity.

摘要

蠕虫感染影响着全球数十亿人,并导致大量发病情况。肠道蠕虫感染引发由CD4辅助性T2型(Th2)细胞协调的2型炎症。Th2细胞与2型固有淋巴细胞(ILC2s)协作产生白细胞介素(IL)-4和IL-13,促使上皮细胞产生“哭泣与清扫”反应以推动寄生虫清除。组织特异性信号优化CD4 T细胞反应,但调节肠道Th2反应的机制仍不清楚。此前,我们发现嗜碱性粒细胞(一种罕见的粒细胞)中的Notch信号通路在小鼠鞭虫感染(人类鞭虫感染的小鼠模型)期间推动了有效的寄生虫清除和最佳的Th2反应。在此我们报告,嗜碱性粒细胞内在的Notch对于感染引发的Th2细胞因子反应以及整个肠道CD4 T细胞亚群更广泛的IL-4产生程序是必需的。在体外,嗜碱性粒细胞以接触依赖的方式支持CD4 T细胞产生IL-4,独立于嗜碱性粒细胞分泌的因子和MHC II类分子,但依赖于CD4 T细胞自分泌的IL-4产生。在体内,嗜碱性粒细胞内在的Notch在感染期间介导盲肠中的嗜碱性粒细胞与Th2细胞相互作用。因此,Notch编程的嗜碱性粒细胞以接触依赖的方式发挥作用,以优化蠕虫感染期间肠道CD4 T细胞功能。这些发现增进了我们对2型免疫期间炎症黏膜屏障处调节肠道CD4 T细胞反应的组织特异性机制的理解。

https://cdn.ncbi.nlm.nih.gov/pmc/blobs/7913/12375385/851e6028b539/nihms-2102280-f0006.jpg
https://cdn.ncbi.nlm.nih.gov/pmc/blobs/7913/12375385/932a4aec8698/nihms-2102280-f0001.jpg
https://cdn.ncbi.nlm.nih.gov/pmc/blobs/7913/12375385/e2575572b4fb/nihms-2102280-f0002.jpg
https://cdn.ncbi.nlm.nih.gov/pmc/blobs/7913/12375385/84b2ed8d29a6/nihms-2102280-f0003.jpg
https://cdn.ncbi.nlm.nih.gov/pmc/blobs/7913/12375385/f919cd554976/nihms-2102280-f0004.jpg
https://cdn.ncbi.nlm.nih.gov/pmc/blobs/7913/12375385/02b5592e3ee1/nihms-2102280-f0005.jpg
https://cdn.ncbi.nlm.nih.gov/pmc/blobs/7913/12375385/851e6028b539/nihms-2102280-f0006.jpg
https://cdn.ncbi.nlm.nih.gov/pmc/blobs/7913/12375385/932a4aec8698/nihms-2102280-f0001.jpg
https://cdn.ncbi.nlm.nih.gov/pmc/blobs/7913/12375385/e2575572b4fb/nihms-2102280-f0002.jpg
https://cdn.ncbi.nlm.nih.gov/pmc/blobs/7913/12375385/84b2ed8d29a6/nihms-2102280-f0003.jpg
https://cdn.ncbi.nlm.nih.gov/pmc/blobs/7913/12375385/f919cd554976/nihms-2102280-f0004.jpg
https://cdn.ncbi.nlm.nih.gov/pmc/blobs/7913/12375385/02b5592e3ee1/nihms-2102280-f0005.jpg
https://cdn.ncbi.nlm.nih.gov/pmc/blobs/7913/12375385/851e6028b539/nihms-2102280-f0006.jpg

相似文献

1
Notch-activated basophils support intestinal CD4 T cell fate and function during Trichuris muris infection.在鼠鞭虫感染期间,Notch激活的嗜碱性粒细胞支持肠道CD4 T细胞的命运和功能。
Mucosal Immunol. 2025 Aug;18(4):937-950. doi: 10.1016/j.mucimm.2025.05.004. Epub 2025 May 16.
2
Thymic stromal lymphopoietin-dependent basophils promote Th2 cytokine responses following intestinal helminth infection.胸腺基质淋巴细胞生成素依赖性嗜碱性粒细胞促进肠道蠕虫感染后的 Th2 细胞因子反应。
J Immunol. 2012 Nov 1;189(9):4371-8. doi: 10.4049/jimmunol.1200691. Epub 2012 Sep 28.
3
Gut microbiota regulates intestinal goblet cell response and mucin production by influencing the TLR2-SPDEF axis in an enteric parasitic infection.肠道微生物群通过在肠道寄生虫感染中影响TLR2-SPDEF轴来调节肠道杯状细胞反应和粘蛋白产生。
Mucosal Immunol. 2025 Aug;18(4):810-824. doi: 10.1016/j.mucimm.2025.03.007. Epub 2025 Mar 29.
4
The Notch signaling pathway promotes basophil responses during helminth-induced type 2 inflammation.Notch 信号通路促进寄生虫诱导的 2 型炎症期间嗜碱性粒细胞的反应。
J Exp Med. 2019 Jun 3;216(6):1268-1279. doi: 10.1084/jem.20180131. Epub 2019 Apr 11.
5
T-bet expressing Tr1 cells driven by dietary signals dominate the small intestinal immune landscape.由饮食信号驱动的表达T-bet的Tr1细胞主导小肠免疫格局。
bioRxiv. 2025 Jul 4:2025.06.30.662190. doi: 10.1101/2025.06.30.662190.
6
Regulatory T cells limit induction of protective immunity and promote immune pathology following intestinal helminth infection.调节性 T 细胞限制了保护性免疫的诱导,并促进了肠道寄生虫感染后的免疫病理。
J Immunol. 2014 Mar 15;192(6):2904-12. doi: 10.4049/jimmunol.1202502. Epub 2014 Feb 14.
7
Basophil responses in susceptible AKR mice upon infection with the intestinal helminth parasite Trichuris muris.易感 AKR 小鼠感染肠道寄生虫旋毛虫后的嗜碱性粒细胞反应。
Parasite Immunol. 2023 Aug;45(8):e12999. doi: 10.1111/pim.12999. Epub 2023 Jul 6.
8
MHC class II-dependent basophil-CD4+ T cell interactions promote T(H)2 cytokine-dependent immunity.MHC II类分子依赖性嗜碱性粒细胞与CD4 + T细胞的相互作用促进2型辅助性T细胞(TH2)细胞因子依赖性免疫。
Nat Immunol. 2009 Jul;10(7):697-705. doi: 10.1038/ni.1740. Epub 2009 May 24.
9
IL-36/IL-36R signaling promotes CD4 T cell-dependent colitis via pro-inflammatory cytokine production.白细胞介素-36/白细胞介素-36受体信号传导通过促炎细胞因子的产生促进CD4 + T细胞依赖性结肠炎。
Front Immunol. 2025 Jun 26;16:1604332. doi: 10.3389/fimmu.2025.1604332. eCollection 2025.
10
Impaired basophil induction leads to an age-dependent innate defect in type 2 immunity during helminth infection in mice.在寄生虫感染的小鼠中,嗜碱性粒细胞诱导受损导致 2 型免疫的年龄依赖性固有缺陷。
J Immunol. 2011 Apr 15;186(8):4631-9. doi: 10.4049/jimmunol.1002995. Epub 2011 Mar 11.

本文引用的文献

1
The amalgam of naive CD4 T cell transcriptional states is reconfigured by helminth infection to dampen the amplitude of the immune response.寄生虫感染重塑幼稚 CD4 T 细胞转录状态的混合体,从而抑制免疫反应的幅度。
Immunity. 2024 Aug 13;57(8):1893-1907.e6. doi: 10.1016/j.immuni.2024.07.006. Epub 2024 Aug 2.
2
Intraepithelial mast cells drive gasdermin C-mediated type 2 immunity.上皮内 mast 细胞驱动 gasdermin C 介导的 2 型免疫。
Immunity. 2024 May 14;57(5):1056-1070.e5. doi: 10.1016/j.immuni.2024.03.017. Epub 2024 Apr 12.
3
Site-specific regulation of Th2 differentiation within lymph node microenvironments.
淋巴节点微环境中 Th2 分化的特异性调节。
J Exp Med. 2024 Apr 1;221(4). doi: 10.1084/jem.20231282. Epub 2024 Mar 4.
4
Multiscale 3D genome organization underlies ILC2 ontogenesis and allergic airway inflammation.多尺度 3D 基因组组织是 ILC2 发生和过敏性气道炎症的基础。
Nat Immunol. 2023 Jan;24(1):42-54. doi: 10.1038/s41590-022-01295-y. Epub 2022 Sep 1.
5
Tissue-specific immunity in helminth infections.寄生虫感染中的组织特异性免疫。
Mucosal Immunol. 2022 Jun;15(6):1212-1223. doi: 10.1038/s41385-022-00531-w. Epub 2022 Jun 9.
6
Differential analysis of binarized single-cell RNA sequencing data captures biological variation.二值化单细胞RNA测序数据的差异分析可捕捉生物变异。
NAR Genom Bioinform. 2021 Dec 22;3(4):lqab118. doi: 10.1093/nargab/lqab118. eCollection 2021 Dec.
7
Recent advances in understanding the role of IL-4 signaling.白细胞介素-4信号传导作用研究的最新进展。
Fac Rev. 2021 Sep 7;10:71. doi: 10.12703/r/10-71. eCollection 2021.
8
Plasmacytoid Dendritic Cells Facilitate Th Cell Cytokine Responses throughout Infection.浆细胞样树突状细胞在 感染过程中促进辅助性 T 细胞细胞因子应答。
Immunohorizons. 2021 Aug 30;5(8):721-732. doi: 10.4049/immunohorizons.2100071.
9
A basophil-neuronal axis promotes itch.嗜碱性粒细胞-神经元轴促进瘙痒。
Cell. 2021 Jan 21;184(2):422-440.e17. doi: 10.1016/j.cell.2020.12.033. Epub 2021 Jan 14.
10
Defined Intestinal Regions Are Drained by Specific Lymph Nodes That Mount Distinct Th1 and Th2 Responses Against Eggs.定义明确的肠道区域由特定的淋巴结引流,这些淋巴结针对鸡蛋产生不同的 Th1 和 Th2 反应。
Front Immunol. 2020 Oct 23;11:592325. doi: 10.3389/fimmu.2020.592325. eCollection 2020.