• 文献检索
  • 文档翻译
  • 深度研究
  • 学术资讯
  • Suppr Zotero 插件Zotero 插件
  • 邀请有礼
  • 套餐&价格
  • 历史记录
应用&插件
Suppr Zotero 插件Zotero 插件浏览器插件Mac 客户端Windows 客户端微信小程序
定价
高级版会员购买积分包购买API积分包
服务
文献检索文档翻译深度研究API 文档MCP 服务
关于我们
关于 Suppr公司介绍联系我们用户协议隐私条款
关注我们

Suppr 超能文献

核心技术专利:CN118964589B侵权必究
粤ICP备2023148730 号-1Suppr @ 2026

文献检索

告别复杂PubMed语法,用中文像聊天一样搜索,搜遍4000万医学文献。AI智能推荐,让科研检索更轻松。

立即免费搜索

文件翻译

保留排版,准确专业,支持PDF/Word/PPT等文件格式,支持 12+语言互译。

免费翻译文档

深度研究

AI帮你快速写综述,25分钟生成高质量综述,智能提取关键信息,辅助科研写作。

立即免费体验

新型冠状病毒肺炎与川崎病中免疫相关标志物的相似性:来自生物信息学和机器学习的分析

Similarity of immune-associated markers in COVID-19 and Kawasaki disease: analyses from bioinformatics and machine learning.

作者信息

Li Wang, Zhu Wenjie, Tang Xiangting, Peng Zhiting, Ye Jiaqi, Nie Shuping

机构信息

Department of Clinical laboratory, The Eighth Affiliated Hospital, Sun Yat-sen University, 3025 Shennan Middle Road, Shenzhen, Guangdong, 518000, China.

出版信息

BMC Pediatr. 2025 May 19;25(1):400. doi: 10.1186/s12887-025-05752-z.

DOI:10.1186/s12887-025-05752-z
PMID:40383755
原文链接:https://pmc.ncbi.nlm.nih.gov/articles/PMC12087065/
Abstract

BACKGROUND

Infection by the SARS-CoV-2 virus can cause coronavirus disease 2019 (COVID-19) and can also exacerbate the symptoms of Kawasaki disease (KD), an acute vasculitis that mostly affects children. This study used bioinformatics and machine learning to examine similarities in the molecular pathogenesis of COVID-19 and KD.

METHODS

We first identified disease-associated modules in KD using weighted gene co-expression network analysis. Then, we determined shared differentially expressed genes (DEGs) in training datasets for KD (GSE100154) and COVID-19 (GSE225220), performed functional annotation of these shared DEGs, and used Cytoscape plug-ins (MCODE and Cytohubba) to characterize the protein-protein interaction (PPI) network and identify the hub genes. We performed Least Absolute Shrinkage and Selection Operator(LASSO) regression and receiver operating characteristic (ROC) curve analysis to identify the most robust markers, validated these results by analysis of two other datasets (GSE73461 and GSE18606), and then calculated the correlations of these key genes with immune cells.

RESULTS

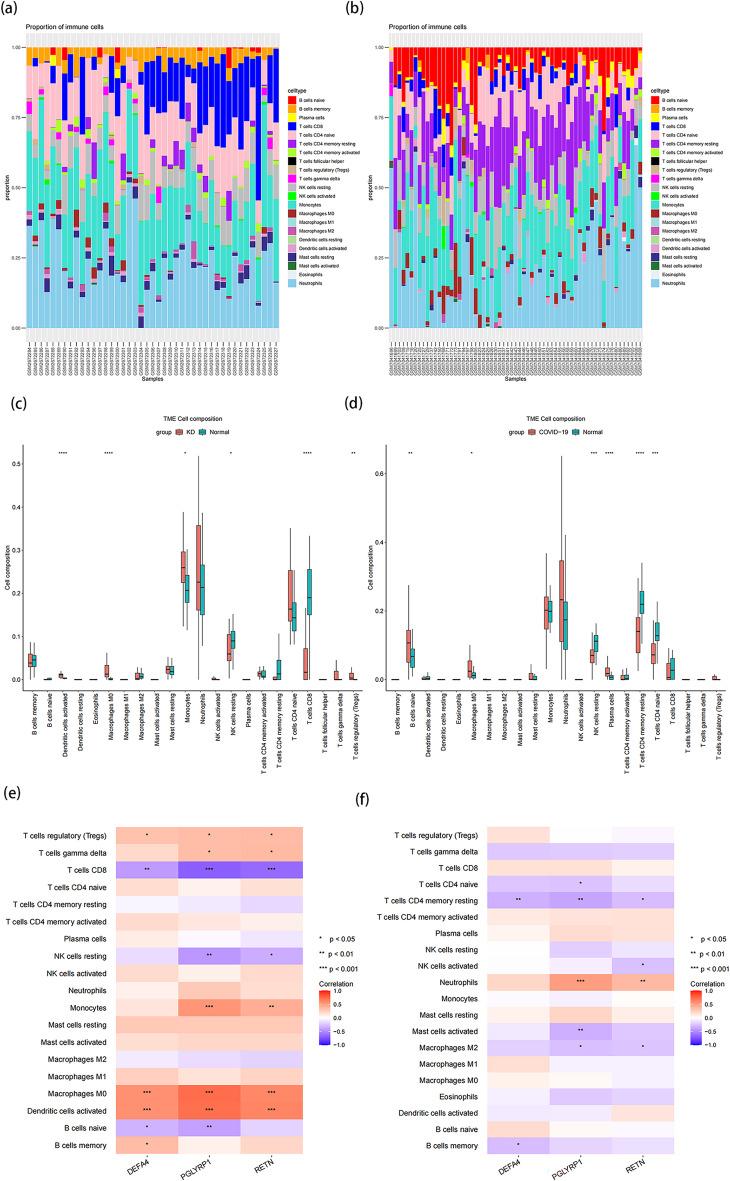
This analysis identified 26 shared DEGs in COVID-19 and KD. The results from functional annotation showed that the shared DEGs primarily functioned in immune responses, the formation of neutrophil extracellular traps, and NOD-like receptor signaling pathways. There were three key genes (PGLYRP1, DEFA4, RETN), and they had positive correlations with monocytes, M0 macrophages, and dendritic cells, which function as immune infiltrating cells in KD.

CONCLUSION

The potential immune-associated biomarkers (PGLYRP1, DEFA4, RETN) along with their shared pathways, hold promise for advancing investigations into the underlying pathogenesis of KD and COVID-19.

摘要

背景

严重急性呼吸综合征冠状病毒2型(SARS-CoV-2)感染可导致2019冠状病毒病(COVID-19),还可加重川崎病(KD)的症状,川崎病是一种主要影响儿童的急性血管炎。本研究运用生物信息学和机器学习方法,探究COVID-19与KD在分子发病机制上的相似性。

方法

我们首先通过加权基因共表达网络分析,在KD中鉴定出疾病相关模块。然后,我们在KD(GSE100154)和COVID-19(GSE225220)的训练数据集中确定共享的差异表达基因(DEG),对这些共享DEG进行功能注释,并使用Cytoscape插件(MCODE和Cytohubba)来表征蛋白质-蛋白质相互作用(PPI)网络并识别枢纽基因。我们进行了最小绝对收缩和选择算子(LASSO)回归及受试者工作特征(ROC)曲线分析,以确定最可靠的标志物,并通过分析另外两个数据集(GSE73461和GSE18606)验证这些结果,然后计算这些关键基因与免疫细胞的相关性。

结果

该分析在COVID-19和KD中鉴定出26个共享DEG。功能注释结果表明,共享DEG主要在免疫反应、中性粒细胞胞外陷阱的形成以及NOD样受体信号通路中发挥作用。有三个关键基因(肽聚糖识别蛋白1、防御素4、抵抗素),它们与单核细胞、M0巨噬细胞和树突状细胞呈正相关,这些细胞在KD中作为免疫浸润细胞发挥作用。

结论

潜在的免疫相关生物标志物(肽聚糖识别蛋白1、防御素4、抵抗素)及其共享通路,有望推动对KD和COVID-19潜在发病机制的研究。

https://cdn.ncbi.nlm.nih.gov/pmc/blobs/8fe4/12087065/d9f27d2c1894/12887_2025_5752_Fig8_HTML.jpg
https://cdn.ncbi.nlm.nih.gov/pmc/blobs/8fe4/12087065/51ff73bbac9d/12887_2025_5752_Fig1_HTML.jpg
https://cdn.ncbi.nlm.nih.gov/pmc/blobs/8fe4/12087065/4f46d59ca19e/12887_2025_5752_Fig2_HTML.jpg
https://cdn.ncbi.nlm.nih.gov/pmc/blobs/8fe4/12087065/413c2c5e2a14/12887_2025_5752_Fig3_HTML.jpg
https://cdn.ncbi.nlm.nih.gov/pmc/blobs/8fe4/12087065/4edd9776b18d/12887_2025_5752_Fig4_HTML.jpg
https://cdn.ncbi.nlm.nih.gov/pmc/blobs/8fe4/12087065/0c092f35bab6/12887_2025_5752_Fig5_HTML.jpg
https://cdn.ncbi.nlm.nih.gov/pmc/blobs/8fe4/12087065/dfb9eed0b044/12887_2025_5752_Fig6_HTML.jpg
https://cdn.ncbi.nlm.nih.gov/pmc/blobs/8fe4/12087065/4d36d266d1c6/12887_2025_5752_Fig7_HTML.jpg
https://cdn.ncbi.nlm.nih.gov/pmc/blobs/8fe4/12087065/d9f27d2c1894/12887_2025_5752_Fig8_HTML.jpg
https://cdn.ncbi.nlm.nih.gov/pmc/blobs/8fe4/12087065/51ff73bbac9d/12887_2025_5752_Fig1_HTML.jpg
https://cdn.ncbi.nlm.nih.gov/pmc/blobs/8fe4/12087065/4f46d59ca19e/12887_2025_5752_Fig2_HTML.jpg
https://cdn.ncbi.nlm.nih.gov/pmc/blobs/8fe4/12087065/413c2c5e2a14/12887_2025_5752_Fig3_HTML.jpg
https://cdn.ncbi.nlm.nih.gov/pmc/blobs/8fe4/12087065/4edd9776b18d/12887_2025_5752_Fig4_HTML.jpg
https://cdn.ncbi.nlm.nih.gov/pmc/blobs/8fe4/12087065/0c092f35bab6/12887_2025_5752_Fig5_HTML.jpg
https://cdn.ncbi.nlm.nih.gov/pmc/blobs/8fe4/12087065/dfb9eed0b044/12887_2025_5752_Fig6_HTML.jpg
https://cdn.ncbi.nlm.nih.gov/pmc/blobs/8fe4/12087065/4d36d266d1c6/12887_2025_5752_Fig7_HTML.jpg
https://cdn.ncbi.nlm.nih.gov/pmc/blobs/8fe4/12087065/d9f27d2c1894/12887_2025_5752_Fig8_HTML.jpg

相似文献

1
Similarity of immune-associated markers in COVID-19 and Kawasaki disease: analyses from bioinformatics and machine learning.新型冠状病毒肺炎与川崎病中免疫相关标志物的相似性:来自生物信息学和机器学习的分析
BMC Pediatr. 2025 May 19;25(1):400. doi: 10.1186/s12887-025-05752-z.
2
Identification of hub biomarkers and immune-related pathways participating in the progression of Kawasaki disease by integrated bioinformatics analysis.通过综合生物信息学分析鉴定参与川崎病进展的关键生物标志物和免疫相关途径。
Immunobiology. 2023 Nov;228(6):152750. doi: 10.1016/j.imbio.2023.152750. Epub 2023 Sep 26.
3
Bioinformatic analysis of underlying mechanisms of Kawasaki disease via Weighted Gene Correlation Network Analysis (WGCNA) and the Least Absolute Shrinkage and Selection Operator method (LASSO) regression model.通过加权基因共表达网络分析(WGCNA)和最小绝对收缩与选择算子法(LASSO)回归模型对川崎病潜在机制的生物信息学分析
BMC Pediatr. 2023 Feb 24;23(1):90. doi: 10.1186/s12887-023-03896-4.
4
Identification of Hub Biomarkers and Immune and Inflammation Pathways Contributing to Kawasaki Disease Progression with RT-qPCR Verification.通过逆转录定量聚合酶链反应验证确定促成川崎病进展的关键生物标志物以及免疫和炎症途径。
J Immunol Res. 2023 Apr 6;2023:1774260. doi: 10.1155/2023/1774260. eCollection 2023.
5
Identification of Key Genes and Underlying Mechanisms in Acute Kawasaki Disease Based on Bioinformatics Analysis.基于生物信息学分析的急性川崎病关键基因及作用机制的鉴定。
Med Sci Monit. 2021 Jul 22;27:e930547. doi: 10.12659/MSM.930547.
6
Identifying differentially expressed genes and miRNAs in Kawasaki disease by bioinformatics analysis.通过生物信息学分析鉴定川崎病差异表达的基因和 miRNA。
Sci Rep. 2022 Dec 19;12(1):21879. doi: 10.1038/s41598-022-26608-x.
7
Diagnostic biomarkers and immune infiltration profiles common to COVID-19, acute myocardial infarction and acute ischaemic stroke using bioinformatics methods and machine learning.使用生物信息学方法和机器学习确定2019冠状病毒病、急性心肌梗死和急性缺血性中风共有的诊断生物标志物和免疫浸润特征
BMC Neurol. 2025 May 8;25(1):201. doi: 10.1186/s12883-025-04212-6.
8
Identification of diagnostic candidate genes in COVID-19 patients with sepsis.鉴定 COVID-19 合并脓毒症患者的诊断候选基因。
Immun Inflamm Dis. 2024 Oct;12(10):e70033. doi: 10.1002/iid3.70033.
9
Mechanistic role of pyroptosis in Kawasaki disease: An integrative bioinformatics analysis of immune dysregulation, machine learning-based biomarker discovery, WGCNA, and drug repurposing insights.细胞焦亡在川崎病中的机制作用:免疫失调的综合生物信息学分析、基于机器学习的生物标志物发现、加权基因共表达网络分析及药物重利用见解
PLoS One. 2025 May 14;20(5):e0323597. doi: 10.1371/journal.pone.0323597. eCollection 2025.
10
Prediction of Immune Infiltration Diagnostic Gene Biomarkers in Kawasaki Disease.川崎病免疫浸润诊断基因生物标志物的预测。
J Immunol Res. 2022 Jun 17;2022:8739498. doi: 10.1155/2022/8739498. eCollection 2022.

本文引用的文献

1
Expressions of Peptidoglycan Recognition Protein 1, Neuron Towards Axon Guidance Factor-1 and miR-142-3p and Their Correlations in Patients with Rheumatoid Arthritis.类风湿关节炎患者中肽聚糖识别蛋白1、神经元向轴突导向因子-1和miR-142-3p的表达及其相关性
Int J Gen Med. 2023 Aug 15;16:3457-3464. doi: 10.2147/IJGM.S418396. eCollection 2023.
2
Development of a blood proteins-based model for bronchopulmonary dysplasia prediction in premature infants.基于血液蛋白的早产儿支气管肺发育不良预测模型的建立。
BMC Pediatr. 2023 Jun 17;23(1):304. doi: 10.1186/s12887-023-04065-3.
3
Serum proteomics hint at an early T-cell response and modulation of SARS-CoV-2-related pathogenic pathways in COVID-19-ARDS treated with Ruxolitinib.
血清蛋白质组学提示在接受鲁索替尼治疗的COVID-19急性呼吸窘迫综合征中存在早期T细胞反应及对SARS-CoV-2相关致病途径的调节。
Front Med (Lausanne). 2023 May 24;10:1176427. doi: 10.3389/fmed.2023.1176427. eCollection 2023.
4
Identification of Critical Modules and Biomarkers of Ulcerative Colitis by Using WGCNA.运用加权基因共表达网络分析(WGCNA)鉴定溃疡性结肠炎的关键模块和生物标志物
J Inflamm Res. 2023 Apr 17;16:1611-1628. doi: 10.2147/JIR.S402715. eCollection 2023.
5
Bioinformatic analysis of underlying mechanisms of Kawasaki disease via Weighted Gene Correlation Network Analysis (WGCNA) and the Least Absolute Shrinkage and Selection Operator method (LASSO) regression model.通过加权基因共表达网络分析(WGCNA)和最小绝对收缩与选择算子法(LASSO)回归模型对川崎病潜在机制的生物信息学分析
BMC Pediatr. 2023 Feb 24;23(1):90. doi: 10.1186/s12887-023-03896-4.
6
Diagnostic model based on bioinformatics and machine learning to distinguish Kawasaki disease using multiple datasets.基于生物信息学和机器学习的诊断模型,使用多个数据集区分川崎病。
BMC Pediatr. 2022 Aug 30;22(1):512. doi: 10.1186/s12887-022-03557-y.
7
A 6-mRNA host response classifier in whole blood predicts outcomes in COVID-19 and other acute viral infections.全血中 6 个 mRNA 宿主反应标志物分类器预测 COVID-19 和其他急性病毒感染的结局。
Sci Rep. 2022 Jan 18;12(1):889. doi: 10.1038/s41598-021-04509-9.
8
Protein PGLYRP1/Tag7 Peptides Decrease the Proinflammatory Response in Human Blood Cells and Mouse Model of Diffuse Alveolar Damage of Lung through Blockage of the TREM-1 and TNFR1 Receptors.蛋白 PGLYRP1/Tag7 肽通过阻断 TREM-1 和 TNFR1 受体减少人血细胞和弥漫性肺泡损伤小鼠模型的促炎反应。
Int J Mol Sci. 2021 Oct 18;22(20):11213. doi: 10.3390/ijms222011213.
9
Single-cell RNA sequencing of peripheral blood mononuclear cells from acute Kawasaki disease patients.急性川崎病患者外周血单个核细胞的单细胞 RNA 测序。
Nat Commun. 2021 Sep 14;12(1):5444. doi: 10.1038/s41467-021-25771-5.
10
Immune response to intravenous immunoglobulin in patients with Kawasaki disease and MIS-C.川崎病和 MIS-C 患者静脉注射免疫球蛋白的免疫反应。
J Clin Invest. 2021 Oct 15;131(20). doi: 10.1172/JCI147076.