Suppr超能文献

GTF3C2通过USP21/MEK2/ERK1/2信号通路促进肝癌细胞增殖。

GTF3C2 Promotes the Proliferation of Hepatocellular Carcinoma Cells through the USP21/MEK2/ERK1/2 Pathway.

作者信息

Wu Yani, Yang Yingnan, Zhang Youju, Xu Qiuran, Huang Dongsheng, Tu Kangsheng

机构信息

Hangzhou Linping District Maternal & Child Health Care Hospital, Hangzhou, Zhejiang, China.

Department of Hepatobiliary Surgery, The First Affiliated Hospital of Xi'an Jiaotong University, Xi'an, Shaanxi, China.

出版信息

J Clin Transl Hepatol. 2025 May 28;13(5):374-384. doi: 10.14218/JCTH.2024.00386. Epub 2025 Feb 11.

Abstract

BACKGROUND AND AIMS

General transcription factor IIIC subunit 2 (GTF3C2) is one of the polymerase III transcription-related factors. Previous studies have revealed that GTF3C2 is involved in regulating cell proliferation. However, the role of GTF3C2 in hepatocellular carcinoma (HCC) remains unclear. This study aimed to determine its expression, biological function, and mechanism in HCC.

METHODS

The expression of GTF3C2 in HCC and non-tumor tissues, along with its clinical significance, was investigated using public databases and clinical samples. Reverse transcription-quantitative polymerase chain reaction and Western blot assays were performed to detect the expression of GTF3C2, ubiquitin specific peptidase 21 (USP21), mitogen-activated protein kinase 2 (MEK2), extracellular signal-regulated kinase 1/2 (ERK1/2), and p-ERK1/2 in cells. A luciferase reporter assay was conducted to explore the regulatory effect of GTF3C2 on USP21 transcription. Cell Counting Kit-8, 5-ethynyl-2'-deoxyuridine, and colony formation assays were performed to assess HCC cell proliferation. Subcutaneous injection of HCC cells into nude mice was used to evaluate tumor growth .

RESULTS

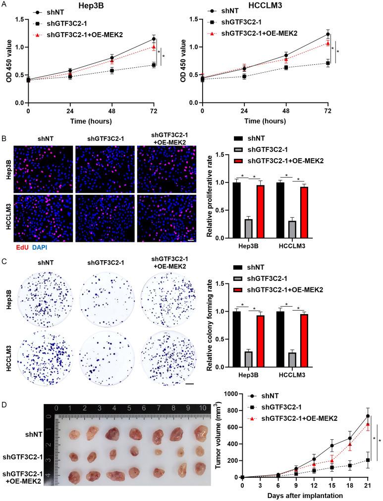
GTF3C2 expression was upregulated in HCC tissues and was positively correlated with advanced tumor stages and high tumor grades. HCC patients with high GTF3C2 expression had significantly worse survival outcomes. Knockdown of GTF3C2 suppressed the proliferation of Hep3B and HCCLM3 cells, while overexpression of GTF3C2 facilitated the proliferation of SNU449 and Huh7 cells. GTF3C2 promoted USP21 expression by activating its transcription, which subsequently increased the levels of MEK2 and p-ERK1/2 in HCC cells. Overexpression of both USP21 and MEK2 counteracted the GTF3C2 knockdown-induced inactivation of the ERK1/2 pathway. Moreover, GTF3C2 promoted HCC cell proliferation and tumor growth by regulating the USP21/MEK2/ERK1/2 pathway.

CONCLUSIONS

Upregulation of GTF3C2 is frequently observed in HCC tissues and predicts poor prognosis. GTF3C2 promotes HCC cell proliferation via the USP21/MEK2/ERK1/2 pathway.

摘要

背景与目的

通用转录因子IIIC亚基2(GTF3C2)是与聚合酶III转录相关的因子之一。先前的研究表明,GTF3C2参与调节细胞增殖。然而,GTF3C2在肝细胞癌(HCC)中的作用仍不清楚。本研究旨在确定其在HCC中的表达、生物学功能及机制。

方法

利用公共数据库和临床样本研究GTF3C2在HCC和非肿瘤组织中的表达及其临床意义。进行逆转录-定量聚合酶链反应和蛋白质免疫印迹分析以检测细胞中GTF3C2、泛素特异性肽酶21(USP21)、丝裂原活化蛋白激酶2(MEK2)、细胞外信号调节激酶1/2(ERK1/2)和磷酸化ERK1/2(p-ERK1/2)的表达。进行荧光素酶报告基因测定以探究GTF3C2对USP21转录的调控作用。采用细胞计数试剂盒-8、5-乙炔基-2'-脱氧尿苷和集落形成试验评估HCC细胞增殖。将HCC细胞皮下注射到裸鼠体内以评估肿瘤生长。

结果

GTF3C2在HCC组织中表达上调,且与肿瘤晚期和高肿瘤分级呈正相关。GTF3C2高表达的HCC患者生存结局明显较差。敲低GTF3C2可抑制Hep3B和HCCLM3细胞的增殖,而过表达GTF3C2则促进SNU449和Huh7细胞的增殖。GTF3C2通过激活USP21转录促进其表达,进而增加HCC细胞中MEK2和p-ERK1/2的水平。USP21和MEK2的过表达均抵消了GTF3C2敲低诱导的ERK1/该文发表于《细胞生理学杂志》2通路失活。此外,GTF3C2通过调节USP21/MEK2/ERK1/2通路促进HCC细胞增殖和肿瘤生长。

结论

在HCC组织中经常观察到GTF3C2上调,且预示预后不良。GTF3C2通过USP21/MEK2/ERK1/2通路促进HCC细胞增殖。

https://cdn.ncbi.nlm.nih.gov/pmc/blobs/ec09/12078175/f24dc954d172/JCTH-13-374-g001.jpg

文献AI研究员

20分钟写一篇综述,助力文献阅读效率提升50倍。

立即体验

用中文搜PubMed

大模型驱动的PubMed中文搜索引擎

马上搜索

文档翻译

学术文献翻译模型,支持多种主流文档格式。

立即体验