Zhang Yu-Hang, Dai Chen-Shu, Wang Ya-Jie, Wang Wen-Yu, Qi Tian-Tian, Xia Man-Cheng, Zhou Gan, Cui Yi-Min
Institute of Clinical Pharmacology, Peking University First Hospital, 100191, Beijing, China.
State Key Laboratory of Natural and Biomimetic Drugs, School of Pharmaceutical Sciences, Peking University, 100191, Beijing, China.
Nat Commun. 2025 May 19;16(1):4623. doi: 10.1038/s41467-025-59916-7.
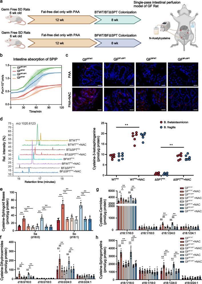
Trillions of intestinal microbiota are essential to the permeability of orally administered drugs. However, identifying microbial-drug interactions remains challenging due to the highly variable composition of intestinal flora among individuals. Using single-pass intestinal perfusion (SPIP) platform, we establish the microbiota-based permeability screening framework involving germ-free (GF) and specific-pathogen-free (SPF) rats to compare in-situ P-values and metabolomic profiles of 32 orally administered drugs with disputable classifications of permeability, prior to the verifications of bioorthogonal chemistry and LC-MS/MS. In contrast with SPF controls, N-Acetylcysteine (NAC) exhibits significantly increased permeability in GF rats, which is inversely related to reduced cysteine-3-ketosphinganine by Bacteroides. To further validate these microbiome features, we integrate clinical descriptors from a prospective cohort of 319 participants to optimize a 15-feature eXtreme Gradient Boosting (XGB) model, which reveal that cysteine palmitoylation by intestinal microbiota has significantly affected NAC permeability. By comparison of net reclassification improvement (NRI) index, this machine learning (ML) model of clinical prediction model encompassing intestinal microbial features outperforms other three commercial models in predicting NAC permeability. Here we have developed an intestinal microbiota-based strategy to evaluate uncharacterized NAC permeability, thus accounting for its discordant biopharmaceutics classification.
数万亿肠道微生物群对于口服药物的通透性至关重要。然而,由于个体间肠道菌群的组成高度可变,识别微生物与药物的相互作用仍然具有挑战性。我们使用单通道肠道灌注(SPIP)平台,建立了基于微生物群的通透性筛选框架,该框架涉及无菌(GF)和无特定病原体(SPF)大鼠,以便在生物正交化学和液相色谱-串联质谱(LC-MS/MS)验证之前,比较32种口服药物的原位P值和代谢组学谱,这些药物的通透性分类存在争议。与SPF对照组相比,N-乙酰半胱氨酸(NAC)在GF大鼠中的通透性显著增加,这与拟杆菌导致的半胱氨酸-3-酮鞘氨醇减少呈负相关。为了进一步验证这些微生物组特征,我们整合了来自319名参与者的前瞻性队列的临床描述符,以优化一个具有15个特征的极端梯度提升(XGB)模型,该模型表明肠道微生物群的半胱氨酸棕榈酰化显著影响了NAC的通透性。通过比较净重新分类改善(NRI)指数,这个包含肠道微生物特征的临床预测模型的机器学习(ML)模型在预测NAC通透性方面优于其他三个商业模型。在这里,我们开发了一种基于肠道微生物群的策略来评估未明确的NAC通透性,从而解释其不一致的生物药剂学分类。