Suppr超能文献

阿卡波糖和维格列汀对2型糖尿病患者血浆氧化三甲胺水平的影响:一项为期6个月的双臂随机对照试验。

Effect of acarbose and vildagliptin on plasma trimethylamine N-oxide levels in patients with type 2 diabetes mellitus: a 6-month, two-arm randomized controlled trial.

作者信息

Yang Xinhui, Zhang Xiuying, Sun Chen, Zhao Cuiling, Kong Xiangshuang, Zhao Mingming, Ji Linong, Li Yufeng

机构信息

Department of Endocrinology, Beijing Friendship Hospital Pinggu Campus, Capital Medical University, Beijing, China.

Department of Endocrinology and Metabolism, Peking University People's Hospital, Peking University Diabetes Centre, Beijing, China.

出版信息

Front Endocrinol (Lausanne). 2025 May 6;16:1575087. doi: 10.3389/fendo.2025.1575087. eCollection 2025.

Abstract

AIM

We aimed to assess the effects of acarbose and vildagliptin on levels of plasma trimethylamine N-oxide (TMAO) and its metabolic precursor in overweight and obese patients with type 2 diabetes mellitus and ascertain the correlation between TMAO and characteristics of diabetes.

METHODS

This study employed a randomized, controlled, open interventional design and recruited 100 participants who were overweight/obese and newly diagnosed with type 2 diabetes at Pinggu Hospital, Beijing Friendship Hospital, Capital Medical University, between December 2016 and December 2017. Using the sealed envelope method, participants were randomly allocated (1:1) to either the acarbose group (n = 50) or the vildagliptin group (n = 50). Participants received 6 months of treatment with oral glucose-lowering medications, acarbose, or vildagliptin. Anthropometric measurements, including height, weight, waist and hip circumferences, and blood pressure, were recorded at baseline and 3 and 6 months after the intervention. Blood samples were obtained to assess blood glucose, insulin, gut hormones, TMAO, and metabolic precursors. Data analysis focused on intragroup and intergroup variations.

RESULTS

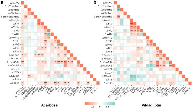
Baseline characteristics, including weight, BMI, waist and hip circumferences, blood glucose, and gut hormone levels, were comparable between the acarbose and vildagliptin groups (all >0.05). Intragroup analysis indicated a significant decrease in TMAO levels at 6 months compared with baseline (adjusted <0.05). L-carnitine and γ-butyrobetaine levels significantly increased at 6 months (all adjusted <0.05), whereas betaine and choline levels remained non-significant throughout the intervention. Intergroup analysis revealed significantly lower TMAO levels in the acarbose group at 6 months (<0.05), without significant intergroup differences in L-carnitine, γ-butyrobetaine, choline, or betaine levels (all >0.05). In the acarbose group, positive correlations were observed between changes in TMAO and BMI, waist circumference, postprandial glucose, fasting insulin, fasting C-peptide, and HOMA-IR from baseline to 6 months (<0.05).

CONCLUSIONS

Both acarbose and vildagliptin treatments significantly reduced TMAO levels in newly diagnosed T2DM patients, with a more pronounced reduction observed in the acarbose group. Furthermore, the decline in TMAO levels correlated significantly with improvements in insulin resistance parameters.

CLINICAL TRIAL REGISTRATION

https://clinicaltrials.gov, identifier NCT02999841.

摘要

目的

我们旨在评估阿卡波糖和维格列汀对超重和肥胖的2型糖尿病患者血浆氧化三甲胺(TMAO)水平及其代谢前体的影响,并确定TMAO与糖尿病特征之间的相关性。

方法

本研究采用随机、对照、开放干预设计,于2016年12月至2017年12月在首都医科大学附属北京友谊医院平谷医院招募了100名超重/肥胖且新诊断为2型糖尿病的参与者。采用密封信封法,将参与者随机(1:1)分配至阿卡波糖组(n = 50)或维格列汀组(n = 50)。参与者接受为期6个月的口服降糖药物阿卡波糖或维格列汀治疗。在基线以及干预后3个月和6个月记录人体测量指标,包括身高、体重、腰围和臀围以及血压。采集血样以评估血糖、胰岛素、肠道激素、TMAO及其代谢前体。数据分析聚焦于组内和组间差异。

结果

阿卡波糖组和维格列汀组的基线特征,包括体重、BMI、腰围和臀围、血糖以及肠道激素水平,均具有可比性(均>0.05)。组内分析表明,与基线相比,6个月时TMAO水平显著降低(校正后<0.05)。6个月时L-肉碱和γ-丁基甜菜碱水平显著升高(均校正后<0.05),而在整个干预过程中甜菜碱和胆碱水平无显著变化。组间分析显示,6个月时阿卡波糖组的TMAO水平显著较低(<0.05),而L-肉碱、γ-丁基甜菜碱、胆碱或甜菜碱水平在组间无显著差异(均>0.05)。在阿卡波糖组中,从基线到6个月,观察到TMAO的变化与BMI、腰围、餐后血糖、空腹胰岛素、空腹C肽和HOMA-IR之间存在正相关(<0.05)。

结论

阿卡波糖和维格列汀治疗均显著降低了新诊断的2型糖尿病患者的TMAO水平,阿卡波糖组降低更为明显。此外,TMAO水平的下降与胰岛素抵抗参数的改善显著相关。

临床试验注册

https://clinicaltrials.gov,标识符NCT02999841。

https://cdn.ncbi.nlm.nih.gov/pmc/blobs/0b9e/12088947/9a0c6d88d690/fendo-16-1575087-g001.jpg

文献AI研究员

20分钟写一篇综述,助力文献阅读效率提升50倍。

立即体验

用中文搜PubMed

大模型驱动的PubMed中文搜索引擎

马上搜索

文档翻译

学术文献翻译模型,支持多种主流文档格式。

立即体验