• 文献检索
  • 文档翻译
  • 深度研究
  • 学术资讯
  • Suppr Zotero 插件Zotero 插件
  • 邀请有礼
  • 套餐&价格
  • 历史记录
应用&插件
Suppr Zotero 插件Zotero 插件浏览器插件Mac 客户端Windows 客户端微信小程序
定价
高级版会员购买积分包购买API积分包
服务
文献检索文档翻译深度研究API 文档MCP 服务
关于我们
关于 Suppr公司介绍联系我们用户协议隐私条款
关注我们

Suppr 超能文献

核心技术专利:CN118964589B侵权必究
粤ICP备2023148730 号-1Suppr @ 2026

文献检索

告别复杂PubMed语法,用中文像聊天一样搜索,搜遍4000万医学文献。AI智能推荐,让科研检索更轻松。

立即免费搜索

文件翻译

保留排版,准确专业,支持PDF/Word/PPT等文件格式,支持 12+语言互译。

免费翻译文档

深度研究

AI帮你快速写综述,25分钟生成高质量综述,智能提取关键信息,辅助科研写作。

立即免费体验

PERK通过自噬和脂质代谢调控晶状体上皮细胞的上皮-间质转化

PERK Regulates Epithelial-Mesenchymal Transition Through Autophagy and Lipid Metabolism in Lens Epithelial Cells.

作者信息

Wang Xiaoran, Chen Baoxin, Chen Jieping, Huang Mi, Huang Shan

机构信息

State Key Laboratory of Ophthalmology, Zhongshan Ophthalmic Center, Sun Yat-Sen University, Guangdong Provincial Key Laboratory of Ophthalmology Visual Science, Guangzhou, China.

出版信息

Invest Ophthalmol Vis Sci. 2025 May 1;66(5):35. doi: 10.1167/iovs.66.5.35.

DOI:10.1167/iovs.66.5.35
PMID:40408092
原文链接:https://pmc.ncbi.nlm.nih.gov/articles/PMC12118508/
Abstract

PURPOSE

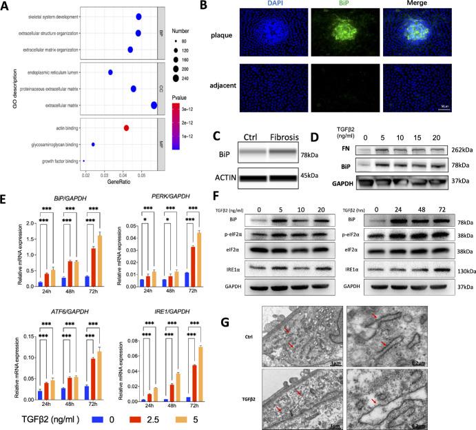
Pathological epithelial-mesenchymal transition (EMT) of lens epithelial cells (LECs) plays a crucial role in the formation of lens fibrosis, particularly in fibrotic posterior capsular opacification and anterior subcapsular cataract (ASC). Here we investigated the potential roles of endoplasmic reticulum (ER) stress in the development of lens fibrosis.

METHODS

RNA sequencing was performed to examine global gene expression changes in patients with ASC, as well as in TGFβ2-induced human lens explants and rabbit primary LECs. Rabbit LECs were treated with TGFβ2 in the presence or absence of the ER stress modulator, PERK inhibitor ISRIB, and autophagy inducer for in vitro studies. In vivo investigations were carried out using a mouse model of injury-induced capsular fibrosis, with ISRIB administration. To uncover the underlying mechanisms, we conducted lipidomics analysis, transmission electron microscopy, immunostaining, quantitative PCR, Western blot, and capillary Western immunoassay.

RESULTS

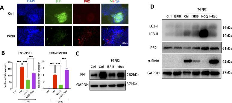
ER stress genes were upregulated in patients with ASC, TGFβ2-stimulated human explants and primary LECs. Pharmacologic ER stress induction promoted EMT, while its inhibition reduced TGFβ2-induced mesenchymal gene levels. Blocking the PERK axis of ER stress with ISRIB or targeting downstream factor ATF4 suppressed EMT, whereas the IRE1 axis showed no effect. Consistent with these in vitro observations, anterior chamber injection of ISRIB also reduced subcapsular plaque formation in a mouse model of lens fibrosis by suppressing SMAD2/3 activation. Mechanistically, ISRIB suppressed LC3-II conversion and P62 degradation, indicating autophagy suppression. Lipidomics revealed phosphatidylethanolamine (PE), essential for autophagosome formation, was downregulated in TGFβ2-treated LECs and upregulated with ISRIB cotreatment. Inducing autophagy with rapamycin significantly rescued the mesenchymal gene suppression by ISRIB, whereas autophagy inhibitor CQ produced opposite effects.

CONCLUSIONS

ER stress, particularly the PERK axis, promotes LECs' EMT through autophagy and PE metabolism, offering potential therapeutic targets for the treatment of lens fibrosis.

摘要

目的

晶状体上皮细胞(LECs)的病理性上皮-间质转化(EMT)在晶状体纤维化形成中起关键作用,尤其是在纤维化后囊膜混浊和前囊下白内障(ASC)中。在此,我们研究了内质网(ER)应激在晶状体纤维化发展中的潜在作用。

方法

进行RNA测序以检查ASC患者、转化生长因子β2(TGFβ2)诱导的人晶状体外植体和兔原代LECs中的全局基因表达变化。在有或没有ER应激调节剂、PERK抑制剂ISRIB和自噬诱导剂的情况下,用TGFβ2处理兔LECs用于体外研究。使用损伤诱导的囊膜纤维化小鼠模型并给予ISRIB进行体内研究。为了揭示潜在机制,我们进行了脂质组学分析、透射电子显微镜检查、免疫染色、定量PCR、蛋白质免疫印迹和毛细管蛋白质免疫测定。

结果

ER应激基因在ASC患者、TGFβ2刺激的人外植体和原代LECs中上调。药理学诱导ER应激促进EMT,而其抑制降低了TGFβ2诱导的间充质基因水平。用ISRIB阻断ER应激的PERK轴或靶向下游因子ATF4可抑制EMT,而IRE1轴则无作用。与这些体外观察结果一致,在前房注射ISRIB还通过抑制SMAD2/3激活减少了晶状体纤维化小鼠模型中的囊下斑块形成。机制上,ISRIB抑制LC3-II转化和P62降解,表明自噬受到抑制。脂质组学显示,对自噬体形成至关重要的磷脂酰乙醇胺(PE)在TGFβ2处理的LECs中下调,并在与ISRIB共同处理时上调。用雷帕霉素诱导自噬可显著挽救ISRIB对间充质基因的抑制作用,而自噬抑制剂氯喹则产生相反的效果。

结论

ER应激,特别是PERK轴,通过自噬和PE代谢促进LECs的EMT,为晶状体纤维化的治疗提供了潜在的治疗靶点。

https://cdn.ncbi.nlm.nih.gov/pmc/blobs/1483/12118508/87fbe306782e/iovs-66-5-35-f009.jpg
https://cdn.ncbi.nlm.nih.gov/pmc/blobs/1483/12118508/d7a6a1e02a15/iovs-66-5-35-f001.jpg
https://cdn.ncbi.nlm.nih.gov/pmc/blobs/1483/12118508/16381631c752/iovs-66-5-35-f002.jpg
https://cdn.ncbi.nlm.nih.gov/pmc/blobs/1483/12118508/bb292f9a1214/iovs-66-5-35-f003.jpg
https://cdn.ncbi.nlm.nih.gov/pmc/blobs/1483/12118508/133c9f0e93fa/iovs-66-5-35-f004.jpg
https://cdn.ncbi.nlm.nih.gov/pmc/blobs/1483/12118508/860654f1be5b/iovs-66-5-35-f005.jpg
https://cdn.ncbi.nlm.nih.gov/pmc/blobs/1483/12118508/3adeb01df3ae/iovs-66-5-35-f006.jpg
https://cdn.ncbi.nlm.nih.gov/pmc/blobs/1483/12118508/bfb20544d044/iovs-66-5-35-f007.jpg
https://cdn.ncbi.nlm.nih.gov/pmc/blobs/1483/12118508/5d8831f77a78/iovs-66-5-35-f008.jpg
https://cdn.ncbi.nlm.nih.gov/pmc/blobs/1483/12118508/87fbe306782e/iovs-66-5-35-f009.jpg
https://cdn.ncbi.nlm.nih.gov/pmc/blobs/1483/12118508/d7a6a1e02a15/iovs-66-5-35-f001.jpg
https://cdn.ncbi.nlm.nih.gov/pmc/blobs/1483/12118508/16381631c752/iovs-66-5-35-f002.jpg
https://cdn.ncbi.nlm.nih.gov/pmc/blobs/1483/12118508/bb292f9a1214/iovs-66-5-35-f003.jpg
https://cdn.ncbi.nlm.nih.gov/pmc/blobs/1483/12118508/133c9f0e93fa/iovs-66-5-35-f004.jpg
https://cdn.ncbi.nlm.nih.gov/pmc/blobs/1483/12118508/860654f1be5b/iovs-66-5-35-f005.jpg
https://cdn.ncbi.nlm.nih.gov/pmc/blobs/1483/12118508/3adeb01df3ae/iovs-66-5-35-f006.jpg
https://cdn.ncbi.nlm.nih.gov/pmc/blobs/1483/12118508/bfb20544d044/iovs-66-5-35-f007.jpg
https://cdn.ncbi.nlm.nih.gov/pmc/blobs/1483/12118508/5d8831f77a78/iovs-66-5-35-f008.jpg
https://cdn.ncbi.nlm.nih.gov/pmc/blobs/1483/12118508/87fbe306782e/iovs-66-5-35-f009.jpg

相似文献

1
PERK Regulates Epithelial-Mesenchymal Transition Through Autophagy and Lipid Metabolism in Lens Epithelial Cells.PERK通过自噬和脂质代谢调控晶状体上皮细胞的上皮-间质转化
Invest Ophthalmol Vis Sci. 2025 May 1;66(5):35. doi: 10.1167/iovs.66.5.35.
2
Autophagy inhibition attenuates TGF-β2-induced epithelial-mesenchymal transition in lens epithelial cells.自噬抑制可减轻 TGF-β2 诱导的晶状体上皮细胞上皮-间充质转化。
Life Sci. 2021 Jan 15;265:118741. doi: 10.1016/j.lfs.2020.118741. Epub 2020 Nov 10.
3
Enhanced EGF receptor-signaling potentiates TGFβ-induced lens epithelial-mesenchymal transition.增强的表皮生长因子受体信号增强 TGFβ 诱导的晶状体上皮间质转化。
Exp Eye Res. 2019 Aug;185:107693. doi: 10.1016/j.exer.2019.107693. Epub 2019 Jun 12.
4
Matrix-bound AGEs enhance TGFβ2-mediated mesenchymal transition of lens epithelial cells via the noncanonical pathway: implications for secondary cataract formation.基质结合型 AGEs 通过非经典途径增强 TGFβ2 介导的晶状体上皮细胞间充质转化:对继发性白内障形成的影响。
Biochem J. 2018 Apr 23;475(8):1427-1440. doi: 10.1042/BCJ20170856.
5
Let-7c-3p suppresses lens epithelial-mesenchymal transition by inhibiting cadherin-11 expression in fibrotic cataract.Let-7c-3p 通过抑制纤维化性白内障中钙黏蛋白 11 的表达抑制晶状体上皮细胞-间充质转化。
Mol Cell Biochem. 2024 Apr;479(4):743-759. doi: 10.1007/s11010-023-04758-4. Epub 2023 May 12.
6
MicroRNA-34a inhibits epithelial-mesenchymal transition of lens epithelial cells by targeting Notch1.微小 RNA-34a 通过靶向 Notch1 抑制晶状体上皮细胞的上皮-间充质转化。
Exp Eye Res. 2019 Aug;185:107684. doi: 10.1016/j.exer.2019.05.024. Epub 2019 May 31.
7
Arginase-1 promotes lens epithelial-to-mesenchymal transition in different models of anterior subcapsular cataract.精氨酸酶-1 在前囊下白内障不同模型中促进晶状体上皮细胞向间充质细胞转化。
Cell Commun Signal. 2023 Sep 18;21(1):236. doi: 10.1186/s12964-023-01210-4.
8
Lanosterol Synthase Prevents EMT During Lens Epithelial Fibrosis Via Regulating SREBP1.羊毛甾醇合酶通过调节 SREBP1 防止晶状体上皮细胞纤维化中的 EMT。
Invest Ophthalmol Vis Sci. 2023 Dec 1;64(15):12. doi: 10.1167/iovs.64.15.12.
9
Pharmacological Targeting of BET Bromodomains Inhibits Lens Fibrosis via Downregulation of MYC Expression.通过下调 MYC 表达抑制 BET 溴结构域靶向药物治疗白内障纤维的形成。
Invest Ophthalmol Vis Sci. 2019 Nov 1;60(14):4748-4758. doi: 10.1167/iovs.19-27596.
10
MicroRNA-1225-5p Promotes the Development of Fibrotic Cataracts via Keap1/Nrf2 Signaling.微小RNA-1225-5p通过Keap1/Nrf2信号通路促进纤维化白内障的发展。
Curr Eye Res. 2024 Jun;49(6):591-604. doi: 10.1080/02713683.2024.2316712. Epub 2024 Mar 7.

本文引用的文献

1
Understanding the Role of Yes-Associated Protein (YAP) Signaling in the Transformation of Lens Epithelial Cells (EMT) and Fibrosis.了解 YAP 信号在晶状体上皮细胞(EMT)转化和纤维化中的作用。
Biomolecules. 2023 Dec 9;13(12):1767. doi: 10.3390/biom13121767.
2
Lanosterol Synthase Prevents EMT During Lens Epithelial Fibrosis Via Regulating SREBP1.羊毛甾醇合酶通过调节 SREBP1 防止晶状体上皮细胞纤维化中的 EMT。
Invest Ophthalmol Vis Sci. 2023 Dec 1;64(15):12. doi: 10.1167/iovs.64.15.12.
3
ATF4 May Be Essential for Adaption of the Ocular Lens to Its Avascular Environment.
ATF4 可能对眼睛晶状体适应其无血管环境至关重要。
Cells. 2023 Nov 16;12(22):2636. doi: 10.3390/cells12222636.
4
The Immediate Early Response of Lens Epithelial Cells to Lens Injury.晶状体上皮细胞对晶状体损伤的即刻早期反应。
Cells. 2022 Nov 1;11(21):3456. doi: 10.3390/cells11213456.
5
Sec62 promotes gastric cancer metastasis through mediating UPR-induced autophagy activation.Sec62 通过介导 UPR 诱导的自噬激活促进胃癌转移。
Cell Mol Life Sci. 2022 Feb 15;79(2):133. doi: 10.1007/s00018-022-04143-2.
6
Database Resources of the National Genomics Data Center, China National Center for Bioinformation in 2022.2022 年中国国家生物信息中心国家基因组学数据中心数据库资源。
Nucleic Acids Res. 2022 Jan 7;50(D1):D27-D38. doi: 10.1093/nar/gkab951.
7
Reciprocal regulation between ER stress and autophagy in renal tubular fibrosis and apoptosis.内质网应激与自噬在肾小管纤维化和凋亡中的相互调节。
Cell Death Dis. 2021 Oct 29;12(11):1016. doi: 10.1038/s41419-021-04274-7.
8
αVβ8 integrin targeting to prevent posterior capsular opacification.靶向 αVβ8 整合素以预防后囊膜混浊。
JCI Insight. 2021 Nov 8;6(21):e145715. doi: 10.1172/jci.insight.145715.
9
The Genome Sequence Archive Family: Toward Explosive Data Growth and Diverse Data Types.基因组序列档案家族:走向爆炸式的数据增长和多样化的数据类型。
Genomics Proteomics Bioinformatics. 2021 Aug;19(4):578-583. doi: 10.1016/j.gpb.2021.08.001. Epub 2021 Aug 13.
10
ER-Phagy, ER Homeostasis, and ER Quality Control: Implications for Disease.内质网自噬、内质网稳态和内质网质量控制:与疾病的关联。
Trends Biochem Sci. 2021 Aug;46(8):630-639. doi: 10.1016/j.tibs.2020.12.013. Epub 2021 Jan 25.