• 文献检索
  • 文档翻译
  • 深度研究
  • 学术资讯
  • Suppr Zotero 插件Zotero 插件
  • 邀请有礼
  • 套餐&价格
  • 历史记录
应用&插件
Suppr Zotero 插件Zotero 插件浏览器插件Mac 客户端Windows 客户端微信小程序
定价
高级版会员购买积分包购买API积分包
服务
文献检索文档翻译深度研究API 文档MCP 服务
关于我们
关于 Suppr公司介绍联系我们用户协议隐私条款
关注我们

Suppr 超能文献

核心技术专利:CN118964589B侵权必究
粤ICP备2023148730 号-1Suppr @ 2026

文献检索

告别复杂PubMed语法,用中文像聊天一样搜索,搜遍4000万医学文献。AI智能推荐,让科研检索更轻松。

立即免费搜索

文件翻译

保留排版,准确专业,支持PDF/Word/PPT等文件格式,支持 12+语言互译。

免费翻译文档

深度研究

AI帮你快速写综述,25分钟生成高质量综述,智能提取关键信息,辅助科研写作。

立即免费体验

基于CAF功能相关基因的小细胞肺癌预后及免疫微环境洞察的四基因风险评分模型

A four gene risk score model for prognosis and immune microenvironment insights in small cell lung cancer based on CAF functional-related genes.

作者信息

Chen Yunfei, Tong Yunfeng, Ye Xinyuan, Yang Yehao, Li Hui, Wu Haicheng, Zhai Wanchen, Li Yuwei, Zhang Qian, Zhou Linjing, Sun Jing, Fan Yun

机构信息

Postgraduate Training Base Alliance, Wenzhou Medical University, Wenzhou, 325035, China.

Department of Thoracic Medical Oncology, Zhejiang Cancer Hospital, Hangzhou, 310022, Zhejiang, China.

出版信息

Discov Oncol. 2025 May 25;16(1):923. doi: 10.1007/s12672-025-02781-z.

DOI:10.1007/s12672-025-02781-z
PMID:40415048
原文链接:https://pmc.ncbi.nlm.nih.gov/articles/PMC12104126/
Abstract

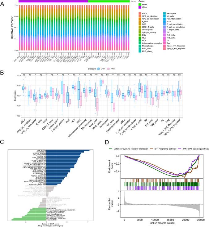
Small cell lung cancer (SCLC) is still one of the most formidable challenges in oncology. In this study, we introduce an innovative risk scoring model rooted in cancer-associated fibroblast (CAF)-related functional genes, designed to predict patient prognosis and illuminate the microenvironment of SCLC. Through Kaplan-Meier survival analysis and receiver operating characteristic (ROC) curves, our model could effectively classify patients into high- and low-risk groups, with distinct survival outcomes and remarkable predictive accuracy, which has been evidenced by the AUC values. The low-risk patients showed a more active immune environment, characterized by more infiltration of dendritic cells, natural killer cells, and higher expression of immune co-stimulation molecules. On the contrary, high-risk patients displayed an enrichment of DNA repair and glycolysis pathways associated with tumor aggressiveness and treatment resistance. These results suggest that the risk model offers a nuanced view of response to immunotherapy that may guide the identification of patients who may benefit from immunotherapy. Moreover, we also verified the function of the key gene UBE2E2 by SCLC cell line experiments. Silencing UBE2E2 results in decreased cell proliferation and migration as well as increased apoptosis, which enhances its important role in SCLC biology. In summary, our study highlights the prognostic potential of the CAF-related functional gene risk model and its implications for predicting immune microenvironment status and guiding SCLC treatment strategies.

摘要

小细胞肺癌(SCLC)仍然是肿瘤学中最严峻的挑战之一。在本研究中,我们引入了一种基于癌症相关成纤维细胞(CAF)相关功能基因的创新风险评分模型,旨在预测患者预后并阐明SCLC的微环境。通过Kaplan-Meier生存分析和受试者工作特征(ROC)曲线,我们的模型能够有效地将患者分为高风险组和低风险组,两组具有不同的生存结果和显著的预测准确性,AUC值已证明了这一点。低风险患者表现出更活跃的免疫环境,其特征是树突状细胞、自然杀伤细胞浸润更多,免疫共刺激分子表达更高。相反,高风险患者显示出与肿瘤侵袭性和治疗抗性相关的DNA修复和糖酵解途径的富集。这些结果表明,该风险模型提供了对免疫治疗反应的细致入微的观点,可能有助于识别可能从免疫治疗中获益的患者。此外,我们还通过SCLC细胞系实验验证了关键基因UBE2E2的功能。沉默UBE2E2会导致细胞增殖和迁移减少以及凋亡增加,这增强了其在SCLC生物学中的重要作用。总之,我们的研究突出了CAF相关功能基因风险模型的预后潜力及其在预测免疫微环境状态和指导SCLC治疗策略方面的意义。

https://cdn.ncbi.nlm.nih.gov/pmc/blobs/f693/12104126/2db5ff5c10da/12672_2025_2781_Fig8_HTML.jpg
https://cdn.ncbi.nlm.nih.gov/pmc/blobs/f693/12104126/fc67ec7570b6/12672_2025_2781_Fig1_HTML.jpg
https://cdn.ncbi.nlm.nih.gov/pmc/blobs/f693/12104126/329a0e8fcae9/12672_2025_2781_Fig2_HTML.jpg
https://cdn.ncbi.nlm.nih.gov/pmc/blobs/f693/12104126/841bee87eb57/12672_2025_2781_Fig3_HTML.jpg
https://cdn.ncbi.nlm.nih.gov/pmc/blobs/f693/12104126/3581e64e7031/12672_2025_2781_Fig4_HTML.jpg
https://cdn.ncbi.nlm.nih.gov/pmc/blobs/f693/12104126/dd7b9f32dc8d/12672_2025_2781_Fig5_HTML.jpg
https://cdn.ncbi.nlm.nih.gov/pmc/blobs/f693/12104126/46b7750d5181/12672_2025_2781_Fig6_HTML.jpg
https://cdn.ncbi.nlm.nih.gov/pmc/blobs/f693/12104126/f43c5be93f6b/12672_2025_2781_Fig7_HTML.jpg
https://cdn.ncbi.nlm.nih.gov/pmc/blobs/f693/12104126/2db5ff5c10da/12672_2025_2781_Fig8_HTML.jpg
https://cdn.ncbi.nlm.nih.gov/pmc/blobs/f693/12104126/fc67ec7570b6/12672_2025_2781_Fig1_HTML.jpg
https://cdn.ncbi.nlm.nih.gov/pmc/blobs/f693/12104126/329a0e8fcae9/12672_2025_2781_Fig2_HTML.jpg
https://cdn.ncbi.nlm.nih.gov/pmc/blobs/f693/12104126/841bee87eb57/12672_2025_2781_Fig3_HTML.jpg
https://cdn.ncbi.nlm.nih.gov/pmc/blobs/f693/12104126/3581e64e7031/12672_2025_2781_Fig4_HTML.jpg
https://cdn.ncbi.nlm.nih.gov/pmc/blobs/f693/12104126/dd7b9f32dc8d/12672_2025_2781_Fig5_HTML.jpg
https://cdn.ncbi.nlm.nih.gov/pmc/blobs/f693/12104126/46b7750d5181/12672_2025_2781_Fig6_HTML.jpg
https://cdn.ncbi.nlm.nih.gov/pmc/blobs/f693/12104126/f43c5be93f6b/12672_2025_2781_Fig7_HTML.jpg
https://cdn.ncbi.nlm.nih.gov/pmc/blobs/f693/12104126/2db5ff5c10da/12672_2025_2781_Fig8_HTML.jpg

相似文献

1
A four gene risk score model for prognosis and immune microenvironment insights in small cell lung cancer based on CAF functional-related genes.基于CAF功能相关基因的小细胞肺癌预后及免疫微环境洞察的四基因风险评分模型
Discov Oncol. 2025 May 25;16(1):923. doi: 10.1007/s12672-025-02781-z.
2
Identification and validation of a ferroptosis-related prognostic risk-scoring model and key genes in small cell lung cancer.小细胞肺癌中铁死亡相关预后风险评分模型及关键基因的鉴定与验证
Transl Lung Cancer Res. 2022 Jul;11(7):1380-1393. doi: 10.21037/tlcr-22-408.
3
Identification and verification of eight cancer-associated fibroblasts related genes as a prognostic signature for head and neck squamous cell carcinoma.鉴定并验证八个与癌症相关的成纤维细胞相关基因作为头颈部鳞状细胞癌的预后标志物。
Heliyon. 2023 Feb 28;9(3):e14003. doi: 10.1016/j.heliyon.2023.e14003. eCollection 2023 Mar.
4
Development and Validation of a Prognostic Model for Lung Adenocarcinoma Based on CAF-Related Genes: Unveiling the Role of COX6A1 in Cancer Progression and CAF Infiltration.基于CAF相关基因的肺腺癌预后模型的开发与验证:揭示COX6A1在癌症进展和CAF浸润中的作用
Int J Mol Sci. 2025 Apr 8;26(8):3478. doi: 10.3390/ijms26083478.
5
Construction of a prognostic model for extensive-stage small cell lung cancer patients undergoing immune therapy in northernmost China and prediction of treatment efficacy based on response status at different time points.构建中国最北部广泛期小细胞肺癌患者接受免疫治疗的预后模型,并基于不同时间点的反应状态预测治疗效果。
J Cancer Res Clin Oncol. 2024 May 15;150(5):255. doi: 10.1007/s00432-024-05767-6.
6
The identification of a two-gene prognostic model based on cisplatin resistance-related ceRNA network in small cell lung cancer.基于 cisplatin 耐药相关 ceRNA 网络的小细胞肺癌两基因预后模型的鉴定。
BMC Med Genomics. 2023 May 15;16(1):103. doi: 10.1186/s12920-023-01536-5.
7
Comprehensive analysis of co-expressed genes with TDP-43: prognostic and therapeutic potential in lung adenocarcinoma.全面分析与 TDP-43 共表达的基因:肺腺癌的预后和治疗潜力。
J Cancer Res Clin Oncol. 2024 Jan 28;150(2):44. doi: 10.1007/s00432-023-05554-9.
8
Identification of Immune Infiltration and Prognostic Biomarkers in Small Cell Lung Cancer Based on Bioinformatic Methods from 3 Studies.基于 3 项研究的生物信息学方法鉴定小细胞肺癌中的免疫浸润和预后生物标志物。
Comb Chem High Throughput Screen. 2023;26(3):507-516. doi: 10.2174/1386207325666220408092925.
9
Therapeutic Benefits and Prognostic Value of a Model Based on 7 Immune-associated Genes in Bladder Cancer.基于 7 个免疫相关基因的膀胱癌模型的治疗益处和预后价值。
Altern Ther Health Med. 2024 Apr;30(4):130-138.
10
Integrative analyses of bulk and single-cell RNA-seq identified cancer-associated fibroblasts-related signature as a prognostic factor for immunotherapy in NSCLC.整合 bulk 和单细胞 RNA-seq 分析鉴定出与癌症相关成纤维细胞相关的特征作为 NSCLC 免疫治疗的预后因素。
Cancer Immunol Immunother. 2023 Jul;72(7):2423-2442. doi: 10.1007/s00262-023-03428-0. Epub 2023 Apr 3.

本文引用的文献

1
iMLGAM: Integrated Machine Learning and Genetic Algorithm-driven Multiomics analysis for pan-cancer immunotherapy response prediction.iMLGAM:用于泛癌免疫治疗反应预测的集成机器学习和遗传算法驱动的多组学分析
Imeta. 2025 Mar 8;4(2):e70011. doi: 10.1002/imt2.70011. eCollection 2025 Apr.
2
Functional heterogeneity of fibroblasts in primary tumors and metastases.原发性肿瘤和转移灶中,成纤维细胞的功能异质性。
Trends Cancer. 2025 Feb;11(2):135-153. doi: 10.1016/j.trecan.2024.11.005. Epub 2024 Dec 13.
3
Navigating the immune landscape with plasma cells: A pan-cancer signature for precision immunotherapy.
利用浆细胞探索免疫格局:精准免疫治疗的泛癌特征
Biofactors. 2025 Jan-Feb;51(1):e2142. doi: 10.1002/biof.2142. Epub 2024 Nov 4.
4
Microenvironment shapes small-cell lung cancer neuroendocrine states and presents therapeutic opportunities.微环境塑造小细胞肺癌神经内分泌状态并提供治疗机会。
Cell Rep Med. 2024 Jun 18;5(6):101610. doi: 10.1016/j.xcrm.2024.101610.
5
The prognostic model and immune landscape based on cancer-associated fibroblast features for patients with locally advanced rectal cancer.基于癌症相关成纤维细胞特征的局部晚期直肠癌患者预后模型及免疫图谱
Heliyon. 2024 Mar 26;10(7):e28673. doi: 10.1016/j.heliyon.2024.e28673. eCollection 2024 Apr 15.
6
Autoantibodies against eukaryotic translation elongation factor 1 delta in two patients with autoimmune cerebellar ataxia.两名自身免疫性小脑性共济失调患者中针对真核翻译延伸因子 1 δ的自身抗体。
Front Immunol. 2024 Jan 25;14:1289175. doi: 10.3389/fimmu.2023.1289175. eCollection 2023.
7
Dynamic phenotypic reprogramming and chemoresistance induced by lung fibroblasts in small cell lung cancer.肺成纤维细胞诱导的小细胞肺癌动态表型重编程与化疗耐药
Sci Rep. 2024 Feb 5;14(1):2884. doi: 10.1038/s41598-024-52687-z.
8
Relatlimab: a novel drug targeting immune checkpoint LAG-3 in melanoma therapy.瑞帕利单抗:一种用于黑色素瘤治疗的靶向免疫检查点LAG-3的新型药物。
Front Pharmacol. 2024 Jan 10;14:1349081. doi: 10.3389/fphar.2023.1349081. eCollection 2023.
9
Systemic immune-inflammation index predicts survival in patients with resected lung invasive mucinous adenocarcinoma.全身免疫炎症指数可预测肺浸润性黏液腺癌切除患者的生存率。
Transl Oncol. 2024 Feb;40:101865. doi: 10.1016/j.tranon.2023.101865. Epub 2023 Dec 14.
10
Shaping the tumor immune microenvironment of SCLC: Mechanisms, and opportunities for immunotherapy.塑造小细胞肺癌的肿瘤免疫微环境:机制及免疫治疗机遇
Cancer Treat Rev. 2023 Nov;120:102606. doi: 10.1016/j.ctrv.2023.102606. Epub 2023 Aug 7.