Suppr超能文献

子宫内膜癌中NUDT5的评估:功能见解、预后及治疗意义

Assessment of NUDT5 in Endometrial Carcinoma: Functional Insights, Prognostic and Therapeutic Implications.

作者信息

Yu Hongfei, Zu Lingling, Zang Yuqin, Teng Fei, Wang Tao, Wu Ming, Wang Yingmei, Xue Fengxia

机构信息

Department of Gynecology and Obstetrics, Tianjin Medical University General Hospital, No. 154, Anshan Road, Heping District, Tianjin 300070, China.

Tianjin Key Laboratory of Female Reproductive Health and Eugenic, Department of Gynecology and Obstetrics, Tianjin Medical University General Hospital, No. 154, Anshan Road, Heping District, Tianjin 300070, China.

出版信息

Biomedicines. 2025 May 7;13(5):1136. doi: 10.3390/biomedicines13051136.

Abstract

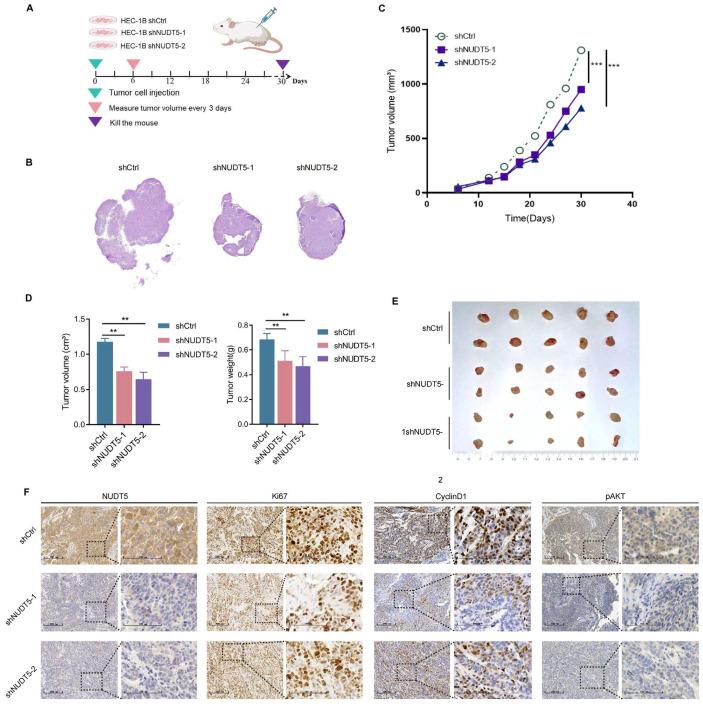
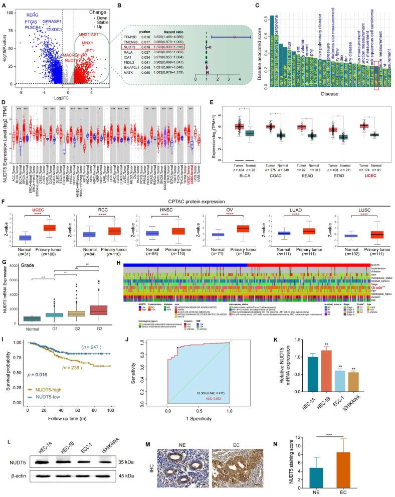
: Endometrial carcinoma (EC) is the most common gynecological malignancy, with increasing incidence contributing to a significant global health burden. Despite recent advancements, the molecular mechanisms underlying EC progression remain insufficiently understood, limiting the development of targeted therapies. This study aims to investigate the role of in EC and evaluate its potential as a biomarker and therapeutic target. : This study analyzed gene expression data from The Cancer Genome Atlas and performed tissue microarray validation to assess expression in EC samples. Immunohistochemistry was used to evaluate NUDT5 protein levels and their correlation with clinicopathological features. Functional assays, including cell proliferation, migration, invasion, and apoptosis analysis, were conducted to determine the oncogenic effects of NUDT5 in vitro. Weighted gene co-expression network analysis (WGCNA) and experimental validation were performed to explore the impact of NUDT5 on the PI3K-AKT signaling pathway, while tumor growth assays in xenograft models assessed the therapeutic potential of NUDT5 inhibition in vivo. : was significantly overexpressed in EC tissues and correlated with advanced histological grade and poor prognosis. Functional experiments demonstrated that NUDT5 promotes cell proliferation, migration, and invasion while inhibiting apoptosis. Mechanistically, NUDT5 activated the PI3K-AKT pathway, contributing to tumor progression. In vivo, knockdown suppressed tumor growth. : These findings suggest that functions as an oncogene in EC, serving as a potential diagnostic and prognostic biomarker. Targeting NUDT5 may provide a novel therapeutic strategy for EC management.

摘要

子宫内膜癌(EC)是最常见的妇科恶性肿瘤,其发病率不断上升,给全球健康带来了重大负担。尽管近年来取得了进展,但EC进展的分子机制仍未得到充分了解,限制了靶向治疗的发展。本研究旨在探讨[具体基因名称未给出]在EC中的作用,并评估其作为生物标志物和治疗靶点的潜力。:本研究分析了来自癌症基因组图谱的基因表达数据,并进行了组织微阵列验证,以评估[具体基因名称未给出]在EC样本中的表达。免疫组织化学用于评估NUDT5蛋白水平及其与临床病理特征的相关性。进行了包括细胞增殖、迁移、侵袭和凋亡分析在内的功能试验,以确定NUDT5在体外的致癌作用。进行了加权基因共表达网络分析(WGCNA)和实验验证,以探索NUDT5对PI3K-AKT信号通路的影响,而异种移植模型中的肿瘤生长试验评估了体内抑制NUDT5的治疗潜力。:[具体基因名称未给出]在EC组织中显著过表达,与高级别组织学分级和不良预后相关。功能实验表明,NUDT5促进细胞增殖、迁移和侵袭,同时抑制凋亡。机制上,NUDT5激活了PI3K-AKT通路,促进了肿瘤进展。在体内,[具体基因名称未给出]敲低抑制了肿瘤生长。:这些发现表明,[具体基因名称未给出]在EC中作为癌基因发挥作用,可作为潜在的诊断和预后生物标志物。靶向NUDT5可能为EC的治疗提供一种新的策略。

https://cdn.ncbi.nlm.nih.gov/pmc/blobs/5a31/12108576/894357d90fa3/biomedicines-13-01136-g001.jpg

文献AI研究员

20分钟写一篇综述,助力文献阅读效率提升50倍。

立即体验

用中文搜PubMed

大模型驱动的PubMed中文搜索引擎

马上搜索

文档翻译

学术文献翻译模型,支持多种主流文档格式。

立即体验