Suppr超能文献

解读酒精性慢加急性肝衰竭(ACLF)患者中与脓毒症、器官衰竭及死亡率相关的肠道微生物群语言:拉丁美洲的一项先驱研究

Deciphering the Language of Intestinal Microbiota Associated with Sepsis, Organ Failure, and Mortality in Patients with Alcohol-Related Acute-on-Chronic Liver Failure (ACLF): A Pioneer Study in Latin America.

作者信息

Castaño-Jiménez Paula Alejandra, Baltazar-Díaz Tonatiuh Abimael, González-Hernández Luz Alicia, García-Salcido Roxana, Klimov-Kravtchenko Ksenia, Andrade-Villanueva Jaime F, Arellano-Arteaga Kevin Javier, Padilla-Sánchez Mayra Paola, Del Toro-Arreola Susana, Bueno-Topete Miriam Ruth

机构信息

Departamento de Biología Molecular y Genómica, Instituto de Investigación en Enfermedades Crónico-Degenerativas, Centro Universitario de Ciencias de la Salud, Universidad de Guadalajara, Guadalajara 44350, Mexico.

Unidad de VIH, Hospital Civil de Guadalajara "Fray Antonio Alcalde", Guadalajara 44350, Mexico.

出版信息

Microorganisms. 2025 May 15;13(5):1138. doi: 10.3390/microorganisms13051138.

Abstract

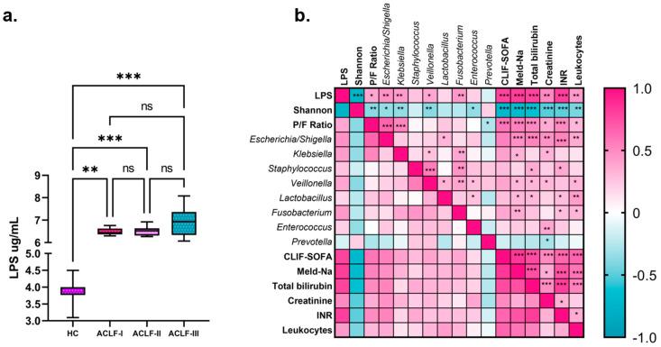
ACLF is a severe stage of liver cirrhosis, characterized by multiple organ failure, systemic inflammation, and high short-term mortality. The intestinal microbiota (IM) influences its pathophysiology; however, there are currently no studies in Latin American populations. Therefore, we analyzed IM and its relationships with sepsis, organ failure, and mortality. In parallel, we quantified serum lipopolysaccharides as a marker of bacterial translocation. Fecal samples from 33 patients and 20 healthy controls (HCs) were obtained. The IMs were characterized by 16S-rRNA amplicon sequencing, the metagenomic functional predictive profiles were analyzed by PICRUSt2, and LPS quantification was performed by ELISA. Patients with ACLF showed significant alterations in alpha and beta diversity compared to the HCs. A strong dominance index accurately predicted 28-day and 90-day mortalities. The IMs showed a polarization toward Proteobacteria associated with increased LPS. The LPS correlated with clinical severity, organ dysfunction, and higher pathogenic taxa. The ratio showed good performance in identifying sepsis (AUROC = 0.83). Furthermore, , , and were enriched in patients with multiorgan failure. , /, , and exhibited potential in predicting 28- and 90-day mortalities. The IM alterations in ACLF may be useful as clinical biomarkers of poor prognosis, primarily for mortality and sepsis. These findings are representative of western Mexico.

摘要

慢加急性肝衰竭(ACLF)是肝硬化的严重阶段,其特征为多器官功能衰竭、全身炎症反应和高短期死亡率。肠道微生物群(IM)影响其病理生理学;然而,目前尚无针对拉丁美洲人群的研究。因此,我们分析了IM及其与脓毒症、器官衰竭和死亡率的关系。同时,我们对血清脂多糖进行定量,作为细菌易位的标志物。采集了33例患者和20名健康对照(HC)的粪便样本。通过16S-rRNA扩增子测序对IM进行表征,通过PICRUSt2分析宏基因组功能预测图谱,并通过ELISA进行脂多糖定量。与HC相比,ACLF患者在α和β多样性方面表现出显著改变。一个强大的优势指数准确预测了28天和90天死亡率。IM显示出向与脂多糖增加相关的变形菌门极化。脂多糖与临床严重程度、器官功能障碍和更高的致病类群相关。该比值在识别脓毒症方面表现良好(曲线下面积=0.83)。此外, 、 和 在多器官功能衰竭患者中富集。 、 /、 和 在预测28天和90天死亡率方面具有潜力。ACLF中的IM改变可能作为预后不良的临床生物标志物,主要用于死亡率和脓毒症。这些发现代表了墨西哥西部的情况。

https://cdn.ncbi.nlm.nih.gov/pmc/blobs/5c1b/12113797/79925b18e12b/microorganisms-13-01138-g001.jpg

文献检索

告别复杂PubMed语法,用中文像聊天一样搜索,搜遍4000万医学文献。AI智能推荐,让科研检索更轻松。

立即免费搜索

文件翻译

保留排版,准确专业,支持PDF/Word/PPT等文件格式,支持 12+语言互译。

免费翻译文档

深度研究

AI帮你快速写综述,25分钟生成高质量综述,智能提取关键信息,辅助科研写作。

立即免费体验