• 文献检索
  • 文档翻译
  • 深度研究
  • 学术资讯
  • Suppr Zotero 插件Zotero 插件
  • 邀请有礼
  • 套餐&价格
  • 历史记录
应用&插件
Suppr Zotero 插件Zotero 插件浏览器插件Mac 客户端Windows 客户端微信小程序
定价
高级版会员购买积分包购买API积分包
服务
文献检索文档翻译深度研究API 文档MCP 服务
关于我们
关于 Suppr公司介绍联系我们用户协议隐私条款
关注我们

Suppr 超能文献

核心技术专利:CN118964589B侵权必究
粤ICP备2023148730 号-1Suppr @ 2026

文献检索

告别复杂PubMed语法,用中文像聊天一样搜索,搜遍4000万医学文献。AI智能推荐,让科研检索更轻松。

立即免费搜索

文件翻译

保留排版,准确专业,支持PDF/Word/PPT等文件格式,支持 12+语言互译。

免费翻译文档

深度研究

AI帮你快速写综述,25分钟生成高质量综述,智能提取关键信息,辅助科研写作。

立即免费体验

角蛋白6A通过抑制甲型流感病毒核糖核蛋白复合体的核输入和组装来限制其复制。

KRT6A Restricts Influenza A Virus Replication by Inhibiting the Nuclear Import and Assembly of Viral Ribonucleoprotein Complex.

作者信息

Chang Yu, Shan Zhibo, Shi Wenjun, Li Qibing, Wang Yihan, Wang Bo, Wang Guangwen, Chen Hualan, Jiang Li, Li Chengjun

机构信息

State Key Laboratory for Animal Disease Control and Prevention, Harbin Veterinary Research Institute, Chinese Academy of Agricultural Sciences, Harbin 150069, China.

Technology Center of Qingdao Customs, Qingdao 266000, China.

出版信息

Viruses. 2025 May 4;17(5):671. doi: 10.3390/v17050671.

DOI:10.3390/v17050671
PMID:40431683
原文链接:https://pmc.ncbi.nlm.nih.gov/articles/PMC12115464/
Abstract

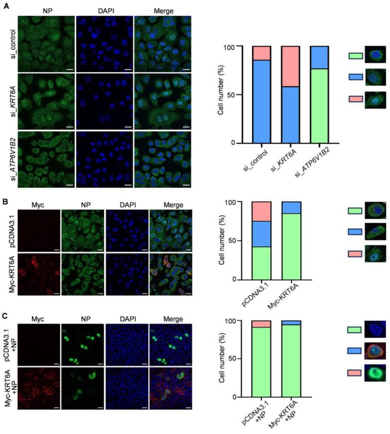
The transcription and replication of the genome of influenza A virus (IAV) take place in the nucleus of infected cells, which is catalyzed by the viral ribonucleoprotein (vRNP) complex. The nuclear import of the vRNP complex and its component proteins is essential for the efficient replication of IAV and is therefore prone to be targeted by host restriction factors. Herein, we found that host cellular protein keratin 6A (KRT6A) is a negative regulator of IAV replication because siRNA-mediated knockdown of expression increased the growth titers of IAV, whereas exogenous overexpression of KRT6A reduced viral yields. The nuclear import of incoming vRNP complexes and newly synthesized nucleoprotein (NP) was significantly impaired when KRT6A was overexpressed. Further studies showed that KRT6A interacts with the four vRNP complex proteins-polymerase basic protein 1 (PB1), polymerase basic protein 2 (PB2), polymerase acidic protein (PA), and NP. Notably, the interaction between KRT6A and vRNP complex proteins had no effect on the nuclear import of PB2 or the PB1-PA heterodimer but impaired the interaction between NP and the nuclear import adaptor importin α3, thereby inhibiting the nuclear import of incoming vRNP complexes and newly synthesized NP. Moreover, KRT6A was further shown to suppress the assembly of the vRNP complex and consequently reduce viral polymerase activity. Together, our data uncover a novel role of KRT6A in counteracting the nuclear import and functions of the vRNP complex, thereby restricting the replication of IAV.

摘要

甲型流感病毒(IAV)基因组的转录和复制在受感染细胞的细胞核中进行,由病毒核糖核蛋白(vRNP)复合体催化。vRNP复合体及其组成蛋白的核输入对于IAV的有效复制至关重要,因此容易受到宿主限制因子的靶向作用。在此,我们发现宿主细胞蛋白角蛋白6A(KRT6A)是IAV复制的负调节因子,因为小干扰RNA介导的KRT6A表达敲低增加了IAV的生长滴度,而KRT6A的外源性过表达降低了病毒产量。当KRT6A过表达时,进入的vRNP复合体和新合成的核蛋白(NP)的核输入受到显著损害。进一步研究表明,KRT6A与vRNP复合体的四种蛋白——聚合酶基本蛋白1(PB1)、聚合酶基本蛋白2(PB2)、聚合酶酸性蛋白(PA)和NP相互作用。值得注意的是,KRT6A与vRNP复合体蛋白之间的相互作用对PB2或PB1-PA异二聚体的核输入没有影响,但损害了NP与核输入衔接蛋白输入蛋白α3之间的相互作用,从而抑制了进入的vRNP复合体和新合成的NP的核输入。此外,进一步研究表明KRT6A抑制vRNP复合体的组装,从而降低病毒聚合酶活性。总之,我们的数据揭示了KRT6A在对抗vRNP复合体的核输入和功能方面的新作用,从而限制了IAV的复制。

https://cdn.ncbi.nlm.nih.gov/pmc/blobs/4098/12115464/5155812efef0/viruses-17-00671-g008.jpg
https://cdn.ncbi.nlm.nih.gov/pmc/blobs/4098/12115464/c1837d104082/viruses-17-00671-g001.jpg
https://cdn.ncbi.nlm.nih.gov/pmc/blobs/4098/12115464/90a16e55ac54/viruses-17-00671-g002.jpg
https://cdn.ncbi.nlm.nih.gov/pmc/blobs/4098/12115464/468d73ffbea2/viruses-17-00671-g003.jpg
https://cdn.ncbi.nlm.nih.gov/pmc/blobs/4098/12115464/c29cecd2b668/viruses-17-00671-g004.jpg
https://cdn.ncbi.nlm.nih.gov/pmc/blobs/4098/12115464/f68050741819/viruses-17-00671-g005.jpg
https://cdn.ncbi.nlm.nih.gov/pmc/blobs/4098/12115464/e701a4a27fb4/viruses-17-00671-g006.jpg
https://cdn.ncbi.nlm.nih.gov/pmc/blobs/4098/12115464/fd464684cd01/viruses-17-00671-g007.jpg
https://cdn.ncbi.nlm.nih.gov/pmc/blobs/4098/12115464/5155812efef0/viruses-17-00671-g008.jpg
https://cdn.ncbi.nlm.nih.gov/pmc/blobs/4098/12115464/c1837d104082/viruses-17-00671-g001.jpg
https://cdn.ncbi.nlm.nih.gov/pmc/blobs/4098/12115464/90a16e55ac54/viruses-17-00671-g002.jpg
https://cdn.ncbi.nlm.nih.gov/pmc/blobs/4098/12115464/468d73ffbea2/viruses-17-00671-g003.jpg
https://cdn.ncbi.nlm.nih.gov/pmc/blobs/4098/12115464/c29cecd2b668/viruses-17-00671-g004.jpg
https://cdn.ncbi.nlm.nih.gov/pmc/blobs/4098/12115464/f68050741819/viruses-17-00671-g005.jpg
https://cdn.ncbi.nlm.nih.gov/pmc/blobs/4098/12115464/e701a4a27fb4/viruses-17-00671-g006.jpg
https://cdn.ncbi.nlm.nih.gov/pmc/blobs/4098/12115464/fd464684cd01/viruses-17-00671-g007.jpg
https://cdn.ncbi.nlm.nih.gov/pmc/blobs/4098/12115464/5155812efef0/viruses-17-00671-g008.jpg

相似文献

1
KRT6A Restricts Influenza A Virus Replication by Inhibiting the Nuclear Import and Assembly of Viral Ribonucleoprotein Complex.角蛋白6A通过抑制甲型流感病毒核糖核蛋白复合体的核输入和组装来限制其复制。
Viruses. 2025 May 4;17(5):671. doi: 10.3390/v17050671.
2
Eukaryotic Translation Elongation Factor 1 Delta Inhibits the Nuclear Import of the Nucleoprotein and PA-PB1 Heterodimer of Influenza A Virus.真核翻译延伸因子 1 德尔塔抑制甲型流感病毒核衣壳蛋白和 PA-PB1 异二聚体的核输入。
J Virol. 2020 Dec 22;95(2). doi: 10.1128/JVI.01391-20.
3
hnRNPM regulates influenza A virus replication through distinct mechanisms in human and avian cells: implications for cross-species transmission.hnRNPM通过不同机制在人和禽细胞中调控甲型流感病毒复制:对跨物种传播的影响
J Virol. 2025 Jun 17;99(6):e0006725. doi: 10.1128/jvi.00067-25. Epub 2025 May 28.
4
Phospholipid scramblase 1 interacts with influenza A virus NP, impairing its nuclear import and thereby suppressing virus replication.磷脂酶 scramblase 1 与甲型流感病毒 NP 相互作用,损害其核输入,从而抑制病毒复制。
PLoS Pathog. 2018 Jan 19;14(1):e1006851. doi: 10.1371/journal.ppat.1006851. eCollection 2018 Jan.
5
ABTB1 facilitates the replication of influenza A virus by counteracting TRIM4-mediated degradation of viral NP protein.ABTB1 通过拮抗 TRIM4 介导的病毒 NP 蛋白降解促进甲型流感病毒的复制。
Emerg Microbes Infect. 2023 Dec;12(2):2270073. doi: 10.1080/22221751.2023.2270073. Epub 2023 Nov 2.
6
Y-Box-Binding Protein 3 (YBX3) Restricts Influenza A Virus by Interacting with Viral Ribonucleoprotein Complex and Imparing its Function.Y 盒结合蛋白 3(YBX3)通过与病毒核糖核蛋白复合物相互作用来限制甲型流感病毒,并损害其功能。
J Gen Virol. 2020 Apr;101(4):385-398. doi: 10.1099/jgv.0.001390.
7
Viral polymerase-host interaction analysis reveals that the association between avian NUP93 and PB1 promotes H5N6 avian influenza virus replication.病毒聚合酶与宿主相互作用分析表明,禽源NUP93与PB1之间的关联促进了H5N6禽流感病毒的复制。
Microbiol Spectr. 2025 Jul;13(7):e0312024. doi: 10.1128/spectrum.03120-24. Epub 2025 May 23.
8
Host Protein Moloney Leukemia Virus 10 (MOV10) Acts as a Restriction Factor of Influenza A Virus by Inhibiting the Nuclear Import of the Viral Nucleoprotein.宿主蛋白莫洛尼白血病病毒10(MOV10)通过抑制甲型流感病毒核蛋白的核输入,发挥甲型流感病毒限制因子的作用。
J Virol. 2016 Mar 28;90(8):3966-3980. doi: 10.1128/JVI.03137-15. Print 2016 Apr.
9
Autographa californica multiple nucleopolyhedrovirus Ac51 interacts with Ac66 and facilitates its nuclear localization to promote the nuclear egress of nucleocapsids.苜蓿银纹夜蛾多核型多角体病毒Ac51与Ac66相互作用,并促进其核定位以促进核衣壳的核输出。
J Virol. 2025 Jun 17;99(6):e0196924. doi: 10.1128/jvi.01969-24. Epub 2025 May 28.
10
Proliferating cell nuclear antigen impairs the nuclear import of influenza A virus PB2 and suppresses virus replication.增殖细胞核抗原可损害甲型流感病毒 PB2 的核输入并抑制病毒复制。
J Med Virol. 2023 Jun;95(6):e28849. doi: 10.1002/jmv.28849.

本文引用的文献

1
H19 influenza A virus exhibits species-specific MHC class II receptor usage.H19 流感 A 病毒表现出物种特异性 MHC Ⅱ类受体利用。
Cell Host Microbe. 2024 Jul 10;32(7):1089-1102.e10. doi: 10.1016/j.chom.2024.05.018. Epub 2024 Jun 17.
2
Influenza virus uses mGluR2 as an endocytic receptor to enter cells.流感病毒使用 mGluR2 作为内吞受体进入细胞。
Nat Microbiol. 2024 Jul;9(7):1764-1777. doi: 10.1038/s41564-024-01713-x. Epub 2024 Jun 7.
3
M6PR interacts with the HA2 subunit of influenza A virus to facilitate the fusion of viral and endosomal membranes.
M6PR 与甲型流感病毒的 HA2 亚基相互作用,促进病毒和内体膜的融合。
Sci China Life Sci. 2024 Mar;67(3):579-595. doi: 10.1007/s11427-023-2471-4. Epub 2023 Nov 22.
4
ABTB1 facilitates the replication of influenza A virus by counteracting TRIM4-mediated degradation of viral NP protein.ABTB1 通过拮抗 TRIM4 介导的病毒 NP 蛋白降解促进甲型流感病毒的复制。
Emerg Microbes Infect. 2023 Dec;12(2):2270073. doi: 10.1080/22221751.2023.2270073. Epub 2023 Nov 2.
5
Generation and application of replication-competent Venus-expressing H5N1, H7N9, and H9N2 influenza A viruses.具有复制能力的表达金星蛋白的H5N1、H7N9和H9N2甲型流感病毒的产生与应用。
Sci Bull (Beijing). 2018 Feb 15;63(3):176-186. doi: 10.1016/j.scib.2018.01.002. Epub 2018 Jan 5.
6
Alarming situation of emerging H5 and H7 avian influenza and effective control strategies.令人担忧的 H5 和 H7 禽流感新发病况和有效控制策略。
Emerg Microbes Infect. 2023 Dec;12(1):2155072. doi: 10.1080/22221751.2022.2155072.
7
Human infection with a reassortment avian influenza A H3N8 virus: an epidemiological investigation study.人感染重配禽流感 A H3N8 病毒:一项流行病学调查研究。
Nat Commun. 2022 Nov 10;13(1):6817. doi: 10.1038/s41467-022-34601-1.
8
Influenza A virus use of BinCARD1 to facilitate the binding of viral NP to importin α7 is counteracted by TBK1-p62 axis-mediated autophagy.甲型流感病毒利用 BinCARD1 促进病毒 NP 与 importin α7 的结合,这一过程被 TBK1-p62 轴介导的自噬所拮抗。
Cell Mol Immunol. 2022 Oct;19(10):1168-1184. doi: 10.1038/s41423-022-00906-w. Epub 2022 Sep 2.
9
Novel H5N6 reassortants bearing the clade 2.3.4.4b HA gene of H5N8 virus have been detected in poultry and caused multiple human infections in China.在中国,已在家禽中检测到携带H5N8病毒2.3.4.4b分支HA基因的新型H5N6重配病毒,并导致多起人类感染。
Emerg Microbes Infect. 2022 Dec;11(1):1174-1185. doi: 10.1080/22221751.2022.2063076.
10
Identification of and as Key Genes in Smoking-Related Non-Small-Cell Lung Cancer Through Bioinformatics and Functional Analyses.通过生物信息学和功能分析鉴定 和 作为吸烟相关非小细胞肺癌的关键基因。 (注:原文中“Identification of and ”这里两个空格处应有具体基因名称未给出)
Front Oncol. 2022 Jan 5;11:810301. doi: 10.3389/fonc.2021.810301. eCollection 2021.