Suppr超能文献

MiR-133a-5p通过靶向ATP7B促进肝细胞癌中的铜死亡。

MiR-133a-5p Facilitates Cuproptosis in Hepatocellular Carcinoma Through Targeting of ATP7B.

作者信息

Ren Qiaohui, Zhu Xinyue, Wang Nannan, Yu Kang, Lv Wei, Wang Lianzi, Zang Yan, Ma Dongyue, Zhou Xinyi, Yao Junxiao, Shen Mengjiao, Yu Li, Li Tao

机构信息

Department of Clinical Laboratory, The First Affiliated Hospital of Anhui Medical University, Hefei, People's Republic of China.

Anhui Province Key Laboratory of Zoonoses, Anhui Medical University, Hefei, People's Republic of China.

出版信息

J Inflamm Res. 2025 May 22;18:6607-6622. doi: 10.2147/JIR.S515647. eCollection 2025.

Abstract

PURPOSE

We explored the effects of miR-133a-5p and ATP7B on cuproptosis in hepatocellular carcinoma.

METHODS

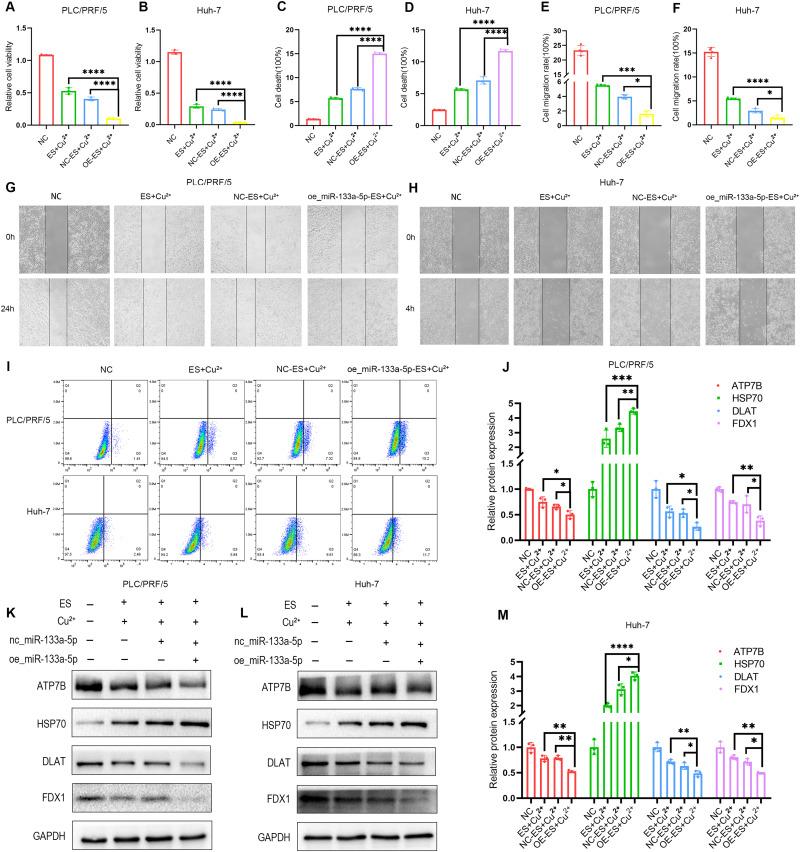
Initially, we assessed the impact of miR-133a-5p on hepatocellular carcinoma (HCC) using CCK-8 assays, cell scratch assays, and flow cytometry. Subsequently, we utilized elesclomol in combination with copper ions to induce cuproptosis in the HCC cell lines PLC/PRF/5 and Huh-7. We evaluated the influence of miR-133a-5p on cuproptosis using CCK-8 assays, cell scratch assays, flow cytometry, and Western blotting. To elucidate the underlying mechanisms, we employed bioinformatics to identify potential downstream target genes of miR-133a-5p and conducted dual-luciferase reporter assays to confirm the binding sites. Finally, we validated the regulatory effect of miR-133a-5p on ATP7B by modulating miR-133a-5p expression through cell transfection experiments.

RESULTS

The results from the CCK-8 assay, cell scratch assay, and flow cytometry demonstrated that miR-133a-5p significantly inhibits the proliferation and migration of HCC cells while promoting their apoptosis. Furthermore, Elesclomol in combination with copper ions induces cuproptosis in HCC cells. Compared to the cuproptosis observed in HCC as a control, miR-133a-5p further suppresses the proliferation and migration of HCC cells, enhances their death, and increases the expression of cuproptosis-related proteins more prominently. Bioinformatics analysis suggested that ATP7B might be a downstream target gene of miR-133a-5p. This was confirmed by dual luciferase assays, which identified a binding site between miR-133a-5p and ATP7B. Additionally, the expression levels of ATP7B were found to decrease or increase in response to the regulation by miR-133a-5p.

CONCLUSION

MiR-133a-5p facilitates cuproptosis in hepatocellular carcinoma through targeting of ATP7B.

摘要

目的

我们探讨了miR - 133a - 5p和ATP7B对肝细胞癌铜死亡的影响。

方法

首先,我们使用CCK - 8检测、细胞划痕实验和流式细胞术评估了miR - 133a - 5p对肝细胞癌(HCC)的影响。随后,我们利用艾力司莫与铜离子联合诱导HCC细胞系PLC/PRF/5和Huh - 7发生铜死亡。我们使用CCK - 8检测、细胞划痕实验、流式细胞术和蛋白质免疫印迹法评估了miR - 133a - 5p对铜死亡的影响。为了阐明潜在机制,我们采用生物信息学方法鉴定miR - 133a - 5p的潜在下游靶基因,并进行双荧光素酶报告基因实验以确认结合位点。最后,我们通过细胞转染实验调节miR - 133a - 5p的表达,验证了miR - 133a - 5p对ATP7B的调控作用。

结果

CCK - 8检测、细胞划痕实验和流式细胞术的结果表明,miR - 133a - 5p显著抑制HCC细胞的增殖和迁移,同时促进其凋亡。此外,艾力司莫与铜离子联合可诱导HCC细胞发生铜死亡。与作为对照的HCC中观察到的铜死亡相比,miR - 133a - 5p进一步抑制HCC细胞的增殖和迁移,增强其死亡,并更显著地增加铜死亡相关蛋白的表达。生物信息学分析表明,ATP7B可能是miR - 133a - 5p的下游靶基因。双荧光素酶实验证实了这一点,该实验鉴定出miR - 133a - 5p与ATP7B之间的一个结合位点。此外,发现ATP7B的表达水平会因miR - 133a - 5p的调控而降低或升高。

结论

miR -

https://cdn.ncbi.nlm.nih.gov/pmc/blobs/8de0/12106915/f8e361055952/JIR-18-6607-g0001.jpg

文献AI研究员

20分钟写一篇综述,助力文献阅读效率提升50倍。

立即体验

用中文搜PubMed

大模型驱动的PubMed中文搜索引擎

马上搜索

文档翻译

学术文献翻译模型,支持多种主流文档格式。

立即体验