• 文献检索
  • 文档翻译
  • 深度研究
  • 学术资讯
  • Suppr Zotero 插件Zotero 插件
  • 邀请有礼
  • 套餐&价格
  • 历史记录
应用&插件
Suppr Zotero 插件Zotero 插件浏览器插件Mac 客户端Windows 客户端微信小程序
定价
高级版会员购买积分包购买API积分包
服务
文献检索文档翻译深度研究API 文档MCP 服务
关于我们
关于 Suppr公司介绍联系我们用户协议隐私条款
关注我们

Suppr 超能文献

核心技术专利:CN118964589B侵权必究
粤ICP备2023148730 号-1Suppr @ 2026

文献检索

告别复杂PubMed语法,用中文像聊天一样搜索,搜遍4000万医学文献。AI智能推荐,让科研检索更轻松。

立即免费搜索

文件翻译

保留排版,准确专业,支持PDF/Word/PPT等文件格式,支持 12+语言互译。

免费翻译文档

深度研究

AI帮你快速写综述,25分钟生成高质量综述,智能提取关键信息,辅助科研写作。

立即免费体验

通过全基因组关联研究鉴定与水稻中胚轴长度相关的关键基因

Identification of key genes associated with mesocotyl length through a genome-wide association study in rice.

作者信息

Xue Li, Wang Sen, Zhang Qiuyu, Han Bing, Cui Di, Han Longzhi, Deng Jianxin, Ma Xiaoding

机构信息

College of Agriculture, Yangtze University, Hubei, China.

State Key Laboratory of Crop Gene Resources and Breeding, Institute of Crop Sciences, Chinese Academy of Agricultural Sciences, Beijing, China.

出版信息

Front Plant Sci. 2025 May 13;16:1546580. doi: 10.3389/fpls.2025.1546580. eCollection 2025.

DOI:10.3389/fpls.2025.1546580
PMID:40433156
原文链接:https://pmc.ncbi.nlm.nih.gov/articles/PMC12106522/
Abstract

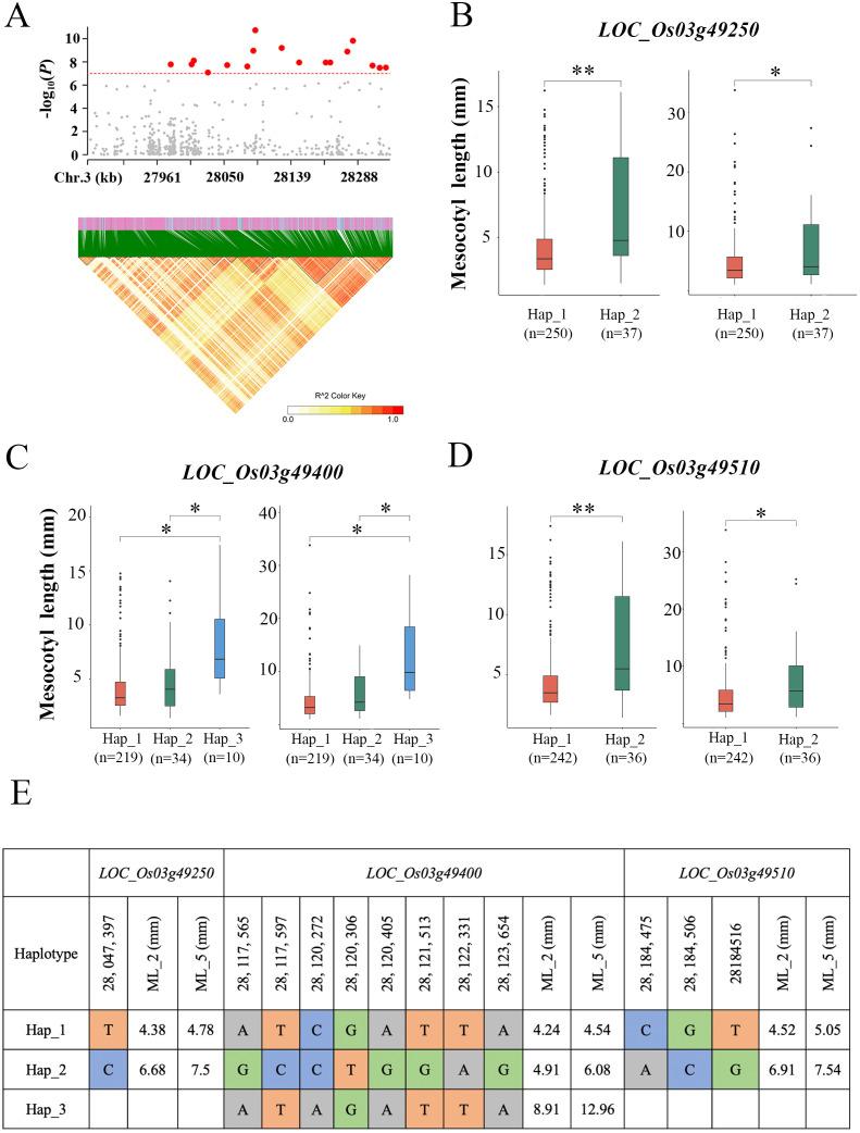
Mesocotyl length is a key trait affecting seedling emergence and establishment in dry direct-seeded rice, with longer mesocotyls promoting rapid and uniform emergence, thereby forming larger effective populations. Therefore, mining genes associated with mesocotyl length will facilitate the development of rice varieties suitable for dry direct seeding. In this study, 300 rice germplasm resources with a wide range of sources were selected as experimental materials. Phenotypic traits such as mesocotyl length and seedling emergence rate were systematically determined in each variety by setting different mulch depth treatments. Genome-wide association analysis (GWAS) was used to locate QTL controlling mesocotyl length and predict candidate genes. The results showed that mesocotyl length increased significantly with greater soil cover depth, while excessively deep sowing treatments inhibited seedling emergence. The GWAS analysis identified four QTLs associated with mesocotyl length and two QTLs associated with seedling emergence, with phenotypic contributions of 6.96-8.48%. Among them, the mesocotyl length-related QTL located at 28.03-28.43 Mb on chromosome 3 was detected at both sowing depths. Gene annotation analysis identified nine candidate genes related to plant hormones and transcription factors for . Further investigation revealed three genes (, , and ) exhibiting distinct haplotypes with significant differences in mesocotyl length, suggesting they may be causal genes for . The results provide new clues to elucidate the molecular mechanism of rice mesocotyl development and lay an important foundation for subsequent gene function verification and molecular breeding. In the future, the functions of these candidate genes will be verified by transgenic and other methods, and molecular markers will be developed for genetic improvement of drought-tolerant rice varieties.

摘要

中胚轴长度是影响旱直播水稻种子萌发和幼苗建成的关键性状,较长的中胚轴有利于快速、均匀地出苗,从而形成更大的有效群体。因此,挖掘与中胚轴长度相关的基因将有助于适合旱直播的水稻品种的培育。本研究选取了300份来源广泛的水稻种质资源作为实验材料。通过设置不同的覆土深度处理,系统测定了每个品种的中胚轴长度和出苗率等表型性状。利用全基因组关联分析(GWAS)定位控制中胚轴长度的QTL并预测候选基因。结果表明,随着土壤覆盖深度的增加,中胚轴长度显著增加,而过深的播种处理会抑制种子萌发。GWAS分析鉴定出4个与中胚轴长度相关的QTL和2个与出苗率相关的QTL,表型贡献率为6.96-8.48%。其中,位于第3染色体28.03-28.43 Mb处的中胚轴长度相关QTL在两个播种深度均被检测到。基因注释分析鉴定出9个与植物激素和转录因子相关的候选基因。进一步研究发现3个基因(、和)表现出不同的单倍型,中胚轴长度存在显著差异,表明它们可能是中胚轴长度的因果基因。该结果为阐明水稻中胚轴发育的分子机制提供了新线索,为后续基因功能验证和分子育种奠定了重要基础。未来,将通过转基因等方法验证这些候选基因的功能,并开发分子标记用于耐旱水稻品种的遗传改良。

https://cdn.ncbi.nlm.nih.gov/pmc/blobs/90f8/12106522/2063e8462e27/fpls-16-1546580-g003.jpg
https://cdn.ncbi.nlm.nih.gov/pmc/blobs/90f8/12106522/8cc0b6c259cb/fpls-16-1546580-g001.jpg
https://cdn.ncbi.nlm.nih.gov/pmc/blobs/90f8/12106522/780f177dd1c5/fpls-16-1546580-g002.jpg
https://cdn.ncbi.nlm.nih.gov/pmc/blobs/90f8/12106522/2063e8462e27/fpls-16-1546580-g003.jpg
https://cdn.ncbi.nlm.nih.gov/pmc/blobs/90f8/12106522/8cc0b6c259cb/fpls-16-1546580-g001.jpg
https://cdn.ncbi.nlm.nih.gov/pmc/blobs/90f8/12106522/780f177dd1c5/fpls-16-1546580-g002.jpg
https://cdn.ncbi.nlm.nih.gov/pmc/blobs/90f8/12106522/2063e8462e27/fpls-16-1546580-g003.jpg

相似文献

1
Identification of key genes associated with mesocotyl length through a genome-wide association study in rice.通过全基因组关联研究鉴定与水稻中胚轴长度相关的关键基因
Front Plant Sci. 2025 May 13;16:1546580. doi: 10.3389/fpls.2025.1546580. eCollection 2025.
2
Mesocotyl Elongation is Essential for Seedling Emergence Under Deep-Seeding Condition in Rice.中胚轴伸长对水稻深播条件下的幼苗出土至关重要。
Rice (N Y). 2017 Dec;10(1):32. doi: 10.1186/s12284-017-0173-2. Epub 2017 Jul 14.
3
Mesocotyl elongation, an essential trait for dry-seeded rice (Oryza sativa L.): a review of physiological and genetic basis.胚轴伸长,是水稻旱种的关键特性:生理和遗传基础综述。
Planta. 2019 Dec 4;251(1):27. doi: 10.1007/s00425-019-03322-z.
4
Genome-wide Association Study (GWAS) of mesocotyl elongation based on re-sequencing approach in rice.基于重测序方法的水稻中胚轴伸长全基因组关联研究
BMC Plant Biol. 2015 Sep 11;15:218. doi: 10.1186/s12870-015-0608-0.
5
Rapid Identification of QTL for Mesocotyl Length in Rice Through Combining QTL-seq and Genome-Wide Association Analysis.通过结合QTL-seq和全基因组关联分析快速鉴定水稻中胚轴长度的QTL
Front Genet. 2021 Jul 19;12:713446. doi: 10.3389/fgene.2021.713446. eCollection 2021.
6
Unveiling genetic basis of seedling emergence from deep soil depth under dry direct- seeded conditions in rice ( L.).揭示水稻(Oryza sativa L.)旱直播条件下深土层出苗的遗传基础。
Front Plant Sci. 2025 Jan 29;15:1512234. doi: 10.3389/fpls.2024.1512234. eCollection 2024.
7
Effects of gibberellin priming on seedling emergence and transcripts involved in mesocotyl elongation in rice under deep direct-seeding conditions.赤霉素引发处理对深直播条件下水稻幼苗出土和中胚轴伸长相关转录本的影响。
J Zhejiang Univ Sci B. 2021 Dec 15;22(12):1002-1021. doi: 10.1631/jzus.B2100174.
8
Genome-wide association study (GWAS) with high-throughput SNP chip DNA markers identified novel genetic factors for mesocotyl elongation and seedling emergence in rice ( L.) using multiple GAPIT models.利用多种基因组关联分析(GAPIT)模型,通过全基因组关联研究(GWAS)和高通量单核苷酸多态性(SNP)芯片DNA标记,确定了水稻中胚轴伸长和幼苗出土的新遗传因素。
Front Genet. 2023 Nov 20;14:1282620. doi: 10.3389/fgene.2023.1282620. eCollection 2023.
9
Genome-wide association analysis for emergence of deeply sown rice () reveals novel aus-specific phytohormone candidate genes for adaptation to dry-direct seeding in the field.对深播水稻()出苗进行全基因组关联分析,揭示了适应田间旱直播的新的特异籼稻植物激素候选基因。
Front Plant Sci. 2023 Jun 12;14:1172816. doi: 10.3389/fpls.2023.1172816. eCollection 2023.
10
Validation of genes affecting rice mesocotyl length through candidate association analysis and identification of the superior haplotypes.通过候选关联分析验证影响水稻中胚轴长度的基因并鉴定优良单倍型。
Front Plant Sci. 2023 May 30;14:1194119. doi: 10.3389/fpls.2023.1194119. eCollection 2023.

本文引用的文献

1
Validation of genes affecting rice mesocotyl length through candidate association analysis and identification of the superior haplotypes.通过候选关联分析验证影响水稻中胚轴长度的基因并鉴定优良单倍型。
Front Plant Sci. 2023 May 30;14:1194119. doi: 10.3389/fpls.2023.1194119. eCollection 2023.
2
Natural variation of OsML1, a mitochondrial transcription termination factor, contributes to mesocotyl length variation in rice.线粒体转录终止因子 OsML1 的自然变异导致水稻中胚轴长度的变化。
Plant J. 2023 Aug;115(4):910-925. doi: 10.1111/tpj.16267. Epub 2023 May 19.
3
Genomic insights on the contribution of introgressions from Xian/Indica to the genetic improvement of Geng/Japonica rice cultivars.
关于从籼/Indica 向粳/Japonica 水稻品种遗传改良中渗入的贡献的基因组见解。
Plant Commun. 2022 May 9;3(3):100325. doi: 10.1016/j.xplc.2022.100325. Epub 2022 Apr 13.
4
Rapid Identification of QTL for Mesocotyl Length in Rice Through Combining QTL-seq and Genome-Wide Association Analysis.通过结合QTL-seq和全基因组关联分析快速鉴定水稻中胚轴长度的QTL
Front Genet. 2021 Jul 19;12:713446. doi: 10.3389/fgene.2021.713446. eCollection 2021.
5
An inferred functional impact map of genetic variants in rice.水稻中遗传变异的推断功能影响图谱。
Mol Plant. 2021 Sep 6;14(9):1584-1599. doi: 10.1016/j.molp.2021.06.025. Epub 2021 Jun 29.
6
rMVP: A Memory-efficient, Visualization-enhanced, and Parallel-accelerated Tool for Genome-wide Association Study.rMVP:一种用于全基因组关联研究的内存高效、可视化增强和并行加速的工具。
Genomics Proteomics Bioinformatics. 2021 Aug;19(4):619-628. doi: 10.1016/j.gpb.2020.10.007. Epub 2021 Mar 2.
7
Targeted mutagenesis of POLYAMINE OXIDASE 5 that negatively regulates mesocotyl elongation enables the generation of direct-seeding rice with improved grain yield.靶向多胺氧化酶 5 的诱变,该酶负调控中胚轴伸长,可产生直链淀粉含量提高的稻谷产量。
Mol Plant. 2021 Feb 1;14(2):344-351. doi: 10.1016/j.molp.2020.11.007. Epub 2020 Nov 18.
8
More and more of less and less: Is genomics-based breeding of dry direct-seeded rice (DDSR) varieties the need of hour?越来越少:基于基因组学的旱直播水稻(DDSR)品种选育是否迫在眉睫?
Plant Biotechnol J. 2020 Nov;18(11):2173-2186. doi: 10.1111/pbi.13454. Epub 2020 Aug 11.
9
Karrikin Signaling Acts Parallel to and Additively with Strigolactone Signaling to Regulate Rice Mesocotyl Elongation in Darkness.卡列金信号传导与独脚金内酯信号传导平行且具有加性作用,共同调控黑暗中水稻中胚轴的伸长。
Plant Cell. 2020 Sep;32(9):2780-2805. doi: 10.1105/tpc.20.00123. Epub 2020 Jul 14.
10
Genome-wide Association Study (GWAS) for Mesocotyl Elongation in Rice ( L.) under Multiple Culture Conditions.全基因组关联研究(GWAS)在多种培养条件下对水稻中中胚轴伸长的研究。
Genes (Basel). 2019 Dec 31;11(1):49. doi: 10.3390/genes11010049.