• 文献检索
  • 文档翻译
  • 深度研究
  • 学术资讯
  • Suppr Zotero 插件Zotero 插件
  • 邀请有礼
  • 套餐&价格
  • 历史记录
应用&插件
Suppr Zotero 插件Zotero 插件浏览器插件Mac 客户端Windows 客户端微信小程序
定价
高级版会员购买积分包购买API积分包
服务
文献检索文档翻译深度研究API 文档MCP 服务
关于我们
关于 Suppr公司介绍联系我们用户协议隐私条款
关注我们

Suppr 超能文献

核心技术专利:CN118964589B侵权必究
粤ICP备2023148730 号-1Suppr @ 2026

文献检索

告别复杂PubMed语法,用中文像聊天一样搜索,搜遍4000万医学文献。AI智能推荐,让科研检索更轻松。

立即免费搜索

文件翻译

保留排版,准确专业,支持PDF/Word/PPT等文件格式,支持 12+语言互译。

免费翻译文档

深度研究

AI帮你快速写综述,25分钟生成高质量综述,智能提取关键信息,辅助科研写作。

立即免费体验

乳酸诱导的线粒体钙摄取3通过促进中性粒细胞胞外诱捕网形成加重心肌缺血再灌注损伤。

Lactate-Induced Mitochondrial Calcium Uptake 3 Aggravates Myocardial Ischemia-Reperfusion Injury by Promoting Neutrophil Extracellular Trap Formation.

作者信息

Zhang Hongru, Liu Lei, Shen Chuchu, Jiang Xinxue, Liu Jing, Chen Jing, Xu Senlei, Mo Yanfei

机构信息

School of Acupuncture and Tuina, School of Regimen and Rehabilitation, Nanjing University of Chinese Medicine, Nanjing, China.

Dan'an College, Nanjing University of Chinese Medicine, Nanjing, China.

出版信息

Research (Wash D C). 2025 May 30;8:0705. doi: 10.34133/research.0705. eCollection 2025.

DOI:10.34133/research.0705
PMID:40452820
原文链接:https://pmc.ncbi.nlm.nih.gov/articles/PMC12123085/
Abstract

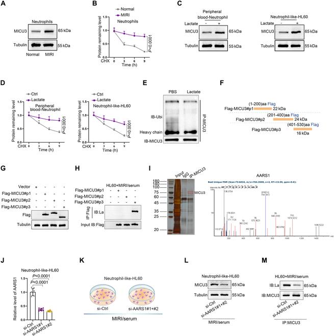
Ischemic heart disease is a leading cause of mortality and disability worldwide among cardiovascular conditions. Myocardial ischemia-reperfusion injury (MIRI) occurs following percutaneous coronary intervention, during which neutrophils generate neutrophil extracellular traps (NETs) in response to injury. This study aims to elucidate the mechanisms underlying NET activation and its impact on MIRI. Sham and MIRI rat models were established. Various techniques, including enzyme-linked immunosorbent assay, hematoxylin and eosin staining, Masson staining, and transmission electron microscopy, were used to assess endothelial cell injury and myocardial tissue inflammation. Immunofluorescence was employed to evaluate NET activation in tissues, peripheral blood neutrophils, and protein colocalization. MitoTracker and ER-Tracker staining were conducted to assess the formation of mitochondria-associated membranes (MAMs). Extracted NETs were applied to conduct microvascular endothelial cell tube formation assay and flow cytometry. RNA-sequencing and immunoprecipitation-mass spectrometry were applied to determine the key regulators. Flow cytometry and Western blot were used to assess Ca and mitophagy levels in neutrophils. Deoxyribonuclease I, NET inhibitor, was injected into MIRI rats to evaluate the in vivo effects of NET modulation on MIRI severity. MIRI was often accompanied by cardiac microvascular endothelial cell (CMEC) injury and inflammation. Lactate mediated H3K18 lactylation at the MICU3 promoter in neutrophils, enhancing its transcription and leading to elevated MICU3 levels. Besides, lactate also promoted the interaction between MICU3 and AASR1, stabilizing MICU3 through lactylation. Up-regulated MICU3 interacted with VDAC1, facilitating MAM formation, excessive Ca uptake, mitochondrial dysfunction, mitophagy activation, and NET activation. Elevated NET level exacerbated CMEC dysfunction, further aggravating MIRI. Lactate-driven MICU3 transcriptional activation and stabilization facilitates NET formation, contributing to MIRI development.

摘要

缺血性心脏病是全球心血管疾病中导致死亡和残疾的主要原因。心肌缺血再灌注损伤(MIRI)发生在经皮冠状动脉介入治疗后,在此过程中,中性粒细胞会因损伤而产生中性粒细胞胞外陷阱(NETs)。本研究旨在阐明NET激活的潜在机制及其对MIRI的影响。建立了假手术和MIRI大鼠模型。采用多种技术,包括酶联免疫吸附测定、苏木精-伊红染色、Masson染色和透射电子显微镜,来评估内皮细胞损伤和心肌组织炎症。采用免疫荧光法评估组织、外周血中性粒细胞中的NET激活以及蛋白质共定位。进行MitoTracker和ER-Tracker染色以评估线粒体相关膜(MAMs)的形成。应用提取的NETs进行微血管内皮细胞管形成试验和流式细胞术。应用RNA测序和免疫沉淀-质谱法确定关键调节因子。采用流式细胞术和蛋白质印迹法评估中性粒细胞中的钙和线粒体自噬水平。将NET抑制剂脱氧核糖核酸酶I注入MIRI大鼠体内,以评估NET调节对MIRI严重程度的体内影响。MIRI常伴有心脏微血管内皮细胞(CMEC)损伤和炎症。乳酸介导中性粒细胞中MICU3启动子处的组蛋白H3K18乳酸化,增强其转录并导致MICU3水平升高。此外,乳酸还促进MICU3与AASR1之间的相互作用,通过乳酸化使MICU3稳定。上调的MICU3与VDAC1相互作用,促进MAM形成、过量钙摄取、线粒体功能障碍、线粒体自噬激活和NET激活。NET水平升高加剧了CMEC功能障碍,进一步加重了MIRI。乳酸驱动的MICU3转录激活和稳定促进了NET形成,导致MIRI发展。

https://cdn.ncbi.nlm.nih.gov/pmc/blobs/f69a/12123085/24e1f7d27db3/research.0705.fig.008.jpg
https://cdn.ncbi.nlm.nih.gov/pmc/blobs/f69a/12123085/3a29e5d9b63d/research.0705.fig.001.jpg
https://cdn.ncbi.nlm.nih.gov/pmc/blobs/f69a/12123085/fa84bcaa4d79/research.0705.fig.002.jpg
https://cdn.ncbi.nlm.nih.gov/pmc/blobs/f69a/12123085/785b3e3ff952/research.0705.fig.003.jpg
https://cdn.ncbi.nlm.nih.gov/pmc/blobs/f69a/12123085/cb838de948f6/research.0705.fig.004.jpg
https://cdn.ncbi.nlm.nih.gov/pmc/blobs/f69a/12123085/cd19d69fd3bb/research.0705.fig.005.jpg
https://cdn.ncbi.nlm.nih.gov/pmc/blobs/f69a/12123085/60be1130aa99/research.0705.fig.006.jpg
https://cdn.ncbi.nlm.nih.gov/pmc/blobs/f69a/12123085/df80b754459a/research.0705.fig.007.jpg
https://cdn.ncbi.nlm.nih.gov/pmc/blobs/f69a/12123085/24e1f7d27db3/research.0705.fig.008.jpg
https://cdn.ncbi.nlm.nih.gov/pmc/blobs/f69a/12123085/3a29e5d9b63d/research.0705.fig.001.jpg
https://cdn.ncbi.nlm.nih.gov/pmc/blobs/f69a/12123085/fa84bcaa4d79/research.0705.fig.002.jpg
https://cdn.ncbi.nlm.nih.gov/pmc/blobs/f69a/12123085/785b3e3ff952/research.0705.fig.003.jpg
https://cdn.ncbi.nlm.nih.gov/pmc/blobs/f69a/12123085/cb838de948f6/research.0705.fig.004.jpg
https://cdn.ncbi.nlm.nih.gov/pmc/blobs/f69a/12123085/cd19d69fd3bb/research.0705.fig.005.jpg
https://cdn.ncbi.nlm.nih.gov/pmc/blobs/f69a/12123085/60be1130aa99/research.0705.fig.006.jpg
https://cdn.ncbi.nlm.nih.gov/pmc/blobs/f69a/12123085/df80b754459a/research.0705.fig.007.jpg
https://cdn.ncbi.nlm.nih.gov/pmc/blobs/f69a/12123085/24e1f7d27db3/research.0705.fig.008.jpg

相似文献

1
Lactate-Induced Mitochondrial Calcium Uptake 3 Aggravates Myocardial Ischemia-Reperfusion Injury by Promoting Neutrophil Extracellular Trap Formation.乳酸诱导的线粒体钙摄取3通过促进中性粒细胞胞外诱捕网形成加重心肌缺血再灌注损伤。
Research (Wash D C). 2025 May 30;8:0705. doi: 10.34133/research.0705. eCollection 2025.
2
Formononetin attenuates myocardial ischemia/reperfusion injury by regulating neutrophil extracellular traps formation and platelet activation via platelet CD36.大豆苷元通过血小板CD36调节中性粒细胞胞外诱捕网形成和血小板活化来减轻心肌缺血/再灌注损伤。
Phytomedicine. 2025 Jun;141:156736. doi: 10.1016/j.phymed.2025.156736. Epub 2025 Apr 9.
3
Longxuetongluo Capsule alleviate ischemia/reperfusion induced cardiomyocyte apoptosis through modulating oxidative stress and mitochondrial dysfunction.龙血通络胶囊通过调节氧化应激和线粒体功能障碍缓解缺血/再灌注诱导的心肌细胞凋亡。
Phytomedicine. 2024 Nov;134:155993. doi: 10.1016/j.phymed.2024.155993. Epub 2024 Aug 30.
4
Shuangshen ningxin formula attenuates cardiac microvascular ischemia/reperfusion injury through improving mitochondrial function.双参宁心方通过改善线粒体功能减轻心肌微血管缺血/再灌注损伤。
J Ethnopharmacol. 2024 Apr 6;323:117690. doi: 10.1016/j.jep.2023.117690. Epub 2024 Jan 7.
5
Activation of PPAR-α attenuates myocardial ischemia/reperfusion injury by inhibiting ferroptosis and mitochondrial injury via upregulating 14-3-3η.过氧化物酶体增殖物激活受体-α 通过上调 14-3-3η 抑制铁死亡和线粒体损伤来减轻心肌缺血/再灌注损伤。
Sci Rep. 2024 Jul 2;14(1):15246. doi: 10.1038/s41598-024-64638-9.
6
[Apelin-13 promotes mitochondrial autophagy and improves rat myocardial ischemia-reperfusion injury by blocking PINK1/parkin signaling pathway].[Apelin-13通过阻断PINK1/帕金信号通路促进线粒体自噬并改善大鼠心肌缺血再灌注损伤]
Xi Bao Yu Fen Zi Mian Yi Xue Za Zhi. 2023;39(11):981-987.
7
Suxiao Jiuxin Pill alleviates myocardial ischemia/reperfusion-induced autophagy via miR-193a-3p/ALKBH5 pathway.速效救心丸通过miR-193a-3p/ALKBH5途径减轻心肌缺血/再灌注诱导的自噬。
Phytomedicine. 2024 Mar;125:155359. doi: 10.1016/j.phymed.2024.155359. Epub 2024 Jan 24.
8
Fucoxanthin alleviated myocardial ischemia and reperfusion injury through inhibition of ferroptosis the NRF2 signaling pathway.岩藻黄质通过抑制铁死亡和NRF2信号通路减轻心肌缺血再灌注损伤。
Food Funct. 2023 Nov 13;14(22):10052-10068. doi: 10.1039/d3fo02633g.
9
Bioinformatics integration reveals key genes associated with mitophagy in myocardial ischemia-reperfusion injury.生物信息学整合揭示了与心肌缺血再灌注损伤中线粒体自噬相关的关键基因。
BMC Cardiovasc Disord. 2024 Mar 27;24(1):183. doi: 10.1186/s12872-024-03834-x.
10
Shen-fu Injection Modulates HIF- 1α/BNIP3-Mediated Mitophagy to Alleviate Myocardial Ischemia-Reperfusion Injury.参附注射液通过调节HIF-1α/BNIP3介导的线粒体自噬减轻心肌缺血再灌注损伤。
Cardiovasc Toxicol. 2025 Apr 17. doi: 10.1007/s12012-025-09993-3.

本文引用的文献

1
Inhibition of ALOX12-12-HETE Alleviates Lung Ischemia-Reperfusion Injury by Reducing Endothelial Ferroptosis-Mediated Neutrophil Extracellular Trap Formation.抑制ALOX12-12-HETE通过减少内皮细胞铁死亡介导的中性粒细胞胞外陷阱形成减轻肺缺血再灌注损伤。
Research (Wash D C). 2024 Sep 12;7:0473. doi: 10.34133/research.0473. eCollection 2024.
2
A feedback loop driven by H3K9 lactylation and HDAC2 in endothelial cells regulates VEGF-induced angiogenesis.内皮细胞中由 H3K9 乳糖化和 HDAC2 驱动的反馈环调节 VEGF 诱导的血管生成。
Genome Biol. 2024 Jun 25;25(1):165. doi: 10.1186/s13059-024-03308-5.
3
Astrocytic LRP1 enables mitochondria transfer to neurons and mitigates brain ischemic stroke by suppressing ARF1 lactylation.
星形胶质细胞 LRP1 通过抑制 ARF1 的乳酰化来实现线粒体向神经元的转移,并减轻脑缺血性中风。
Cell Metab. 2024 Sep 3;36(9):2054-2068.e14. doi: 10.1016/j.cmet.2024.05.016. Epub 2024 Jun 20.
4
circMIRIAF aggravates myocardial ischemia-reperfusion injury via targeting miR-544/WDR12 axis.环状 RNA MIRIAF 通过靶向 miR-544/WDR12 轴加重心肌缺血再灌注损伤。
Redox Biol. 2024 Jul;73:103175. doi: 10.1016/j.redox.2024.103175. Epub 2024 May 5.
5
MICU3 Regulates Mitochondrial Calcium and Cardiac Hypertrophy.MICU3 调节线粒体钙和心肌肥厚。
Circ Res. 2024 Jun 21;135(1):26-40. doi: 10.1161/CIRCRESAHA.123.324026. Epub 2024 May 15.
6
Mitochondria-associated endoplasmic reticulum membranes as a therapeutic target for cardiovascular diseases.线粒体相关内质网膜作为心血管疾病的治疗靶点
Front Pharmacol. 2024 Apr 17;15:1398381. doi: 10.3389/fphar.2024.1398381. eCollection 2024.
7
HBO1 catalyzes lysine lactylation and mediates histone H3K9la to regulate gene transcription.HBO1 催化赖氨酸乳酰化作用,并介导组蛋白 H3K9la 来调节基因转录。
Nat Commun. 2024 Apr 26;15(1):3561. doi: 10.1038/s41467-024-47900-6.
8
Diabetes Primes Neutrophils for Neutrophil Extracellular Trap Formation through Trained Immunity.糖尿病通过训练免疫使中性粒细胞易于形成中性粒细胞胞外诱捕网。
Research (Wash D C). 2024 Apr 23;7:0365. doi: 10.34133/research.0365. eCollection 2024.
9
Alanyl-tRNA synthetase, AARS1, is a lactate sensor and lactyltransferase that lactylates p53 and contributes to tumorigenesis.丙氨酰-tRNA 合成酶,AARS1,是一种乳酸感应器和乳酰基转移酶,它可以乳酰化 p53 并促进肿瘤发生。
Cell. 2024 May 9;187(10):2375-2392.e33. doi: 10.1016/j.cell.2024.04.002. Epub 2024 Apr 22.
10
Neutrophil extracellular traps (NETs) and fibrotic diseases.中性粒细胞胞外诱捕网(NETs)与纤维化疾病。
Int Immunopharmacol. 2024 May 30;133:112085. doi: 10.1016/j.intimp.2024.112085. Epub 2024 Apr 15.