Suppr超能文献

从稻田土壤中分离出的类蓝藻细菌分类为、和。 (你提供的原文中部分关键信息缺失,我只能按照现有内容准确翻译,建议你补充完整准确的原文以便更精准翻译。)

Classification of -like cyanobacteria isolated from paddy soil into , , and .

作者信息

Pham Hang T L, Ngo Trang T, Tran Thang V, Duong Tuan A, Tran Long D, Tran Anh T T, Nguyen Van T H, Nguyen Sang V

机构信息

HUS High School for Gifted Students, University of Science, Vietnam National University, Hanoi, Vietnam.

Center for Life Sciences Research, Faculty of Biology, University of Science, Vietnam National University, Hanoi, Vietnam.

出版信息

Front Microbiol. 2025 May 20;16:1581725. doi: 10.3389/fmicb.2025.1581725. eCollection 2025.

Abstract

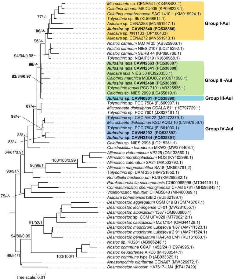
Accurate identification of cyanobacterial strains is an essential step for subsequent research to be performed on these organisms. The classification of cyanobacteria in Nostocaceae remains a significant challenge due to the lack of reference data for type species and robust morphological characters for each genus. This study aims to classify 38 new isolated -like strains at the genus level. The relationship between phylogenetic classification and morphological characteristics at the genus level was also investigated. The 16S rRNA gene sequences served as primary data for phylogenetic classification, supporting the designation of 18 isolates into the , 7 isolates into the , and 13 isolates into the . Subsequently, we used these isolates as living materials to discover the most distinct features at each genus level of , , and . As a result, the morphological characteristics of the three genera became distinguishable when grown in the BG11 medium. There, the mature vegetative cells of all isolated strains in the were gray or brown, the strains in the exhibited basal heterocysts at the beginning of cultivation, and the strains showed the appearance of akinetes in the life cycle as an alternative reproduction. All isolated strains exhibited heterocysts, indicating their ability to fix nitrogen and potentially improve nutrient availability in paddy soil, especially in nitrogen-deficient conditions. This study provides a dataset of 16S rRNA gene sequences and morphological characteristics of morphotypes, contributing to cyanobacterial taxonomy.

摘要

准确鉴定蓝藻菌株是对这些生物体进行后续研究的关键步骤。由于缺乏模式种的参考数据以及每个属的可靠形态特征,念珠藻科蓝藻的分类仍然是一项重大挑战。本研究旨在对38株新分离的类菌株进行属水平分类。还研究了属水平上系统发育分类与形态特征之间的关系。16S rRNA基因序列作为系统发育分类的主要数据,支持将18株分离物归入 ,7株分离物归入 ,13株分离物归入 。随后,我们以这些分离物为活体材料,以发现 、 和 每个属水平上最明显的特征。结果,当在BG11培养基中生长时,这三个属的形态特征变得可区分。在那里, 中所有分离菌株的成熟营养细胞为灰色或棕色, 中的菌株在培养开始时出现基部异形胞, 菌株在生命周期中出现厚壁孢子作为另一种繁殖方式。所有分离菌株均表现出异形胞,表明它们具有固氮能力,并有可能提高稻田土壤中的养分有效性,尤其是在缺氮条件下。本研究提供了一个包含38种形态型的16S rRNA基因序列和形态特征的数据集,有助于蓝藻分类学研究。

https://cdn.ncbi.nlm.nih.gov/pmc/blobs/1897/12130836/7c7b2dd252f7/fmicb-16-1581725-g001.jpg

文献检索

告别复杂PubMed语法,用中文像聊天一样搜索,搜遍4000万医学文献。AI智能推荐,让科研检索更轻松。

立即免费搜索

文件翻译

保留排版,准确专业,支持PDF/Word/PPT等文件格式,支持 12+语言互译。

免费翻译文档

深度研究

AI帮你快速写综述,25分钟生成高质量综述,智能提取关键信息,辅助科研写作。

立即免费体验