Suppr超能文献

顺铂诱导的APE2过表达破坏MYH9功能并导致听力损失。

Cisplatin-Induced APE2 Overexpression Disrupts MYH9 Function and Causes Hearing Loss.

作者信息

Wang Qingzhu, Irons Eric E, Zhang Wanying, Zhao Fangfang, Chang Meng-Han, Dai Esther, Jeon Joelle, Hong Hanna, Maeda Rie, Kim Minseo, Emhoff Kylin A, Yin Mei, Willard Belinda B, Zheng Qing Y, Prayson Richard A, Beach Jordan, Yu Jennifer S, Hu Bohua, Zhao Jianjun, Lin Jianhong

机构信息

Department of Cancer Biology, Lerner Research Institute, Cleveland Clinic, Cleveland, Ohio.

Department of Medicine, University Hospitals, Case Western Reserve University, Cleveland, Ohio.

出版信息

Cancer Res Commun. 2025 Jun 1;5(6):994-1007. doi: 10.1158/2767-9764.CRC-24-0506.

Abstract

UNLABELLED

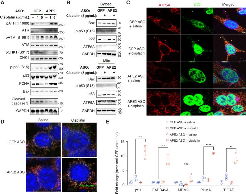
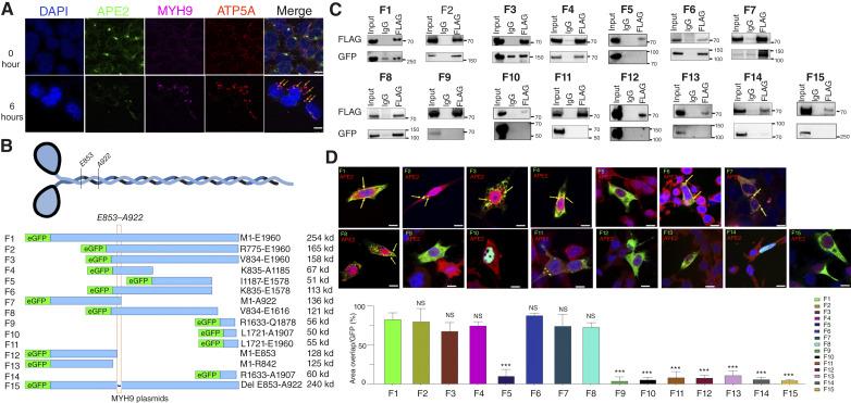
Cisplatin remains a cornerstone chemotherapy for many solid tumors but is limited by dose-limiting toxicities, including nephrotoxicity, peripheral neuropathy, and ototoxicity-the latter of which disproportionately affects pediatric patients and lacks effective prevention strategies. Although therapeutic approaches to mitigate cisplatin-induced toxicity are urgently needed, the underlying mechanisms driving organ-specific injury remain incompletely understood. We previously identified apurinic/apyrimidinic endonuclease (APE) 2 as a critical mediator of cisplatin-induced acute kidney injury through disruption of mitochondrial integrity. In this study, we extend these findings to cisplatin-induced hearing loss (C-HL). We demonstrate that cisplatin selectively induces APE2, but not APE1, overexpression in murine and human outer hair cells. Using an inducible, outer hair cell-specific APE2 transgenic mouse model, we show that APE2 overexpression alone is sufficient to cause high-frequency hearing loss, accompanied by hair cell loss and stereocilia disorganization visualized by electron microscopy. Mechanistically, we identified a direct interaction between APE2 and MYH9, mapped the critical MYH9-binding domains, and demonstrated that APE2 knockdown preserved mitochondrial metabolism and protected cochlear cells from cisplatin-induced apoptosis. Notably, APE2 depletion activated an ATR-p53 signaling axis, promoting nuclear p53 localization and suppressing mitochondrial apoptotic pathways. Together, these findings reveal a noncanonical, APE2-dependent mechanism driving C-HL and suggest that targeting APE2 may offer a novel therapeutic strategy to prevent cisplatin-induced ototoxicity.

SIGNIFICANCE

These results reveal an unexpected role of APE2 via its interaction with MYH9, emphasizing the therapeutic promise of targeting APE2 for preventing C-HL in patients with cancer.

摘要

未标记

顺铂仍然是许多实体瘤化疗的基石,但受到剂量限制性毒性的限制,包括肾毒性、周围神经病变和耳毒性,其中后者对儿科患者的影响尤为严重且缺乏有效的预防策略。尽管迫切需要减轻顺铂诱导毒性的治疗方法,但驱动器官特异性损伤的潜在机制仍未完全了解。我们之前通过破坏线粒体完整性确定了脱嘌呤/脱嘧啶内切酶(APE)2是顺铂诱导的急性肾损伤的关键介质。在本研究中,我们将这些发现扩展到顺铂诱导的听力损失(C-HL)。我们证明顺铂在小鼠和人类外毛细胞中选择性诱导APE2而非APE1的过表达。使用可诱导的、外毛细胞特异性的APE2转基因小鼠模型,我们表明单独的APE2过表达足以导致高频听力损失,伴有毛细胞丢失和通过电子显微镜观察到的静纤毛紊乱。从机制上讲,我们确定了APE2与MYH9之间的直接相互作用,绘制了关键的MYH9结合结构域,并证明敲低APE2可维持线粒体代谢并保护耳蜗细胞免受顺铂诱导的凋亡。值得注意的是,APE2缺失激活了ATR-p53信号轴,促进核p53定位并抑制线粒体凋亡途径。总之,这些发现揭示了一种非经典的、依赖APE2的机制驱动C-HL,并表明靶向APE2可能提供一种预防顺铂诱导耳毒性的新治疗策略。

意义

这些结果揭示了APE2通过与MYH9相互作用的意外作用,强调了靶向APE2预防癌症患者C-HL的治疗前景。

https://cdn.ncbi.nlm.nih.gov/pmc/blobs/8a1c/12179588/a0e528392964/crc-24-0506_f1.jpg

文献AI研究员

20分钟写一篇综述,助力文献阅读效率提升50倍。

立即体验

用中文搜PubMed

大模型驱动的PubMed中文搜索引擎

马上搜索

文档翻译

学术文献翻译模型,支持多种主流文档格式。

立即体验