• 文献检索
  • 文档翻译
  • 深度研究
  • 学术资讯
  • Suppr Zotero 插件Zotero 插件
  • 邀请有礼
  • 套餐&价格
  • 历史记录
应用&插件
Suppr Zotero 插件Zotero 插件浏览器插件Mac 客户端Windows 客户端微信小程序
定价
高级版会员购买积分包购买API积分包
服务
文献检索文档翻译深度研究API 文档MCP 服务
关于我们
关于 Suppr公司介绍联系我们用户协议隐私条款
关注我们

Suppr 超能文献

核心技术专利:CN118964589B侵权必究
粤ICP备2023148730 号-1Suppr @ 2026

文献检索

告别复杂PubMed语法,用中文像聊天一样搜索,搜遍4000万医学文献。AI智能推荐,让科研检索更轻松。

立即免费搜索

文件翻译

保留排版,准确专业,支持PDF/Word/PPT等文件格式,支持 12+语言互译。

免费翻译文档

深度研究

AI帮你快速写综述,25分钟生成高质量综述,智能提取关键信息,辅助科研写作。

立即免费体验

棕色脂肪组织分泌OLFM4以通过雪旺细胞协调感觉神经和交感神经支配。

Brown adipose tissue secretes OLFM4 to coordinate sensory and sympathetic innervation via Schwann cells.

作者信息

Lai Mingqiang, Zhou Wu, Zou Wenchong, Qiu Lianlian, Liang Zhaoyu, Chen Wanyi, Wang Yiqing, Guo Bin, Zhao Chaoran, Zhang Sheng, Lai Pinglin, Hu Le, Liu Xiaolin, Jiang Yu, Chen Yinghua, Huang Min-Jun, Bai Xiaochun, Zou Zhipeng

机构信息

The Fifth Affiliated Hospital, Southern Medical University, Guangzhou, Guangdong, 510900, China.

Key Laboratory of Aging and Cancer Biology of Zhejiang Province, Department of Pathology and Pathophysiology, School of Basic Medical Sciences, Hangzhou Normal University, Hangzhou, 311121, Zhejiang, China.

出版信息

Nat Commun. 2025 Jun 4;16(1):5206. doi: 10.1038/s41467-025-60474-1.

DOI:10.1038/s41467-025-60474-1
PMID:40467585
原文链接:https://pmc.ncbi.nlm.nih.gov/articles/PMC12137647/
Abstract

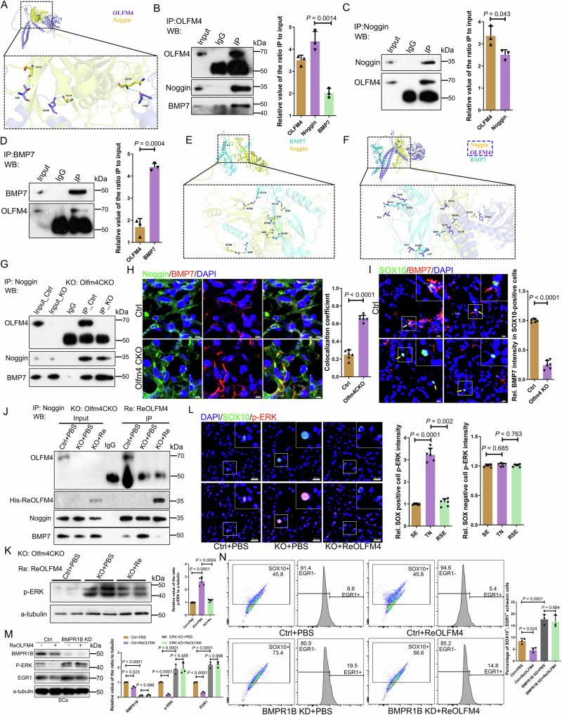
Non-shivering thermogenesis of brown adipose tissue (BAT) is tightly controlled by neural innervation. However, the underlying mechanism remains unclear. Here, we reveal that BAT regulates its own thermoadaptive innervation by crosstalk with Schwann cells (SCs). Loss of Olfm4 (encoding Olfactomedin-4), a risk gene in human obesity, causes BAT dysfunction and reduces whole-body thermogenesis, predisposing to obesity in mice. Mechanistically, BAT-derived OLFM4 traps Noggin, an endogenous inhibitor of BMPs, liberating BMP7-BMPR1B signaling to promote SC differentiation. Conversely, Olfm4 loss reduced BMP7 signaling in mature SCs, leading to MEK/ERK-dependent dedifferentiation and dysfunction, ultimately impairing both sensory and sympathetic innervation. Thermoneutrality exposure reduces Olfm4 expression in BAT, resulting in a similar phenotype. MEK/ERK inhibition, ERK1 depletion, or cold exposure reverses this SC dedifferentiation, enhancing resistance to obesity. These findings suggest that this neurotrophic BAT-SC crosstalk controls thermoadaptive BAT innervation. Reactivating OLFM4 signaling may be a promising therapeutic strategy for obesity and related metabolic diseases.

摘要

棕色脂肪组织(BAT)的非颤抖性产热受神经支配严格控制。然而,其潜在机制仍不清楚。在此,我们揭示BAT通过与施万细胞(SCs)相互作用来调节自身的热适应性神经支配。Olfm4(编码嗅觉介质4)缺失,这是人类肥胖的一个风险基因,会导致BAT功能障碍并降低全身产热,使小鼠易患肥胖症。机制上,BAT衍生的OLFM4捕获骨形态发生蛋白(BMPs)的内源性抑制剂Noggin,释放BMP7 - BMPR1B信号以促进SCs分化。相反,Olfm4缺失会降低成熟SCs中的BMP7信号,导致依赖MEK/ERK的去分化和功能障碍,最终损害感觉神经和交感神经支配。热中性暴露会降低BAT中Olfm4的表达,导致类似的表型。抑制MEK/ERK、耗尽ERK1或冷暴露可逆转这种SCs去分化,增强对肥胖的抵抗力。这些发现表明这种神经营养性的BAT - SC相互作用控制着热适应性BAT神经支配。重新激活OLFM4信号可能是治疗肥胖症及相关代谢疾病的一种有前景的治疗策略。

https://cdn.ncbi.nlm.nih.gov/pmc/blobs/ee2b/12137647/e449f66faaa2/41467_2025_60474_Fig8_HTML.jpg
https://cdn.ncbi.nlm.nih.gov/pmc/blobs/ee2b/12137647/e4a5e073e99c/41467_2025_60474_Fig1_HTML.jpg
https://cdn.ncbi.nlm.nih.gov/pmc/blobs/ee2b/12137647/78eeb4a4eff5/41467_2025_60474_Fig2_HTML.jpg
https://cdn.ncbi.nlm.nih.gov/pmc/blobs/ee2b/12137647/ab9be30637bd/41467_2025_60474_Fig3_HTML.jpg
https://cdn.ncbi.nlm.nih.gov/pmc/blobs/ee2b/12137647/de4ea9f73de5/41467_2025_60474_Fig4_HTML.jpg
https://cdn.ncbi.nlm.nih.gov/pmc/blobs/ee2b/12137647/e957bd47294e/41467_2025_60474_Fig5_HTML.jpg
https://cdn.ncbi.nlm.nih.gov/pmc/blobs/ee2b/12137647/c4572758b6f3/41467_2025_60474_Fig6_HTML.jpg
https://cdn.ncbi.nlm.nih.gov/pmc/blobs/ee2b/12137647/60d8b51c70a6/41467_2025_60474_Fig7_HTML.jpg
https://cdn.ncbi.nlm.nih.gov/pmc/blobs/ee2b/12137647/e449f66faaa2/41467_2025_60474_Fig8_HTML.jpg
https://cdn.ncbi.nlm.nih.gov/pmc/blobs/ee2b/12137647/e4a5e073e99c/41467_2025_60474_Fig1_HTML.jpg
https://cdn.ncbi.nlm.nih.gov/pmc/blobs/ee2b/12137647/78eeb4a4eff5/41467_2025_60474_Fig2_HTML.jpg
https://cdn.ncbi.nlm.nih.gov/pmc/blobs/ee2b/12137647/ab9be30637bd/41467_2025_60474_Fig3_HTML.jpg
https://cdn.ncbi.nlm.nih.gov/pmc/blobs/ee2b/12137647/de4ea9f73de5/41467_2025_60474_Fig4_HTML.jpg
https://cdn.ncbi.nlm.nih.gov/pmc/blobs/ee2b/12137647/e957bd47294e/41467_2025_60474_Fig5_HTML.jpg
https://cdn.ncbi.nlm.nih.gov/pmc/blobs/ee2b/12137647/c4572758b6f3/41467_2025_60474_Fig6_HTML.jpg
https://cdn.ncbi.nlm.nih.gov/pmc/blobs/ee2b/12137647/60d8b51c70a6/41467_2025_60474_Fig7_HTML.jpg
https://cdn.ncbi.nlm.nih.gov/pmc/blobs/ee2b/12137647/e449f66faaa2/41467_2025_60474_Fig8_HTML.jpg

相似文献

1
Brown adipose tissue secretes OLFM4 to coordinate sensory and sympathetic innervation via Schwann cells.棕色脂肪组织分泌OLFM4以通过雪旺细胞协调感觉神经和交感神经支配。
Nat Commun. 2025 Jun 4;16(1):5206. doi: 10.1038/s41467-025-60474-1.
2
Smooth muscle cell-derived Cxcl12 directs macrophage accrual and sympathetic innervation to control thermogenic adipose tissue.平滑肌细胞衍生的 Cxcl12 指导巨噬细胞积累和交感神经支配以控制产热脂肪组织。
Cell Rep. 2024 May 28;43(5):114169. doi: 10.1016/j.celrep.2024.114169. Epub 2024 Apr 27.
3
cAMP-inducible coactivator CRTC3 attenuates brown adipose tissue thermogenesis.cAMP 诱导共激活因子 CRTC3 可减弱棕色脂肪组织产热。
Proc Natl Acad Sci U S A. 2018 Jun 5;115(23):E5289-E5297. doi: 10.1073/pnas.1805257115. Epub 2018 May 21.
4
Intact innervation is essential for diet-induced recruitment of brown adipose tissue.完整的神经支配对于饮食诱导的棕色脂肪组织募集是必不可少的。
Am J Physiol Endocrinol Metab. 2019 Mar 1;316(3):E487-E503. doi: 10.1152/ajpendo.00443.2018. Epub 2018 Dec 21.
5
Berardinelli-Seip congenital lipodystrophy 2/SEIPIN determines brown adipose tissue maintenance and thermogenic programing.贝拉尔迪内利-塞普先天性脂肪代谢障碍2型/含硒蛋白决定棕色脂肪组织的维持和产热编程。
Mol Metab. 2020 Jun;36:100971. doi: 10.1016/j.molmet.2020.02.014. Epub 2020 Mar 4.
6
Adipose tissue-derived neurotrophic factor 3 regulates sympathetic innervation and thermogenesis in adipose tissue.脂肪组织衍生神经营养因子 3 调节脂肪组织中的交感神经支配和产热。
Nat Commun. 2021 Sep 10;12(1):5362. doi: 10.1038/s41467-021-25766-2.
7
Developmental exposure to DDT or DDE alters sympathetic innervation of brown adipose in adult female mice.发育过程中接触滴滴涕或滴滴伊会改变成年雌性小鼠棕色脂肪的交感神经支配。
Environ Health. 2021 Apr 1;20(1):37. doi: 10.1186/s12940-021-00721-2.
8
Neuronal modulation of brown adipose activity through perturbation of white adipocyte lipogenesis.通过干扰白色脂肪细胞的脂生成来调节棕色脂肪组织活性的神经元。
Mol Metab. 2018 Oct;16:116-125. doi: 10.1016/j.molmet.2018.06.014. Epub 2018 Jun 27.
9
Protein kinase D1 (Prkd1) deletion in brown adipose tissue leads to altered myogenic gene expression after cold exposure, while thermogenesis remains intact.棕色脂肪组织中蛋白激酶 D1(Prkd1)缺失导致冷暴露后肌生成基因表达改变,而产热功能保持完整。
Physiol Rep. 2023 Feb;11(4):e15576. doi: 10.14814/phy2.15576.
10
BMP7 activates brown adipose tissue and reduces diet-induced obesity only at subthermoneutrality.BMP7 仅在亚体温中性条件下激活棕色脂肪组织并减少饮食诱导的肥胖。
PLoS One. 2013 Sep 16;8(9):e74083. doi: 10.1371/journal.pone.0074083. eCollection 2013.

本文引用的文献

1
Brown and Beige Adipose Tissue: One or Different Targets for Treatment of Obesity and Obesity-Related Metabolic Disorders?棕色脂肪组织和米色脂肪组织:治疗肥胖及肥胖相关代谢紊乱的同一靶点还是不同靶点?
Int J Mol Sci. 2024 Dec 11;25(24):13295. doi: 10.3390/ijms252413295.
2
Emerging debates and resolutions in brown adipose tissue research.棕色脂肪组织研究中的新争论与解决方案
Cell Metab. 2025 Jan 7;37(1):12-33. doi: 10.1016/j.cmet.2024.11.002. Epub 2024 Dec 6.
3
EPAC1 enhances brown fat growth and beige adipogenesis.EPAC1促进棕色脂肪生长和米色脂肪生成。
Nat Cell Biol. 2024 Jan;26(1):113-123. doi: 10.1038/s41556-023-01311-9. Epub 2024 Jan 9.
4
BMP7 alleviates trigeminal neuralgia by reducing oligodendrocyte apoptosis and demyelination.骨形态发生蛋白 7 通过减少少突胶质细胞凋亡和脱髓鞘来缓解三叉神经痛。
J Headache Pain. 2023 Oct 24;24(1):143. doi: 10.1186/s10194-023-01681-3.
5
The metabolic and functional roles of sensory nerves in adipose tissues.感觉神经在脂肪组织中的代谢和功能作用。
Nat Metab. 2023 Sep;5(9):1461-1474. doi: 10.1038/s42255-023-00868-x. Epub 2023 Sep 14.
6
Human brown adipose tissue function: insights from current in vivo techniques.人体棕色脂肪组织功能:当前活体技术的新见解。
J Endocrinol. 2023 Aug 18;259(1). doi: 10.1530/JOE-23-0017. Print 2023 Sep 1.
7
Peripheral nervous system glia in support of metabolic tissue functions.周围神经系统神经胶质细胞支持代谢组织功能。
Trends Endocrinol Metab. 2023 Oct;34(10):622-639. doi: 10.1016/j.tem.2023.07.004. Epub 2023 Aug 15.
8
Schwann cell functions in peripheral nerve development and repair.施旺细胞在外周神经发育和修复中的作用。
Neurobiol Dis. 2023 Jan;176:105952. doi: 10.1016/j.nbd.2022.105952. Epub 2022 Dec 7.
9
The sympathetic nervous system in the 21st century: Neuroimmune interactions in metabolic homeostasis and obesity.21 世纪的交感神经系统:代谢稳态和肥胖中的神经免疫相互作用。
Neuron. 2022 Nov 2;110(21):3597-3626. doi: 10.1016/j.neuron.2022.10.017.
10
The role of somatosensory innervation of adipose tissues.躯体感觉神经对脂肪组织的作用。
Nature. 2022 Sep;609(7927):569-574. doi: 10.1038/s41586-022-05137-7. Epub 2022 Aug 31.