Suppr超能文献

TNFAIP9可预防慢性肾脏病早期的发展:聚焦炎症与纤维化。

TNFAIP9 protects against the development of the early stage of chronic kidney disease: Focus on inflammation and fibrosis.

作者信息

Chen Ying, Li Yanqiu, Zhang Deyu

机构信息

Department of Nephrology, The First Hospital of China Medical University, Shenyang, Liaoning, China.

Department of Obstetrics and Gynecology, Shengjing Hospital of China Medical University, Shenyang, Liaoning, China.

出版信息

PLoS One. 2025 Jun 5;20(6):e0325334. doi: 10.1371/journal.pone.0325334. eCollection 2025.

Abstract

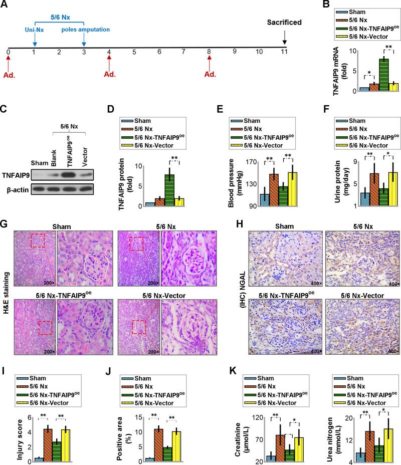
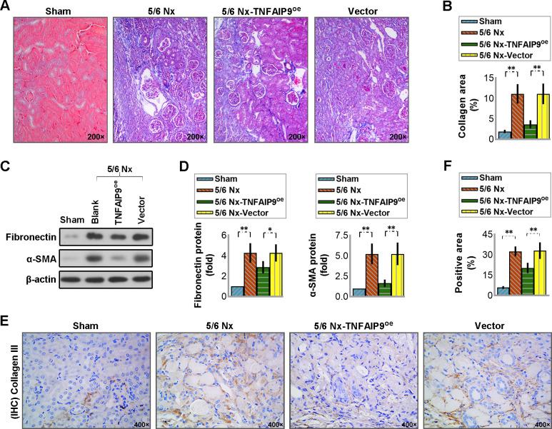
Tumor necrosis factor alpha-induced protein 9 (TNFAIP9) is a crucial effector molecule that protects cells from inflammatory and metabolic damage. This study focuses on investigating the role and regulatory mechanisms of TNFAIP9 in the progression of chronic kidney disease (CKD). By analyzing CKD-related datasets from the GEO database, we discovered that TNFAIP9 was upregulated in CKD patients and CKD mice compared to their normal controls. To elucidate the functional role of TNFAIP9, we established a mouse model of CKD through a two-step 5/6 nephrectomy (Nx). The experimental mice were transduced with an adenoviral vector to express TNFAIP9. The results showed that mice undergoing 5/6-Nx developed evident renal impairment, inflammation, and fibrosis. Overexpression of TNFAIP9 resulted in the remission of renal impairment, a decreased inflammatory response, and a reduced expression of fibrotic markers. In vitro, human renal tubular epithelial human kidney-2 (HK-2) cells were exposed to tumor necrosis factor-alpha (TNF-α) or transforming growth factor-beta (TGF-β) to simulate inflammatory and fibrotic conditions, respectively. Then, the overexpression plasmid or small interfering RNA (siRNA) targeting TNFAIP9 was transfected into HK-2 cells to either overexpress or knock down the target protein. Overexpression of TNFAIP9 reduced the TNF-α-induced inflammatory response, while its knockdown amplified it. Likewise, overexpression of TNFAIP9 decreased the TGF-β-induced fibrosis, whereas its knockdown heightened it. In summary, it is suggested that TNFAIP9 plays a protective role against the early stage of CKD by suppressing renal inflammation and fibrosis. Therefore, targeting TNFAIP9 could be a promising therapeutic approach for CKD.

摘要

肿瘤坏死因子α诱导蛋白9(TNFAIP9)是一种关键的效应分子,可保护细胞免受炎症和代谢损伤。本研究聚焦于探究TNFAIP9在慢性肾脏病(CKD)进展中的作用及调控机制。通过分析来自基因表达综合数据库(GEO数据库)的CKD相关数据集,我们发现与正常对照相比,CKD患者和CKD小鼠中TNFAIP9表达上调。为阐明TNFAIP9的功能作用,我们通过两步5/6肾切除术(Nx)建立了CKD小鼠模型。将腺病毒载体转导至实验小鼠以表达TNFAIP9。结果显示,接受5/6-Nx的小鼠出现明显的肾功能损害、炎症和纤维化。TNFAIP9过表达导致肾功能损害缓解、炎症反应减轻以及纤维化标志物表达降低。在体外,将人肾小管上皮细胞人肾-2(HK-2)细胞分别暴露于肿瘤坏死因子-α(TNF-α)或转化生长因子-β(TGF-β)以模拟炎症和纤维化状态。然后,将靶向TNFAIP9的过表达质粒或小干扰RNA(siRNA)转染至HK-2细胞,以过表达或敲低靶蛋白。TNFAIP9过表达减轻了TNF-α诱导的炎症反应,而其敲低则增强了炎症反应。同样,TNFAIP9过表达减少了TGF-β诱导的纤维化,而其敲低则加剧了纤维化。总之,提示TNFAIP9通过抑制肾脏炎症和纤维化在CKD早期发挥保护作用。因此,靶向TNFAIP9可能是一种有前景的CKD治疗方法。

https://cdn.ncbi.nlm.nih.gov/pmc/blobs/092a/12140252/fdc27ccaa059/pone.0325334.g001.jpg

文献检索

告别复杂PubMed语法,用中文像聊天一样搜索,搜遍4000万医学文献。AI智能推荐,让科研检索更轻松。

立即免费搜索

文件翻译

保留排版,准确专业,支持PDF/Word/PPT等文件格式,支持 12+语言互译。

免费翻译文档

深度研究

AI帮你快速写综述,25分钟生成高质量综述,智能提取关键信息,辅助科研写作。

立即免费体验