• 文献检索
  • 文档翻译
  • 深度研究
  • 学术资讯
  • Suppr Zotero 插件Zotero 插件
  • 邀请有礼
  • 套餐&价格
  • 历史记录
应用&插件
Suppr Zotero 插件Zotero 插件浏览器插件Mac 客户端Windows 客户端微信小程序
定价
高级版会员购买积分包购买API积分包
服务
文献检索文档翻译深度研究API 文档MCP 服务
关于我们
关于 Suppr公司介绍联系我们用户协议隐私条款
关注我们

Suppr 超能文献

核心技术专利:CN118964589B侵权必究
粤ICP备2023148730 号-1Suppr @ 2026

文献检索

告别复杂PubMed语法,用中文像聊天一样搜索,搜遍4000万医学文献。AI智能推荐,让科研检索更轻松。

立即免费搜索

文件翻译

保留排版,准确专业,支持PDF/Word/PPT等文件格式,支持 12+语言互译。

免费翻译文档

深度研究

AI帮你快速写综述,25分钟生成高质量综述,智能提取关键信息,辅助科研写作。

立即免费体验

鸭疫里默氏菌中新型RAP44样噬菌体的基因组分析和溶原性转化

Genomic analysis and lysogenic conversion of novel RAP44-like phages in Riemerella anatipestifer.

作者信息

Zhang Junxuan, He Xiaolu, Hao Jinzhen, Wang Yefan, Su Jinyang, Chen Xiaoxin, Deng Liying, Zheng Yizhang, Guo Zixing, Wang Mianzhi, Sun Yongxue

机构信息

College of Veterinary Medicine, South China Agricultural University, Guangzhou, Guangdong 510642, PR China; Guangdong Provincial Key Laboratory of Veterinary Pharmaceutics Development and Safety Evaluation, South China Agricultural University, Guangzhou, Guangdong 510642, PR China; National Laboratory of Safety Evaluation (Environmental Assessment) of Veterinary Drugs, South China Agricultural University, Guangzhou, Guangdong 510642, PR China.

College of Veterinary Medicine, Yangzhou University, Yangzhou, PR China; Jiangsu Co-innovation Center for Prevention and Control of Important Animal Infectious Diseases and Zoonoses, Yangzhou University, Yangzhou, PR China.

出版信息

Poult Sci. 2025 May 5;104(8):105268. doi: 10.1016/j.psj.2025.105268.

DOI:10.1016/j.psj.2025.105268
PMID:40472406
原文链接:https://pmc.ncbi.nlm.nih.gov/articles/PMC12169736/
Abstract

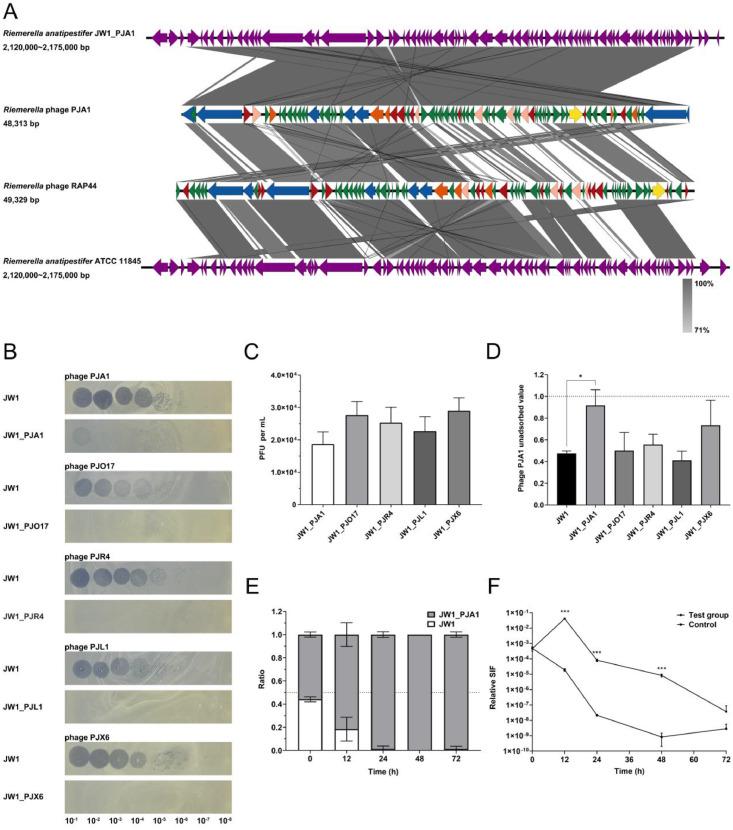
Riemerella anatipestifer, an important waterfowl pathogen, causes severe economic losses because of limited prevention and control methods. We aimed to characterize the prophages of R. anatipestifer and explore their role in lysogenic conversion and fitness cost to host bacteria based on the interactive infection of 110 wild-type strains and ATCC 11845. The temperate phages PJA1, PJO17, PJR4, PJL1, and PJX6 were isolated from clinical strains and showed various lytic abilities, high similarity between different Riemerella phages, and stable properties in transmission electron microscopy, temperature sensitivity, and one-step growth curve detection. To study the effects of lysogeny, we developed five lysogenic strains by integrating phages into the genome of JW1, a wild-type and prophage-absent strain of R. anatipestifer that is particularly susceptible to phage infection. The spontaneous induction frequency of the lysogen strains reached approximately 4-log, showing resistance to each other. Genomic analysis revealed high similarity to the first characterized Riemerella phage, RAP44, particularly in structural gene modules. Lysogens exhibited resistance to superinfection by prophages, similar to the reference strain ATCC 11845. Compared to JW1, lysogens showed consistent growth curves and colony morphology but were significantly thicker and shorter in scanning electron microscopy images. The lysogenic conversion process reduced the minimum inhibitory concentration of rifampin for lysogen JW1_PJA1 and JW1_PJO17 to 1/4 and 1/8 of that observed in the strain JW1, respectively, and decreased the MIC of florfenicol for lysogen JW1_PJR4 to half of the original value. Genomic comparisons revealed prophage integration and sequence rearrangement in lysogen genomes under the action of integrase. Co-culture experiments demonstrated that sensitive JW1 could be lysogenized by phages that were spontaneously induced from lysogens. Given the high prevalence of prophages in R. anatipestifer and no significant growth defect under laboratory conditions, lysogenic conversion appears to be a natural adaptation of this pathogen. By elucidating how prophages affect R. anatipestifer resistance and fitness, our findings provide a foundation for harnessing these interactions to design effective phage-based control strategies.

摘要

鸭疫里默氏菌是一种重要的水禽病原体,由于预防和控制方法有限,会造成严重的经济损失。我们旨在对鸭疫里默氏菌的前噬菌体进行表征,并基于110株野生型菌株和ATCC 11845的交互感染,探索它们在溶原性转化以及对宿主细菌的适应性代价方面所起的作用。从临床菌株中分离出了温和噬菌体PJA1、PJO17、PJR4、PJL1和PJX6,它们表现出不同的裂解能力,不同鸭疫里默氏菌噬菌体之间具有高度相似性,并且在透射电子显微镜观察、温度敏感性和一步生长曲线检测中具有稳定的特性。为了研究溶原性的影响,我们通过将噬菌体整合到JW1的基因组中构建了五株溶原性菌株,JW1是鸭疫里默氏菌的一株野生型且无前噬菌体的菌株,对噬菌体感染特别敏感。溶原性菌株的自发诱导频率达到约4个对数,且相互之间表现出抗性。基因组分析显示与首个被表征的鸭疫里默氏菌噬菌体RAP44高度相似,特别是在结构基因模块方面。溶原性菌株对前噬菌体的超感染表现出抗性,类似于参考菌株ATCC 11845。与JW1相比,溶原性菌株呈现出一致的生长曲线和菌落形态,但在扫描电子显微镜图像中明显更厚且更短。溶原性转化过程分别将溶原性菌株JW1_PJA1和JW1_PJO17对利福平的最低抑菌浓度降低至JW1菌株中观察值的1/4和1/8,并将溶原性菌株JW1_PJR4对氟苯尼考的最低抑菌浓度降低至原始值的一半。基因组比较揭示了在整合酶作用下溶原性基因组中的前噬菌体整合和序列重排。共培养实验表明,敏感的JW1可被溶原性菌株自发诱导产生的噬菌体溶原化。鉴于前噬菌体在鸭疫里默氏菌中普遍存在,且在实验室条件下无明显生长缺陷,溶原性转化似乎是这种病原体的一种自然适应方式。通过阐明前噬菌体如何影响鸭疫里默氏菌的抗性和适应性,我们的研究结果为利用这些相互作用设计有效的基于噬菌体的控制策略奠定了基础。

https://cdn.ncbi.nlm.nih.gov/pmc/blobs/3065/12169736/439ede8aaf5f/gr6.jpg
https://cdn.ncbi.nlm.nih.gov/pmc/blobs/3065/12169736/49b6f3d08e55/gr1.jpg
https://cdn.ncbi.nlm.nih.gov/pmc/blobs/3065/12169736/44603570ce8a/gr2.jpg
https://cdn.ncbi.nlm.nih.gov/pmc/blobs/3065/12169736/e396807080a6/gr3.jpg
https://cdn.ncbi.nlm.nih.gov/pmc/blobs/3065/12169736/b6355dd640a4/gr4.jpg
https://cdn.ncbi.nlm.nih.gov/pmc/blobs/3065/12169736/03b5bbaf588d/gr5.jpg
https://cdn.ncbi.nlm.nih.gov/pmc/blobs/3065/12169736/439ede8aaf5f/gr6.jpg
https://cdn.ncbi.nlm.nih.gov/pmc/blobs/3065/12169736/49b6f3d08e55/gr1.jpg
https://cdn.ncbi.nlm.nih.gov/pmc/blobs/3065/12169736/44603570ce8a/gr2.jpg
https://cdn.ncbi.nlm.nih.gov/pmc/blobs/3065/12169736/e396807080a6/gr3.jpg
https://cdn.ncbi.nlm.nih.gov/pmc/blobs/3065/12169736/b6355dd640a4/gr4.jpg
https://cdn.ncbi.nlm.nih.gov/pmc/blobs/3065/12169736/03b5bbaf588d/gr5.jpg
https://cdn.ncbi.nlm.nih.gov/pmc/blobs/3065/12169736/439ede8aaf5f/gr6.jpg

相似文献

1
Genomic analysis and lysogenic conversion of novel RAP44-like phages in Riemerella anatipestifer.鸭疫里默氏菌中新型RAP44样噬菌体的基因组分析和溶原性转化
Poult Sci. 2025 May 5;104(8):105268. doi: 10.1016/j.psj.2025.105268.
2
Prophages are infrequently associated with antibiotic resistance in clinical isolates.原噬菌体在临床分离株中很少与抗生素耐药性相关。
mSphere. 2025 Mar 25;10(3):e0090424. doi: 10.1128/msphere.00904-24. Epub 2025 Feb 13.
3
Prophages are Infrequently Associated With Antibiotic Resistance in Clinical Isolates.原噬菌体在临床分离株中与抗生素耐药性的关联并不常见。
bioRxiv. 2025 Jan 18:2024.06.02.595912. doi: 10.1101/2024.06.02.595912.
4
Ornithobacterium rhinotracheale in Moroccan Poultry: Antimicrobial Susceptibility Profiles, Characterization of Recent Isolates, and Retrospective Study (2019-23) of Its Occurrence in Different Poultry Production Systems.摩洛哥家禽中的鼻气管鸟杆菌:药敏谱、近期分离株的特征以及对其在不同家禽生产系统中发生情况的回顾性研究(2019 - 2023年)
Avian Dis. 2025 Apr;68(S1):469-480. doi: 10.1637/aviandiseases-D-24-00078.
5
Isolation and characterization of bacteriophages with lytic activity against multidrug-resistant non-typhoidal Salmonella from Nairobi City county, Kenya.从肯尼亚内罗毕市县分离并鉴定对多重耐药非伤寒沙门氏菌具有裂解活性的噬菌体
BMC Infect Dis. 2025 Jul 24;25(1):940. doi: 10.1186/s12879-025-11325-3.
6
Gene content, phage cycle regulation model and prophage inactivation disclosed by prophage genomics in the Genome Project.基因组计划中的原噬菌体基因组学揭示了基因组成、噬菌体周期调控模型和原噬菌体失活。
Gut Microbes. 2024 Jan-Dec;16(1):2379440. doi: 10.1080/19490976.2024.2379440. Epub 2024 Aug 12.
7
and comparative analysis of 79 clinical isolates.以及79株临床分离株的比较分析。
Microbiol Spectr. 2025 Jul;13(7):e0284924. doi: 10.1128/spectrum.02849-24. Epub 2025 May 16.
8
Characterization of a novel genus bacteriophage and its potential for efficient transfer of modified shuttle plasmids to strains of different clonal complexes.一种新型噬菌体的特性及其将修饰的穿梭质粒高效转移至不同克隆复合体菌株的潜力。
Microbiol Spectr. 2025 Jul 11:e0333224. doi: 10.1128/spectrum.03332-24.
9
Diversity and Role of Prophages in : Resistance Genes and Bacterial Interactions.原噬菌体在抗性基因与细菌相互作用中的多样性及作用
Genes (Basel). 2025 May 29;16(6):656. doi: 10.3390/genes16060656.
10
Phages are unrecognized players in the ecology of the oral pathogen Porphyromonas gingivalis.噬菌体是口腔病原体牙龈卟啉单胞菌生态系统中未被识别的参与者。
Microbiome. 2023 Jul 25;11(1):161. doi: 10.1186/s40168-023-01607-w.

本文引用的文献

1
Phage-inspired strategies to combat antibacterial resistance.噬菌体启发的策略来对抗抗菌耐药性。
Crit Rev Microbiol. 2024 Mar;50(2):196-211. doi: 10.1080/1040841X.2023.2181056. Epub 2023 Feb 21.
2
Epidemiological investigation and β-lactam antibiotic resistance of Riemerella anatipestifer isolates with waterfowl origination in Anhui Province, China.中国安徽省源自水禽的安纳托利亚菌分离株的流行病学调查及β-内酰胺类抗生素耐药性研究。
Poult Sci. 2024 Apr;103(4):103490. doi: 10.1016/j.psj.2024.103490. Epub 2024 Jan 24.
3
PHASTEST: faster than PHASTER, better than PHAST.
PHASTEST:比 PHASTER 更快,比 PHAST 更好。
Nucleic Acids Res. 2023 Jul 5;51(W1):W443-W450. doi: 10.1093/nar/gkad382.
4
Proksee: in-depth characterization and visualization of bacterial genomes.Proksee:细菌基因组的深入特征描述和可视化。
Nucleic Acids Res. 2023 Jul 5;51(W1):W484-W492. doi: 10.1093/nar/gkad326.
5
Prophages provide a rich source of antiphage defense systems.噬菌体为抗噬菌体防御系统提供了丰富的来源。
Curr Opin Microbiol. 2023 Jun;73:102321. doi: 10.1016/j.mib.2023.102321. Epub 2023 Apr 28.
6
Disarm The Bacteria: What Temperate Phages Can Do.解除细菌武装:温和噬菌体的作用
Curr Issues Mol Biol. 2023 Feb 1;45(2):1149-1167. doi: 10.3390/cimb45020076.
7
RAP44 phage integrase-guided 50K genomic island integration in .RAP44噬菌体整合酶引导的50K基因组岛在……中的整合
Front Vet Sci. 2022 Nov 29;9:961354. doi: 10.3389/fvets.2022.961354. eCollection 2022.
8
Increased phage resistance through lysogenic conversion accompanying emergence of monophasic Typhimurium ST34 pandemic strain.通过伴随单相鼠伤寒沙门氏菌 ST34 大流行株出现的溶原性转换增加噬菌体抗性。
Microb Genom. 2022 Nov;8(11). doi: 10.1099/mgen.0.000897.
9
Similarities of P1-Like Phage Plasmids and Their Role in the Dissemination of .P1 样噬菌体质粒的相似性及其在. 传播中的作用
Microbiol Spectr. 2022 Oct 26;10(5):e0141022. doi: 10.1128/spectrum.01410-22. Epub 2022 Sep 7.
10
Bacteriophage and Bacterial Susceptibility, Resistance, and Tolerance to Antibiotics.噬菌体与细菌对抗生素的敏感性、耐药性和耐受性
Pharmaceutics. 2022 Jul 7;14(7):1425. doi: 10.3390/pharmaceutics14071425.