• 文献检索
  • 文档翻译
  • 深度研究
  • 学术资讯
  • Suppr Zotero 插件Zotero 插件
  • 邀请有礼
  • 套餐&价格
  • 历史记录
应用&插件
Suppr Zotero 插件Zotero 插件浏览器插件Mac 客户端Windows 客户端微信小程序
定价
高级版会员购买积分包购买API积分包
服务
文献检索文档翻译深度研究API 文档MCP 服务
关于我们
关于 Suppr公司介绍联系我们用户协议隐私条款
关注我们

Suppr 超能文献

核心技术专利:CN118964589B侵权必究
粤ICP备2023148730 号-1Suppr @ 2026

文献检索

告别复杂PubMed语法,用中文像聊天一样搜索,搜遍4000万医学文献。AI智能推荐,让科研检索更轻松。

立即免费搜索

文件翻译

保留排版,准确专业,支持PDF/Word/PPT等文件格式,支持 12+语言互译。

免费翻译文档

深度研究

AI帮你快速写综述,25分钟生成高质量综述,智能提取关键信息,辅助科研写作。

立即免费体验

整合空间转录组学和单细胞转录组学以表征小鼠长骨骨折愈合过程。

Integrating spatial and single-cell transcriptomics to characterize mouse long bone fracture healing process.

作者信息

Wang Hanning, He Xuan, Ma Mingjie, Dou Tianxu, Wei Yulong, Rux Danielle, Qin Ling, Yang Yan, Zhu Yue, Yao Lutian

机构信息

Department of Orthopaedics, The First Hospital of China Medical University, Shenyang, Liaoning, 110001, China.

Department of Sports Medicine, Shenyang Orthopedic Hospital, Shenyang, Liaoning, 110044, China.

出版信息

Commun Biol. 2025 Jun 7;8(1):887. doi: 10.1038/s42003-025-08316-0.

DOI:10.1038/s42003-025-08316-0
PMID:40483363
原文链接:https://pmc.ncbi.nlm.nih.gov/articles/PMC12145418/
Abstract

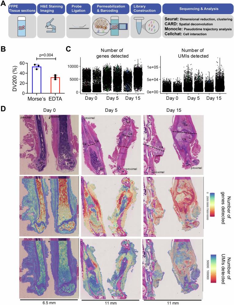
Bone fracture healing is a dynamic process that relies on coordinated cellular interactions for effective tissue regeneration. We employ optimized spatial transcriptomics to delineate the locations and interactions of the involved cell types within a mouse femur fracture model on Day 0 before fracture and at Days 5 and 15 postfracture. We improve RNA quality significantly by optimizing our decalcification method using Morse's solution, coupled with the use of the Visium CytAssist platform and integrated analyses through the Seurat, CARD, and Monocle packages. This approach allows us to accurately localize critical cell populations, such as periosteum progenitor cells, and identify pivotal transcription factors that regulate their activation and differentiation into chondrocytes or osteogenic cells. We particularly focus on the transformation from mesenchymal progenitor cells (MPCs) to regenerative MPCs (rMPCs), revealing how these cells recruit macrophages near the fracture line during early healing stages and their involvement in fracture healing. Furthermore, using CellChat, we explore potential receptor‒ligand pathways that mediate these cellular interactions. The spatial-temporal mapping and molecular characterization performed in this study substantially deepen our understanding of the cellular and molecular processes involved in fracture healing, highlighting spatial transcriptomics as a robust approach for elucidating the mechanisms governing bone regeneration.

摘要

骨折愈合是一个动态过程,依赖于细胞间的协同相互作用以实现有效的组织再生。我们采用优化的空间转录组学技术,描绘在小鼠股骨骨折模型中,骨折前第0天以及骨折后第5天和第15天所涉及细胞类型的位置和相互作用。我们通过使用莫尔斯溶液优化脱钙方法,结合使用Visium CytAssist平台,并通过Seurat、CARD和Monocle软件包进行综合分析,显著提高了RNA质量。这种方法使我们能够准确地定位关键细胞群体,如骨膜祖细胞,并识别调节其激活以及分化为软骨细胞或成骨细胞的关键转录因子。我们特别关注间充质祖细胞(MPCs)向再生性MPCs(rMPCs)的转变,揭示这些细胞在早期愈合阶段如何在骨折线附近募集巨噬细胞以及它们在骨折愈合中的作用。此外,我们使用CellChat探索介导这些细胞相互作用的潜在受体 - 配体途径。本研究中进行的时空图谱绘制和分子特征分析极大地加深了我们对骨折愈合所涉及的细胞和分子过程的理解,突出了空间转录组学作为阐明骨再生机制的有力方法。

https://cdn.ncbi.nlm.nih.gov/pmc/blobs/bbb7/12145418/980dc156e749/42003_2025_8316_Fig6_HTML.jpg
https://cdn.ncbi.nlm.nih.gov/pmc/blobs/bbb7/12145418/5f1597cd7ff5/42003_2025_8316_Fig1_HTML.jpg
https://cdn.ncbi.nlm.nih.gov/pmc/blobs/bbb7/12145418/4dfb3ee0078a/42003_2025_8316_Fig2_HTML.jpg
https://cdn.ncbi.nlm.nih.gov/pmc/blobs/bbb7/12145418/893eef5609c8/42003_2025_8316_Fig3_HTML.jpg
https://cdn.ncbi.nlm.nih.gov/pmc/blobs/bbb7/12145418/7a85095b47d3/42003_2025_8316_Fig4_HTML.jpg
https://cdn.ncbi.nlm.nih.gov/pmc/blobs/bbb7/12145418/b01e0eb4a14d/42003_2025_8316_Fig5_HTML.jpg
https://cdn.ncbi.nlm.nih.gov/pmc/blobs/bbb7/12145418/980dc156e749/42003_2025_8316_Fig6_HTML.jpg
https://cdn.ncbi.nlm.nih.gov/pmc/blobs/bbb7/12145418/5f1597cd7ff5/42003_2025_8316_Fig1_HTML.jpg
https://cdn.ncbi.nlm.nih.gov/pmc/blobs/bbb7/12145418/4dfb3ee0078a/42003_2025_8316_Fig2_HTML.jpg
https://cdn.ncbi.nlm.nih.gov/pmc/blobs/bbb7/12145418/893eef5609c8/42003_2025_8316_Fig3_HTML.jpg
https://cdn.ncbi.nlm.nih.gov/pmc/blobs/bbb7/12145418/7a85095b47d3/42003_2025_8316_Fig4_HTML.jpg
https://cdn.ncbi.nlm.nih.gov/pmc/blobs/bbb7/12145418/b01e0eb4a14d/42003_2025_8316_Fig5_HTML.jpg
https://cdn.ncbi.nlm.nih.gov/pmc/blobs/bbb7/12145418/980dc156e749/42003_2025_8316_Fig6_HTML.jpg

相似文献

1
Integrating spatial and single-cell transcriptomics to characterize mouse long bone fracture healing process.整合空间转录组学和单细胞转录组学以表征小鼠长骨骨折愈合过程。
Commun Biol. 2025 Jun 7;8(1):887. doi: 10.1038/s42003-025-08316-0.
2
The optimal time to inject bone mesenchymal stem cells for fracture healing in a murine model.最佳时间注射骨髓间充质干细胞促进鼠骨折愈合。
Stem Cell Res Ther. 2018 Oct 25;9(1):272. doi: 10.1186/s13287-018-1034-7.
3
Transcriptional analysis of fracture healing and the induction of embryonic stem cell-related genes.骨折愈合的转录分析及胚胎干细胞相关基因的诱导
PLoS One. 2009;4(5):e5393. doi: 10.1371/journal.pone.0005393. Epub 2009 May 5.
4
MiR-140-5p promotes osteogenic differentiation of mouse embryonic bone marrow mesenchymal stem cells and post-fracture healing of mice.miR-140-5p 促进小鼠胚胎骨髓间充质干细胞的成骨分化和小鼠骨折后的愈合。
Cell Biochem Funct. 2020 Dec;38(8):1152-1160. doi: 10.1002/cbf.3585. Epub 2020 Oct 12.
5
Inhibition of the Prostaglandin EP-1 Receptor in Periosteum Progenitor Cells Enhances Osteoblast Differentiation and Fracture Repair.抑制骨膜祖细胞中的前列腺素 EP-1 受体可增强成骨细胞分化和骨折修复。
Ann Biomed Eng. 2020 Mar;48(3):927-939. doi: 10.1007/s10439-019-02264-7. Epub 2019 Apr 12.
6
Single-cell RNA transcriptomics reveals Du-Zhong-Wan promotes osteoporotic fracture healing via YAP/β-catenin/VEGF axis in BMSCs.单细胞 RNA 转录组学揭示了独活寄生丸通过 BMSCs 中的 YAP/β-catenin/VEGF 轴促进骨质疏松性骨折愈合。
Phytomedicine. 2024 Dec;135:155572. doi: 10.1016/j.phymed.2024.155572. Epub 2024 Apr 3.
7
The transcriptome of fracture healing defines mechanisms of coordination of skeletal and vascular development during endochondral bone formation.骨折愈合的转录组定义了在软骨内骨形成过程中骨骼和血管发育协调的机制。
J Bone Miner Res. 2011 Nov;26(11):2597-609. doi: 10.1002/jbmr.486.
8
Activation of the Hh pathway in periosteum-derived mesenchymal stem cells induces bone formation in vivo: implication for postnatal bone repair.Hh 通路在骨膜来源间充质干细胞中的激活诱导体内骨形成:对出生后骨修复的启示。
Am J Pathol. 2010 Dec;177(6):3100-11. doi: 10.2353/ajpath.2010.100060. Epub 2010 Oct 22.
9
Aging periosteal progenitor cells have reduced regenerative responsiveness to bone injury and to the anabolic actions of PTH 1-34 treatment.衰老的骨膜祖细胞对骨损伤及甲状旁腺激素1-34(PTH 1-34)治疗的合成代谢作用的再生反应性降低。
Bone. 2014 May;62:79-89. doi: 10.1016/j.bone.2014.02.002. Epub 2014 Feb 12.
10
Role of microRNA-335 carried by bone marrow mesenchymal stem cells-derived extracellular vesicles in bone fracture recovery.骨髓间充质干细胞来源的细胞外囊泡携带的 microRNA-335 在骨折愈合中的作用。
Cell Death Dis. 2021 Feb 4;12(2):156. doi: 10.1038/s41419-021-03430-3.

本文引用的文献

1
Spatiotemporal transcriptome analysis reveals critical roles for mechano-sensing genes at the border zone in remodeling after myocardial infarction.时空转录组分析揭示了机械传感基因在心肌梗死后重塑边缘区的关键作用。
Nat Cardiovasc Res. 2022 Nov;1(11):1072-1083. doi: 10.1038/s44161-022-00140-7. Epub 2022 Nov 17.
2
Using clusterProfiler to characterize multiomics data.使用 clusterProfiler 对多组学数据进行特征分析。
Nat Protoc. 2024 Nov;19(11):3292-3320. doi: 10.1038/s41596-024-01020-z. Epub 2024 Jul 17.
3
Spatial transcriptomics reveals discrete tumour microenvironments and autocrine loops within ovarian cancer subclones.
空间转录组学揭示了卵巢癌亚克隆内离散的肿瘤微环境和自分泌环。
Nat Commun. 2024 Apr 3;15(1):2860. doi: 10.1038/s41467-024-47271-y.
4
Fibrous periosteum repairs bone fracture and maintains the healed bone throughout mouse adulthood.纤维性骨膜修复骨折,并在小鼠成年期维持愈合后的骨骼。
Dev Cell. 2024 May 6;59(9):1192-1209.e6. doi: 10.1016/j.devcel.2024.03.019. Epub 2024 Mar 29.
5
Assessing GPT-4 for cell type annotation in single-cell RNA-seq analysis.在单细胞RNA测序分析中评估GPT-4用于细胞类型注释
Nat Methods. 2024 Aug;21(8):1462-1465. doi: 10.1038/s41592-024-02235-4. Epub 2024 Mar 25.
6
Integrating spatial and single-cell transcriptomics to characterize the molecular and cellular architecture of the ischemic mouse brain.整合空间转录组和单细胞转录组学,以描绘缺血性小鼠大脑的分子和细胞结构。
Sci Transl Med. 2024 Feb 7;16(733):eadg1323. doi: 10.1126/scitranslmed.adg1323.
7
Characterization of the Nucleus Pulposus Progenitor Cells via Spatial Transcriptomics.通过空间转录组学对髓核祖细胞进行表征。
Adv Sci (Weinh). 2024 May;11(18):e2303752. doi: 10.1002/advs.202303752. Epub 2024 Feb 4.
8
Activin A marks a novel progenitor cell population during fracture healing and reveals a therapeutic strategy.激活素 A 标记骨折愈合过程中的新型祖细胞群体,并揭示了一种治疗策略。
Elife. 2023 Dec 11;12:e89822. doi: 10.7554/eLife.89822.
9
Spatial transcriptomic interrogation of the murine bone marrow signaling landscape.空间转录组学检测小鼠骨髓信号景观。
Bone Res. 2023 Nov 6;11(1):59. doi: 10.1038/s41413-023-00298-1.
10
Spatial transcriptomics reveals distinct and conserved tumor core and edge architectures that predict survival and targeted therapy response.空间转录组学揭示了不同且保守的肿瘤核心和边缘结构,这些结构可预测患者的生存和靶向治疗反应。
Nat Commun. 2023 Aug 18;14(1):5029. doi: 10.1038/s41467-023-40271-4.