Suppr超能文献

CEBPB通过SOS1调节ERK1/2活性并促进卵巢癌进展。

CEBPB regulates ERK1/2 activity through SOS1 and contributes to ovarian cancer progression.

作者信息

Tan Jiahong, Wang Daoqi, Tu Aiqing, Xu Qin, Zhuan Li, Wu Xiaodie, Zhao Lin, Dong Wei, Zhang Jie, Feng Yun

机构信息

Department of Obstetrics and Gynecology, The First People's Hospital of Yunnan Province, The Affiliated Hospital of Kunming University of Science and Technology, No.157 Jinbi Road, Kunming, 650032, People's Republic of China.

Department of Urology, The Second Affiliated Hospital of Kunming Medical University, No.374 Dianmian Avenue, Kunming, 650101, People's Republic of China.

出版信息

Med Oncol. 2025 Jun 7;42(7):242. doi: 10.1007/s12032-025-02794-2.

Abstract

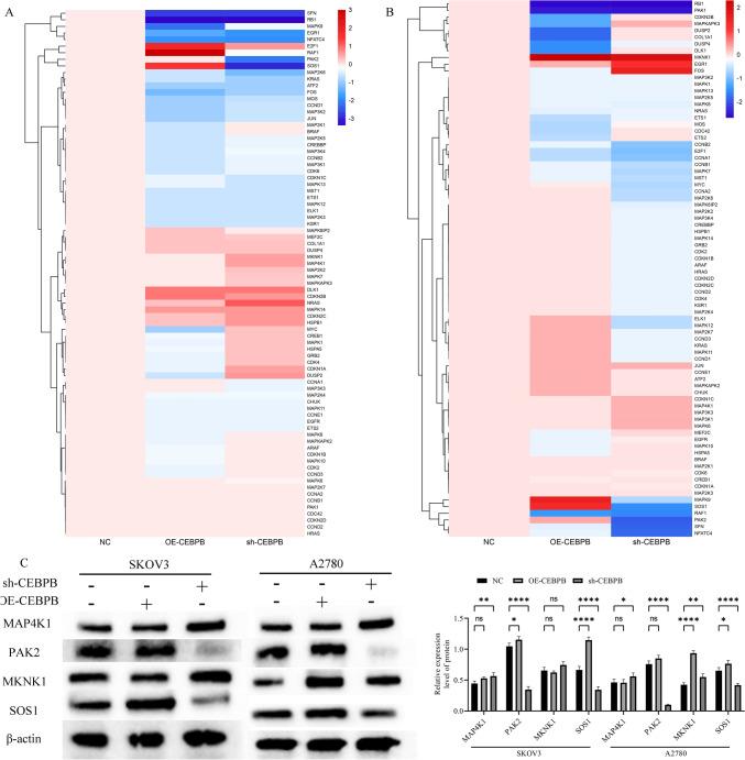
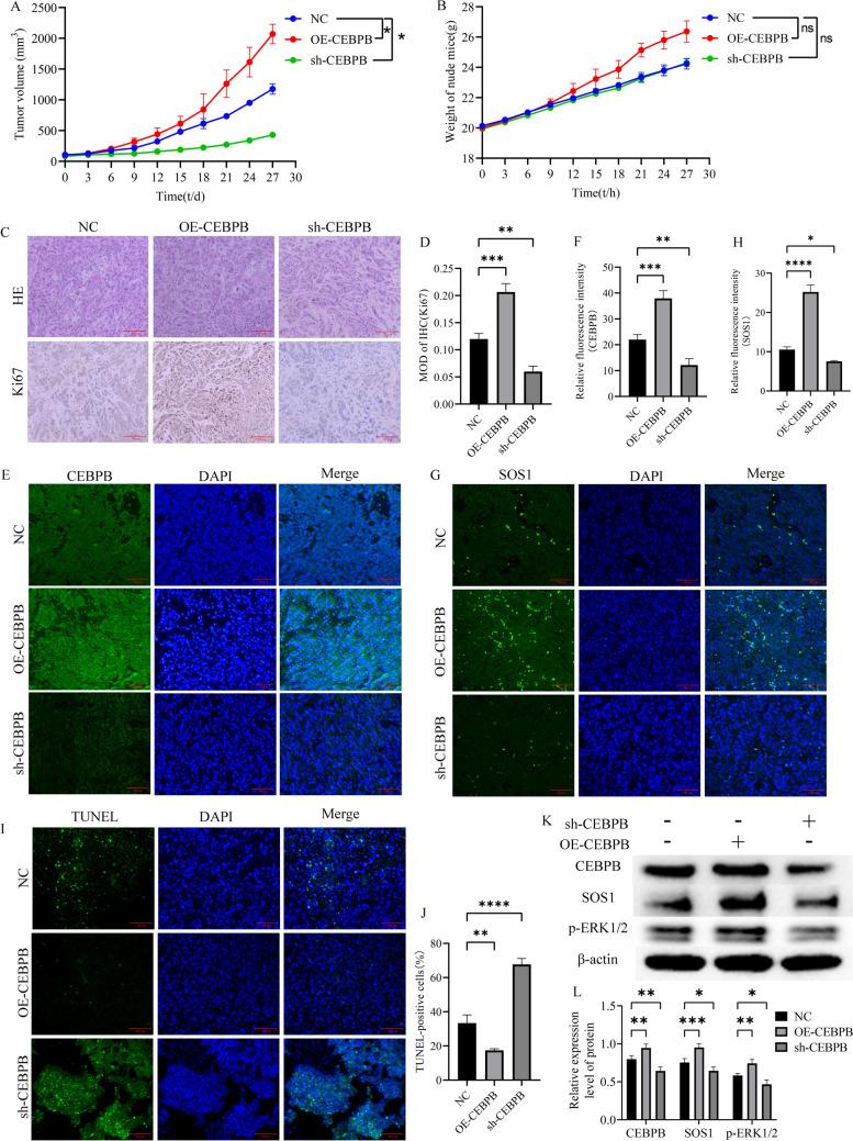
Ovarian cancer (OC) is among the most prevalent malignant tumors affecting the female reproductive system. Notably, CEBPB has emerged as a highly promising biomarker, attracting substantial attention for its role in mediating chemotherapy resistance to PARP inhibitors (PARPi). However, the precise mechanism of action of CEBPB in OC remains poorly understood. CCK-8 assays, colony formation assays, transwell assays, and wound healing assays were employed to assess malignant behaviors of OC cells. Flow cytometry was utilized to analyze cell apoptosis and cell cycle progression. qRT-PCR and Western blot analyses were performed to quantify the levels of SOS1 and phosphorylated ERK1/2 (p-ERK1/2). Overexpression of CEBPB enhanced the proliferation, colony formation ability, invasion, migration, and cell cycle progression of SKOV3 and A2780 OC cells, while simultaneously inhibiting their apoptosis. Conversely, knockdown of CEBPB produced opposite effects (p < 0.01). Results from the MAPK Signaling Pathway PCR Array and Western blot analyses indicated that CEBPB increases the expression of SOS1 (p < 0.01). Additionally, dual-luciferase reporter assays demonstrated that CEBPB binds to the promoter sequence of the target gene SOS1. CEBPB knockdown significantly inhibited the malignant behavior of OC cells and reduced the levels of p-ERK1/2, whereas overexpression of SOS1 partially reversed this effect (p < 0.01). In xenograft models, CEBPB activates ERK1/2 via SOS1 upregulation, which subsequently promotes tumor growth and suppresses apoptosis (p < 0.01). CEBPB regulates ERK1/2 activity through SOS1 and contributes to OC progression.

摘要

卵巢癌(OC)是影响女性生殖系统的最常见恶性肿瘤之一。值得注意的是,CEBPB已成为一种极具潜力的生物标志物,因其在介导对聚(ADP-核糖)聚合酶抑制剂(PARPi)的化疗耐药中的作用而备受关注。然而,CEBPB在OC中的精确作用机制仍知之甚少。采用CCK-8检测、集落形成检测、Transwell检测和伤口愈合检测来评估OC细胞的恶性行为。利用流式细胞术分析细胞凋亡和细胞周期进程。进行qRT-PCR和蛋白质免疫印迹分析以量化SOS1和磷酸化ERK1/2(p-ERK1/2)的水平。CEBPB的过表达增强了SKOV3和A2780 OC细胞的增殖、集落形成能力、侵袭、迁移及细胞周期进程,同时抑制了它们的凋亡。相反,CEBPB的敲低产生了相反的效果(p<0.01)。MAPK信号通路PCR阵列和蛋白质免疫印迹分析结果表明,CEBPB增加了SOS1的表达(p<0.01)。此外,双荧光素酶报告基因检测表明,CEBPB与靶基因SOS1的启动子序列结合。CEBPB的敲低显著抑制了OC细胞的恶性行为并降低了p-ERK1/2的水平,而SOS1的过表达部分逆转了这种效应(p<0.01)。在异种移植模型中,CEBPB通过上调SOS1激活ERK1/2,随后促进肿瘤生长并抑制凋亡(p<0.01)。CEBPB通过SOS1调节ERK1/2活性并促进OC进展。

https://cdn.ncbi.nlm.nih.gov/pmc/blobs/ab06/12145290/7efad74e5ab8/12032_2025_2794_Fig1_HTML.jpg

文献检索

告别复杂PubMed语法,用中文像聊天一样搜索,搜遍4000万医学文献。AI智能推荐,让科研检索更轻松。

立即免费搜索

文件翻译

保留排版,准确专业,支持PDF/Word/PPT等文件格式,支持 12+语言互译。

免费翻译文档

深度研究

AI帮你快速写综述,25分钟生成高质量综述,智能提取关键信息,辅助科研写作。

立即免费体验