• 文献检索
  • 文档翻译
  • 深度研究
  • 学术资讯
  • Suppr Zotero 插件Zotero 插件
  • 邀请有礼
  • 套餐&价格
  • 历史记录
应用&插件
Suppr Zotero 插件Zotero 插件浏览器插件Mac 客户端Windows 客户端微信小程序
定价
高级版会员购买积分包购买API积分包
服务
文献检索文档翻译深度研究API 文档MCP 服务
关于我们
关于 Suppr公司介绍联系我们用户协议隐私条款
关注我们

Suppr 超能文献

核心技术专利:CN118964589B侵权必究
粤ICP备2023148730 号-1Suppr @ 2026

文献检索

告别复杂PubMed语法,用中文像聊天一样搜索,搜遍4000万医学文献。AI智能推荐,让科研检索更轻松。

立即免费搜索

文件翻译

保留排版,准确专业,支持PDF/Word/PPT等文件格式,支持 12+语言互译。

免费翻译文档

深度研究

AI帮你快速写综述,25分钟生成高质量综述,智能提取关键信息,辅助科研写作。

立即免费体验

角蛋白23作为代谢功能障碍相关脂肪性肝病(MAFLD)的潜在靶点:来自生物信息学分析、人类基因多态性和动物实验的证据

KRT23 as a Potential Target for Metabolic Dysfunction-Associated Fatty Liver Disease (MAFLD): Evidence From Bioinformatics Analysis, Human Gene Polymorphism and Animal Experiments.

作者信息

Hao Yangmin, Zhang Tao, Tuerxunmaimaiti Shaliyan, Tian Ye, Wang Xinyu, Li Zhiming, Zhao Liang, Bai Lei, Chen Qu, Li Cheng, Abulitipu Ayiguzhali, Wang Rui, Jiang Sheng, Du Guoli

机构信息

State Key Laboratory of Pathogenesis, Prevention, and Treatment of High Incidence Diseases in Central Asia, Urumqi, Xinjiang, People's Republic of China.

Department of Endocrinology, First Affiliated Hospital of Xinjiang Medical University, Urumqi, Xinjiang, People's Republic of China.

出版信息

Int J Gen Med. 2025 Jun 3;18:2807-2821. doi: 10.2147/IJGM.S520326. eCollection 2025.

DOI:10.2147/IJGM.S520326
PMID:40487984
原文链接:https://pmc.ncbi.nlm.nih.gov/articles/PMC12145148/
Abstract

BACKGROUND

Metabolic dysfunction-associated fatty liver disease (MAFLD) is highly prevalent in Xinjiang, with genetic factors influencing its pathogenesis. Keratin 23 (KRT23), a liver-enriched protein linked to metabolic regulation, remains understudied in MAFLD genetics.

OBJECTIVE

To investigate associations between KRT23 gene polymorphisms, expression, and MAFLD in Xinjiang.

METHODS

This study enrolled 1,795 MAFLD patients diagnosed via ultrasonography and metabolic criteria. KRT23 polymorphisms (rs72826004, rs2269859) were analyzed. GEO database screening identified MAFLD-related genes. KRT23 expression was assessed in human serum/liver tissues (ELISA, Western blot, qRT‒PCR, IHC) and murine models (high-fat diet-induced MAFLD and db/db mice).

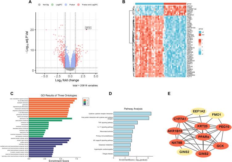
RESULTS

Enrichment analysis identified 10 key MAFLD-associated genes, including KRT23. The rs72826004 TT genotype increased MAFLD risk (OR: 2.156, P=0.007), while rs2269859 TT conferred protection (OR: 0.306, P=0.002). MAFLD patients exhibited elevated KRT23 protein/mRNA levels in serum and liver versus controls. Murine models confirmed higher KRT23 expression in MAFLD and db/db mice compared to wild-type.

CONCLUSION

KRT23 gene polymorphism was associated with the occurrence of MAFLD. The rs72826004 loci TT genotype may be a risk factor for MAFLD, whereas the rs2269859 loci TT genotype may be a protective factor against MAFLD. Higher KRT23 expression (protein and mRNA) is related to MAFLD. KRT23 is a potential target for the treatment of MAFLD.

摘要

背景

代谢功能障碍相关脂肪性肝病(MAFLD)在新疆地区高度流行,遗传因素影响其发病机制。角蛋白23(KRT23)是一种与代谢调节相关的肝脏富集蛋白,在MAFLD遗传学方面的研究仍较少。

目的

探讨新疆地区KRT23基因多态性、表达与MAFLD之间的关联。

方法

本研究纳入了1795例经超声检查和代谢标准确诊的MAFLD患者。分析KRT23基因多态性(rs72826004、rs2269859)。通过GEO数据库筛选确定MAFLD相关基因。采用酶联免疫吸附测定(ELISA)、蛋白质免疫印迹法、实时荧光定量聚合酶链反应(qRT-PCR)、免疫组化法评估人血清/肝组织中KRT23的表达,并在小鼠模型(高脂饮食诱导的MAFLD和db/db小鼠)中进行评估。

结果

富集分析确定了10个与MAFLD相关的关键基因,包括KRT23。rs72826004位点的TT基因型增加了MAFLD风险(比值比:2.156,P=0.007),而rs2269859位点的TT基因型具有保护作用(比值比:0.306,P=0.002)。与对照组相比,MAFLD患者血清和肝脏中的KRT23蛋白/信使核糖核酸(mRNA)水平升高。小鼠模型证实,与野生型相比,MAFLD小鼠和db/db小鼠中KRT23的表达更高。

结论

KRT23基因多态性与MAFLD的发生有关。rs72826004位点的TT基因型可能是MAFLD的危险因素,而rs2269859位点的TT基因型可能是预防MAFLD的保护因素。较高的KRT23表达(蛋白质和mRNA)与MAFLD相关。KRT23是治疗MAFLD的潜在靶点。

https://cdn.ncbi.nlm.nih.gov/pmc/blobs/6cc7/12145148/cb43f09084a6/IJGM-18-2807-g0005.jpg
https://cdn.ncbi.nlm.nih.gov/pmc/blobs/6cc7/12145148/499691d0e8f0/IJGM-18-2807-g0001.jpg
https://cdn.ncbi.nlm.nih.gov/pmc/blobs/6cc7/12145148/7675190570a1/IJGM-18-2807-g0002.jpg
https://cdn.ncbi.nlm.nih.gov/pmc/blobs/6cc7/12145148/4e6076206451/IJGM-18-2807-g0003.jpg
https://cdn.ncbi.nlm.nih.gov/pmc/blobs/6cc7/12145148/d44579002a1c/IJGM-18-2807-g0004.jpg
https://cdn.ncbi.nlm.nih.gov/pmc/blobs/6cc7/12145148/cb43f09084a6/IJGM-18-2807-g0005.jpg
https://cdn.ncbi.nlm.nih.gov/pmc/blobs/6cc7/12145148/499691d0e8f0/IJGM-18-2807-g0001.jpg
https://cdn.ncbi.nlm.nih.gov/pmc/blobs/6cc7/12145148/7675190570a1/IJGM-18-2807-g0002.jpg
https://cdn.ncbi.nlm.nih.gov/pmc/blobs/6cc7/12145148/4e6076206451/IJGM-18-2807-g0003.jpg
https://cdn.ncbi.nlm.nih.gov/pmc/blobs/6cc7/12145148/d44579002a1c/IJGM-18-2807-g0004.jpg
https://cdn.ncbi.nlm.nih.gov/pmc/blobs/6cc7/12145148/cb43f09084a6/IJGM-18-2807-g0005.jpg

相似文献

1
KRT23 as a Potential Target for Metabolic Dysfunction-Associated Fatty Liver Disease (MAFLD): Evidence From Bioinformatics Analysis, Human Gene Polymorphism and Animal Experiments.角蛋白23作为代谢功能障碍相关脂肪性肝病(MAFLD)的潜在靶点:来自生物信息学分析、人类基因多态性和动物实验的证据
Int J Gen Med. 2025 Jun 3;18:2807-2821. doi: 10.2147/IJGM.S520326. eCollection 2025.
2
Si-Ni-San reduces lipid droplet deposition associated with decreased YAP1 in metabolic dysfunction-associated fatty liver disease.思尼散通过减少 YAP1 降低与代谢功能障碍相关的脂肪性肝病中的脂滴沉积。
J Ethnopharmacol. 2023 Apr 6;305:116081. doi: 10.1016/j.jep.2022.116081. Epub 2023 Jan 3.
3
JiGuCao capsule formula alleviates metabolic fatty liver disease by regulating the gut-liver axis and lipid metabolism.鸡骨草胶囊配方通过调节肠-肝轴和脂质代谢来减轻代谢性脂肪肝病。
Phytomedicine. 2025 May;140:156559. doi: 10.1016/j.phymed.2025.156559. Epub 2025 Mar 4.
4
Identification of biomarkers for the diagnosis of type 2 diabetes mellitus with metabolic associated fatty liver disease by bioinformatics analysis and experimental validation.通过生物信息学分析和实验验证鉴定用于诊断2型糖尿病合并代谢相关脂肪性肝病的生物标志物
Front Endocrinol (Lausanne). 2025 Jan 28;16:1512503. doi: 10.3389/fendo.2025.1512503. eCollection 2025.
5
Mitofusin-2 gene polymorphisms and metabolic dysfunction associated fatty liver disease: a case-control study in a Chinese population.线粒体融合蛋白 2 基因多态性与代谢相关脂肪性肝病:中国人群的病例对照研究。
J Int Med Res. 2023 Jul;51(7):3000605231187953. doi: 10.1177/03000605231187953.
6
Analysis of Serum Bile Acid Profile Characteristics and Identification of New Biomarkers in Lean Metabolic Dysfunction-Associated Fatty Liver Disease Based on LC-MS/MS.基于液相色谱-串联质谱法分析瘦型代谢功能障碍相关脂肪性肝病患者血清胆汁酸谱特征并鉴定新生物标志物
Clin Med Insights Endocrinol Diabetes. 2024 Sep 22;17:11795514241282253. doi: 10.1177/11795514241282253. eCollection 2024.
7
Zhuyu pill attenuates metabolic-associated fatty liver disease by regulating macrophage polarization through TLR4 signaling pathway.逐瘀丸通过Toll样受体4(TLR4)信号通路调节巨噬细胞极化,从而减轻代谢相关脂肪性肝病。
Phytomedicine. 2025 Mar;138:156439. doi: 10.1016/j.phymed.2025.156439. Epub 2025 Jan 28.
8
The regulation effect of GLUT9/SLC2A9 on intrahepatic uric acid level and metabolic associated fatty liver disease.GLUT9/SLC2A9 对肝内尿酸水平及代谢相关脂肪性肝病的调控作用。
Hepatol Int. 2022 Oct;16(5):1064-1074. doi: 10.1007/s12072-022-10371-2. Epub 2022 Aug 25.
9
Serum isthmin-1 is a potential biomarker for metabolic dysfunction associated fatty liver disease in patients with metabolic syndrome and type 2 diabetes mellitus.血清伊斯特敏-1 是代谢综合征和 2 型糖尿病患者代谢功能障碍相关脂肪性肝病的潜在生物标志物。
BMJ Open Diabetes Res Care. 2024 Sep 25;12(5):e004514. doi: 10.1136/bmjdrc-2024-004514.
10
Associations between cuprotosis-related genes and the spectrum of metabolic dysfunction-associated fatty liver disease: An exploratory study.铜死亡相关基因与代谢相关脂肪性肝病谱的相关性:一项探索性研究。
Diabetes Obes Metab. 2024 Dec;26(12):5757-5775. doi: 10.1111/dom.15946. Epub 2024 Sep 16.

本文引用的文献

1
Diabetes as a risk factor for MASH progression.糖尿病是 MASH 进展的一个风险因素。
Diabetes Res Clin Pract. 2024 Nov;217:111846. doi: 10.1016/j.diabres.2024.111846. Epub 2024 Sep 6.
2
Natural history and progression of metabolic dysfunction-associated steatotic liver disease.代谢功能障碍相关脂肪性肝病的自然史和进展。
Lancet Gastroenterol Hepatol. 2024 Oct;9(10):944-956. doi: 10.1016/S2468-1253(24)00193-6.
3
EASL-EASD-EASO Clinical Practice Guidelines on the Management of Metabolic Dysfunction-Associated Steatotic Liver Disease (MASLD).
EASL-EASD-EASO 临床实践指南:代谢功能障碍相关脂肪性肝病(MASLD)的管理。
Obes Facts. 2024;17(4):374-444. doi: 10.1159/000539371. Epub 2024 Jun 7.
4
From NAFLD to MASLD: implications of the new nomenclature for preclinical and clinical research.从非酒精性脂肪性肝病到代谢相关性脂肪性肝病:新命名法对临床前和临床研究的影响。
Nat Metab. 2024 Apr;6(4):600-602. doi: 10.1038/s42255-024-00985-1.
5
Diagnosis and Treatment of Liver Disease: Current Trends and Future Directions.肝病的诊断与治疗:当前趋势与未来方向
Cureus. 2023 Dec 4;15(12):e49920. doi: 10.7759/cureus.49920. eCollection 2023 Dec.
6
Unmasking the enigma of lipid metabolism in metabolic dysfunction-associated steatotic liver disease: from mechanism to the clinic.揭开代谢功能障碍相关脂肪性肝病中脂质代谢之谜:从机制到临床
Front Med (Lausanne). 2023 Nov 27;10:1294267. doi: 10.3389/fmed.2023.1294267. eCollection 2023.
7
"In the light of evolution:" keratins as exceptional tumor biomarkers.从进化角度来看:角蛋白作为一种特殊的肿瘤标志物。
PeerJ. 2023 Mar 17;11:e15099. doi: 10.7717/peerj.15099. eCollection 2023.
8
MAFLD: How is it different from NAFLD?MAFLD:与非酒精性脂肪性肝病(NAFLD)有何不同?
Clin Mol Hepatol. 2023 Feb;29(Suppl):S17-S31. doi: 10.3350/cmh.2022.0367. Epub 2022 Nov 29.
9
Antifibrotic effect and long-term outcome of SGLT2 inhibitors in patients with NAFLD complicated by diabetes mellitus.SGLT2 抑制剂在合并糖尿病的非酒精性脂肪性肝病患者中的抗纤维化作用及长期结局。
Hepatol Commun. 2022 Nov;6(11):3073-3082. doi: 10.1002/hep4.2069. Epub 2022 Aug 30.
10
NAFLD: genetics and its clinical implications.非酒精性脂肪性肝病:遗传学及其临床意义。
Clin Res Hepatol Gastroenterol. 2022 Nov;46(9):102003. doi: 10.1016/j.clinre.2022.102003. Epub 2022 Aug 11.