• 文献检索
  • 文档翻译
  • 深度研究
  • 学术资讯
  • Suppr Zotero 插件Zotero 插件
  • 邀请有礼
  • 套餐&价格
  • 历史记录
应用&插件
Suppr Zotero 插件Zotero 插件浏览器插件Mac 客户端Windows 客户端微信小程序
定价
高级版会员购买积分包购买API积分包
服务
文献检索文档翻译深度研究API 文档MCP 服务
关于我们
关于 Suppr公司介绍联系我们用户协议隐私条款
关注我们

Suppr 超能文献

核心技术专利:CN118964589B侵权必究
粤ICP备2023148730 号-1Suppr @ 2026

文献检索

告别复杂PubMed语法,用中文像聊天一样搜索,搜遍4000万医学文献。AI智能推荐,让科研检索更轻松。

立即免费搜索

文件翻译

保留排版,准确专业,支持PDF/Word/PPT等文件格式,支持 12+语言互译。

免费翻译文档

深度研究

AI帮你快速写综述,25分钟生成高质量综述,智能提取关键信息,辅助科研写作。

立即免费体验

转录组分析揭示了灯盏花素对代谢相关脂肪性肝病的治疗作用。

Transcriptome Analysis Revealed the Therapeutic Effect of Scutellarin on MASLD.

作者信息

Wang Jinguo, Ma Yang, Cui Enning, Li Shude, Fan Xiaoming

机构信息

School of Public Health, Guilin Medical University, Guangxi Zhuang Autonomous Region, Guilin 541004, P.R. China.

Department of Human Anatomy, School of Basic Medicine, Guilin Medical University, Guangxi Zhuang Autonomous Region, Guilin 541004, China.

出版信息

ACS Omega. 2025 May 20;10(21):21095-21104. doi: 10.1021/acsomega.4c09465. eCollection 2025 Jun 3.

DOI:10.1021/acsomega.4c09465
PMID:40488032
原文链接:https://pmc.ncbi.nlm.nih.gov/articles/PMC12138648/
Abstract

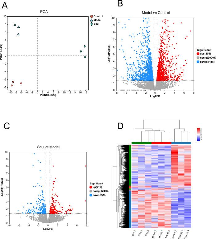
Metabolic dysfunction-associated steatotic liver disease (MASLD) is a metabolic disease. Scutellarin (Scu) is one of the active components extracted from Erigeron breviscapus , which has been shown to fight multiple diseases. However, there is not enough evidence to support the effectiveness of Scu in treating MASLD. We aimed to investigate whether Scu could be a potential drug for MASLD. The rat model of MASLD was established after a high-fat and high-sugar (HFHS) diet for 16 weeks. After the model had been successfully built, 100 mg/kg/d Scu was given for 8 weeks. The biochemical indexes of serum were determined by an automatic biochemical analyzer. The process involved staining liver tissues by oil red "O" and hematoxylin and eosin (HE) staining, followed by the extraction of total RNA from the liver. Then, high-throughput sequencing was used to screen the changes in the transcriptome. Verification of the associated key genes was achieved through bioinformatics, Western blot, RT-PCR, and immunohistochemical analyses. The results demonstrated that Scu could decrease the ratio of liver weight to body weight, as well as the levels of ALT, AST, ALP, TG, and TC in SD rats induced by HFHS diets, thereby improving liver function and lipid accumulation in rats. Furthermore, Scu was capable of reversing pathological changes in SD rats. The transcriptomic analysis corroborated these findings and further identified as a crucial gene mediating the beneficial effects of Scu on MASLD in rats. This was also supported by RT-PCR, Western blot, and immunohistochemical analyses. This study is the first to identify as a key gene for Scu treatment of MASLD through transcriptomes and confirms that Scu is a potentially effective drug for MASLD.

摘要

代谢功能障碍相关脂肪性肝病(MASLD)是一种代谢性疾病。灯盏花素(Scu)是从灯盏细辛中提取的活性成分之一,已被证明可对抗多种疾病。然而,尚无足够证据支持灯盏花素治疗MASLD的有效性。我们旨在研究灯盏花素是否可能成为治疗MASLD的潜在药物。通过高脂高糖(HFHS)饮食16周建立MASLD大鼠模型。模型成功建立后,给予100mg/kg/d灯盏花素,持续8周。用自动生化分析仪测定血清生化指标。该过程包括用油红“O”和苏木精-伊红(HE)染色对肝组织进行染色,然后从肝脏中提取总RNA。然后,使用高通量测序筛选转录组的变化。通过生物信息学、蛋白质免疫印迹法、逆转录-聚合酶链反应(RT-PCR)和免疫组织化学分析对相关关键基因进行验证。结果表明,灯盏花素可降低HFHS饮食诱导的SD大鼠肝脏重量与体重之比,以及血清谷丙转氨酶(ALT)、谷草转氨酶(AST)、碱性磷酸酶(ALP)、甘油三酯(TG)和总胆固醇(TC)水平,从而改善大鼠肝功能和脂质蓄积。此外,灯盏花素能够逆转SD大鼠的病理变化。转录组分析证实了这些发现,并进一步确定 为介导灯盏花素对大鼠MASLD有益作用的关键基因。这也得到了RT-PCR、蛋白质免疫印迹法和免疫组织化学分析的支持。本研究首次通过转录组鉴定 为灯盏花素治疗MASLD的关键基因,并证实灯盏花素是治疗MASLD的潜在有效药物。

https://cdn.ncbi.nlm.nih.gov/pmc/blobs/4763/12138648/94ac3dd465d7/ao4c09465_0005.jpg
https://cdn.ncbi.nlm.nih.gov/pmc/blobs/4763/12138648/bfc7bb427765/ao4c09465_0001.jpg
https://cdn.ncbi.nlm.nih.gov/pmc/blobs/4763/12138648/4978218e9c11/ao4c09465_0002.jpg
https://cdn.ncbi.nlm.nih.gov/pmc/blobs/4763/12138648/ac08df40cb41/ao4c09465_0003.jpg
https://cdn.ncbi.nlm.nih.gov/pmc/blobs/4763/12138648/5d5f307e41a3/ao4c09465_0004.jpg
https://cdn.ncbi.nlm.nih.gov/pmc/blobs/4763/12138648/94ac3dd465d7/ao4c09465_0005.jpg
https://cdn.ncbi.nlm.nih.gov/pmc/blobs/4763/12138648/bfc7bb427765/ao4c09465_0001.jpg
https://cdn.ncbi.nlm.nih.gov/pmc/blobs/4763/12138648/4978218e9c11/ao4c09465_0002.jpg
https://cdn.ncbi.nlm.nih.gov/pmc/blobs/4763/12138648/ac08df40cb41/ao4c09465_0003.jpg
https://cdn.ncbi.nlm.nih.gov/pmc/blobs/4763/12138648/5d5f307e41a3/ao4c09465_0004.jpg
https://cdn.ncbi.nlm.nih.gov/pmc/blobs/4763/12138648/94ac3dd465d7/ao4c09465_0005.jpg

相似文献

1
Transcriptome Analysis Revealed the Therapeutic Effect of Scutellarin on MASLD.转录组分析揭示了灯盏花素对代谢相关脂肪性肝病的治疗作用。
ACS Omega. 2025 May 20;10(21):21095-21104. doi: 10.1021/acsomega.4c09465. eCollection 2025 Jun 3.
2
Scutellarin Reduce the Homocysteine Level and Alleviate Liver Injury in Type 2 Diabetes Model.灯盏花素降低2型糖尿病模型中的同型半胱氨酸水平并减轻肝损伤。
Front Pharmacol. 2020 Dec 11;11:538407. doi: 10.3389/fphar.2020.538407. eCollection 2020.
3
Scutellarin prevents obesity-induced renal fibrosis via reduced activation of AP-1.灯盏花素通过减少AP-1的激活来预防肥胖诱导的肾纤维化。
J Transl Med. 2025 Jun 2;23(1):611. doi: 10.1186/s12967-025-06616-x.
4
Scutellarin Alleviates CCl-Induced Liver Fibrosis by Regulating Intestinal Flora and PI3K/AKT Signaling Axis.灯盏花素通过调节肠道菌群和PI3K/AKT信号轴减轻四氯化碳诱导的肝纤维化
Int J Mol Sci. 2025 Mar 25;26(7):2997. doi: 10.3390/ijms26072997.
5
Licochalcone A ameliorates lipid accumulation in metabolic dysfunction-associated steatotic liver disease via upregulating PPARα/CPT1α.甘草查尔酮A通过上调PPARα/CPT1α改善代谢功能障碍相关脂肪性肝病中的脂质积累。
Histol Histopathol. 2025 Mar 18:18907. doi: 10.14670/HH-18-907.
6
Integrated profiling of adiponectin and cytokine signaling pathways in high-fat diet-induced MASLD reveals early markers of disease progression.高脂饮食诱导的代谢相关脂肪性肝病中脂联素和细胞因子信号通路的综合分析揭示了疾病进展的早期标志物。
Sci Rep. 2025 Jun 4;15(1):19700. doi: 10.1038/s41598-025-02001-2.
7
Protective effects of scutellarin against cerebral ischemia in rats: evidence for inhibition of the apoptosis-inducing factor pathway.灯盏花素对大鼠脑缺血的保护作用:抑制凋亡诱导因子通路的证据
Planta Med. 2009 Feb;75(2):121-6. doi: 10.1055/s-0028-1088368. Epub 2008 Nov 24.
8
EEF1A2 identified as a hub gene associated with the severity of metabolic dysfunction-associated steatotic liver disease.EEF1A2被鉴定为与代谢功能障碍相关脂肪性肝病严重程度相关的枢纽基因。
Mamm Genome. 2025 Mar;36(1):93-105. doi: 10.1007/s00335-024-10078-9. Epub 2024 Oct 16.
9
Scutellarin protects against myocardial ischemia-reperfusion injury by suppressing NLRP3 inflammasome activation.野黄芩苷通过抑制 NLRP3 炎性小体的激活来保护心肌缺血再灌注损伤。
Phytomedicine. 2020 Mar;68:153169. doi: 10.1016/j.phymed.2020.153169. Epub 2020 Jan 16.
10
Scutellarin Prevents Nonalcoholic Fatty Liver Disease (NAFLD) and Hyperlipidemia via PI3K/AKT-Dependent Activation of Nuclear Factor (Erythroid-Derived 2)-Like 2 (Nrf2) in Rats.汉黄芩素通过激活核因子(红细胞衍生 2 样 2)(Nrf2)预防大鼠非酒精性脂肪性肝病(NAFLD)和高脂血症。
Med Sci Monit. 2017 Nov 24;23:5599-5612. doi: 10.12659/msm.907530.

本文引用的文献

1
Interaction of high lipogenic states with titanium on osteogenesis.高脂状态与钛相互作用对成骨的影响。
Bone. 2024 Nov;188:117242. doi: 10.1016/j.bone.2024.117242. Epub 2024 Aug 28.
2
A review of MASLD-related hepatocellular carcinoma: progress in pathogenesis, early detection, and therapeutic interventions.非酒精性脂肪性肝病相关肝细胞癌综述:发病机制、早期检测及治疗干预的进展
Front Med (Lausanne). 2024 Jun 4;11:1410668. doi: 10.3389/fmed.2024.1410668. eCollection 2024.
3
Role and therapeutic perspectives of extracellular vesicles derived from liver and adipose tissue in metabolic dysfunction-associated steatotic liver disease.
肝脏和脂肪组织来源的细胞外囊泡在代谢功能障碍相关脂肪性肝病中的作用和治疗观点。
Artif Cells Nanomed Biotechnol. 2024 Dec;52(1):355-369. doi: 10.1080/21691401.2024.2360008. Epub 2024 Jun 4.
4
Role of lifestyle and glucagon-like peptide-1 receptor agonists for weight loss in obesity, type 2 diabetes and steatotic liver diseases.生活方式和胰高血糖素样肽-1受体激动剂在肥胖、2型糖尿病和脂肪性肝病体重减轻中的作用。
Aliment Pharmacol Ther. 2024 Jun;59 Suppl 1:S52-S75. doi: 10.1111/apt.17848.
5
Comparative analysis of short-chain fatty acid levels in non-alcoholic steatohepatitis rat model: Impact of high-fat high-fructose (HFHF), high fat, and Western diets.非酒精性脂肪性肝炎大鼠模型中短链脂肪酸水平的比较分析:高脂肪高果糖(HFHF)、高脂肪和西方饮食的影响。
Narra J. 2024 Apr;4(1):e670. doi: 10.52225/narra.v4i1.670. Epub 2024 Mar 25.
6
Obesity and MASLD: Is weight loss the (only) key to treat metabolic liver disease?肥胖与 MASLD:减轻体重是否是治疗代谢性肝病的关键?
Metabolism. 2024 Aug;157:155937. doi: 10.1016/j.metabol.2024.155937. Epub 2024 May 21.
7
MASLD/MASH and type 2 diabetes: Two sides of the same coin? From single PPAR to pan-PPAR agonists.MASLD/MASH 与 2 型糖尿病:同一问题的两个方面?从单一的过氧化物酶体增殖物激活受体到泛过氧化物酶体增殖物激活受体激动剂。
Diabetes Res Clin Pract. 2024 Jun;212:111688. doi: 10.1016/j.diabres.2024.111688. Epub 2024 May 1.
8
Updated mechanisms of MASLD pathogenesis.MASLD 发病机制的更新机制。
Lipids Health Dis. 2024 Apr 22;23(1):117. doi: 10.1186/s12944-024-02108-x.
9
Diet, exercise, and supplements: what is their role in the management of the metabolic dysfunction-associated steatotic liver disease in children?饮食、运动和补充剂:在儿童代谢功能障碍相关脂肪性肝病的管理中,它们各自扮演什么角色?
Endocrine. 2024 Sep;85(3):988-1006. doi: 10.1007/s12020-024-03783-7. Epub 2024 Mar 22.
10
Comparative Efficacy of Drug Interventions on NAFLD Over 24 Weeks: A Traditional and Network Meta-Analysis of Randomized Controlled Trials.24 周内药物干预非酒精性脂肪性肝病的疗效比较:一项随机对照试验的传统和网络荟萃分析。
Drugs. 2024 Apr;84(4):425-439. doi: 10.1007/s40265-024-02015-6. Epub 2024 Mar 13.