• 文献检索
  • 文档翻译
  • 深度研究
  • 学术资讯
  • Suppr Zotero 插件Zotero 插件
  • 邀请有礼
  • 套餐&价格
  • 历史记录
应用&插件
Suppr Zotero 插件Zotero 插件浏览器插件Mac 客户端Windows 客户端微信小程序
定价
高级版会员购买积分包购买API积分包
服务
文献检索文档翻译深度研究API 文档MCP 服务
关于我们
关于 Suppr公司介绍联系我们用户协议隐私条款
关注我们

Suppr 超能文献

核心技术专利:CN118964589B侵权必究
粤ICP备2023148730 号-1Suppr @ 2026

文献检索

告别复杂PubMed语法,用中文像聊天一样搜索,搜遍4000万医学文献。AI智能推荐,让科研检索更轻松。

立即免费搜索

文件翻译

保留排版,准确专业,支持PDF/Word/PPT等文件格式,支持 12+语言互译。

免费翻译文档

深度研究

AI帮你快速写综述,25分钟生成高质量综述,智能提取关键信息,辅助科研写作。

立即免费体验

RAGE在激光诱导脉络膜新生血管形成的视网膜下纤维化中至关重要:治疗意义

RAGE Is Essential for Subretinal Fibrosis in Laser-Induced Choroidal Neovascularization: Therapeutic Implications.

作者信息

Sreekumar Parameswaran G, Nam Mi-Hyun, Hong Elise, Kannan Ram, Nagaraj Ram H

机构信息

Doheny Eye Institute, Pasadena, California, United States.

Sue Anschutz-Rodgers Eye Center and Department of Ophthalmology, School of Medicine, University of Colorado, Aurora, Colorado, United States.

出版信息

Invest Ophthalmol Vis Sci. 2025 Jun 2;66(6):30. doi: 10.1167/iovs.66.6.30.

DOI:10.1167/iovs.66.6.30
PMID:40488713
原文链接:https://pmc.ncbi.nlm.nih.gov/articles/PMC12161369/
Abstract

PURPOSE

Subretinal fibrosis, a complication of neovascular age-related macular degeneration (nAMD), involves the epithelial-mesenchymal transition (EMT) of retinal pigment epithelium (RPE) cells as a contributing mechanism. The receptor for advanced glycation end products (RAGE) is a multiligand receptor implicated in fibrotic diseases, but its role in subretinal fibrosis has not been studied. This study investigated the role of RAGE in subretinal fibrosis.

METHODS

Subretinal fibrosis was induced in male RAGE-/- and wild-type (WT) mice via laser photocoagulation, and fibrosis lesion volume was assessed on day 35 using optical coherence tomography and immunostaining. In vitro, EMT was induced in primary human RPE cells with transforming growth factor-beta 2 (TGF-β2). The role of RAGE in EMT was studied in cells pretreated with RAGE antagonists (FPS-ZM1 or azeliragon), followed by cotreatment with TGF-β2 for 48 hours. Signaling studies were conducted by pretreatment with FPS-ZM1 for 2 hours, cotreatment with TGF-β2 for 60 minutes, and subsequent immunoblot analysis.

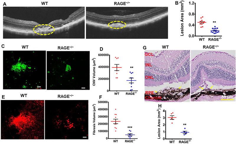
RESULTS

In RAGE-/- mice, subretinal fibrosis after laser-induced choroidal neovascularization was significantly reduced, with a smaller fibrosis volume, less inflammation, decreased activation of pSmad2, and reduced deposition of fibrotic markers (αSMA, collagen I) compared to WT mice. In vitro treatment with TGF-β2 in human RPE cells increased mitochondrial reactive oxygen species and upregulated EMT markers (αSMA, collagen I, and fibronectin), which were inhibited by cotreatment with FPS-ZM1 or azeliragon. FPS-ZM1 blocked TGF-β2-induced Smad2-dependent signaling and EMT without affecting the extracellular signal-regulated kinase (ERK) pathway.

CONCLUSIONS

Our findings indicate that RAGE plays a role in RPE cell EMT in subretinal fibrosis and that RAGE antagonists attenuate this process, making RAGE a promising therapeutic target for subretinal fibrosis in nAMD.

摘要

目的

视网膜下纤维化是新生血管性年龄相关性黄斑变性(nAMD)的一种并发症,其涉及视网膜色素上皮(RPE)细胞的上皮-间质转化(EMT),是一种促成机制。晚期糖基化终产物受体(RAGE)是一种多配体受体,与纤维化疾病有关,但其在视网膜下纤维化中的作用尚未得到研究。本研究调查了RAGE在视网膜下纤维化中的作用。

方法

通过激光光凝在雄性RAGE基因敲除(RAGE-/-)小鼠和野生型(WT)小鼠中诱导视网膜下纤维化,并在第35天使用光学相干断层扫描和免疫染色评估纤维化病变体积。在体外,用转化生长因子-β2(TGF-β2)诱导原代人RPE细胞发生EMT。在用RAGE拮抗剂(FPS-ZM1或阿兹利酮)预处理的细胞中研究RAGE在EMT中的作用,随后与TGF-β2共同处理48小时。通过用FPS-ZM1预处理2小时、与TGF-β2共同处理60分钟以及随后的免疫印迹分析进行信号传导研究。

结果

在RAGE-/-小鼠中,激光诱导脉络膜新生血管形成后的视网膜下纤维化明显减轻,与WT小鼠相比,纤维化体积更小、炎症更少、pSmad2激活减少以及纤维化标志物(αSMA、胶原蛋白I)沉积减少。在人RPE细胞中用TGF-β2进行体外处理会增加线粒体活性氧并上调EMT标志物(αSMA、胶原蛋白I和纤连蛋白),而与FPS-ZM1或阿兹利酮共同处理可抑制这些标志物。FPS-ZM1阻断了TGF-β2诱导的Smad2依赖性信号传导和EMT,而不影响细胞外信号调节激酶(ERK)途径。

结论

我们的研究结果表明,RAGE在视网膜下纤维化的RPE细胞EMT中起作用,并且RAGE拮抗剂可减弱这一过程,使RAGE成为nAMD视网膜下纤维化的一个有前景的治疗靶点。

https://cdn.ncbi.nlm.nih.gov/pmc/blobs/9ab4/12161369/7e318ff114e6/iovs-66-6-30-f008.jpg
https://cdn.ncbi.nlm.nih.gov/pmc/blobs/9ab4/12161369/b6a3ce05928e/iovs-66-6-30-f001.jpg
https://cdn.ncbi.nlm.nih.gov/pmc/blobs/9ab4/12161369/d435f6e3af6a/iovs-66-6-30-f002.jpg
https://cdn.ncbi.nlm.nih.gov/pmc/blobs/9ab4/12161369/8cb3075e73b9/iovs-66-6-30-f003.jpg
https://cdn.ncbi.nlm.nih.gov/pmc/blobs/9ab4/12161369/731aecf30fd9/iovs-66-6-30-f004.jpg
https://cdn.ncbi.nlm.nih.gov/pmc/blobs/9ab4/12161369/bc8b778fb9e8/iovs-66-6-30-f005.jpg
https://cdn.ncbi.nlm.nih.gov/pmc/blobs/9ab4/12161369/2d08fbafcc7e/iovs-66-6-30-f006.jpg
https://cdn.ncbi.nlm.nih.gov/pmc/blobs/9ab4/12161369/9a657314fe4d/iovs-66-6-30-f007.jpg
https://cdn.ncbi.nlm.nih.gov/pmc/blobs/9ab4/12161369/7e318ff114e6/iovs-66-6-30-f008.jpg
https://cdn.ncbi.nlm.nih.gov/pmc/blobs/9ab4/12161369/b6a3ce05928e/iovs-66-6-30-f001.jpg
https://cdn.ncbi.nlm.nih.gov/pmc/blobs/9ab4/12161369/d435f6e3af6a/iovs-66-6-30-f002.jpg
https://cdn.ncbi.nlm.nih.gov/pmc/blobs/9ab4/12161369/8cb3075e73b9/iovs-66-6-30-f003.jpg
https://cdn.ncbi.nlm.nih.gov/pmc/blobs/9ab4/12161369/731aecf30fd9/iovs-66-6-30-f004.jpg
https://cdn.ncbi.nlm.nih.gov/pmc/blobs/9ab4/12161369/bc8b778fb9e8/iovs-66-6-30-f005.jpg
https://cdn.ncbi.nlm.nih.gov/pmc/blobs/9ab4/12161369/2d08fbafcc7e/iovs-66-6-30-f006.jpg
https://cdn.ncbi.nlm.nih.gov/pmc/blobs/9ab4/12161369/9a657314fe4d/iovs-66-6-30-f007.jpg
https://cdn.ncbi.nlm.nih.gov/pmc/blobs/9ab4/12161369/7e318ff114e6/iovs-66-6-30-f008.jpg

相似文献

1
RAGE Is Essential for Subretinal Fibrosis in Laser-Induced Choroidal Neovascularization: Therapeutic Implications.RAGE在激光诱导脉络膜新生血管形成的视网膜下纤维化中至关重要:治疗意义
Invest Ophthalmol Vis Sci. 2025 Jun 2;66(6):30. doi: 10.1167/iovs.66.6.30.
2
Complement activation contributes to subretinal fibrosis through the induction of epithelial-to-mesenchymal transition (EMT) in retinal pigment epithelial cells.补体激活通过诱导视网膜色素上皮细胞上皮-间充质转化(EMT)导致视网膜下纤维化。
J Neuroinflammation. 2022 Jul 14;19(1):182. doi: 10.1186/s12974-022-02546-3.
3
Galectin-1 promotes choroidal neovascularization and subretinal fibrosis mediated via epithelial-mesenchymal transition.半乳糖凝集素-1 通过上皮间质转化促进脉络膜新生血管和视网膜下纤维化。
FASEB J. 2019 Feb;33(2):2498-2513. doi: 10.1096/fj.201801227R. Epub 2018 Oct 2.
4
Wnt5a/β-catenin-mediated epithelial-mesenchymal transition: a key driver of subretinal fibrosis in neovascular age-related macular degeneration.Wnt5a/β-catenin 介导的上皮-间充质转化:新生血管性年龄相关性黄斑变性中视网膜下纤维化的关键驱动因素。
J Neuroinflammation. 2024 Mar 26;21(1):75. doi: 10.1186/s12974-024-03068-w.
5
αB-Crystallin Regulates Subretinal Fibrosis by Modulation of Epithelial-Mesenchymal Transition.αB-晶状体蛋白通过调节上皮-间质转化来调控视网膜下纤维化。
Am J Pathol. 2016 Apr;186(4):859-73. doi: 10.1016/j.ajpath.2015.11.014. Epub 2016 Feb 12.
6
Luteolin inhibits subretinal fibrosis and epithelial-mesenchymal transition in laser-induced mouse model via suppression of Smad2/3 and YAP signaling.木犀草素通过抑制 Smad2/3 和 YAP 信号通路抑制激光诱导的小鼠模型中的视网膜下纤维化和上皮间质转化。
Phytomedicine. 2023 Jul 25;116:154865. doi: 10.1016/j.phymed.2023.154865. Epub 2023 May 9.
7
Inhibition of epithelial-mesenchymal transition in retinal pigment epithelial cells by a retinoic acid receptor-α agonist.视黄酸受体-α激动剂抑制视网膜色素上皮细胞的上皮-间充质转化。
Sci Rep. 2021 Jun 4;11(1):11842. doi: 10.1038/s41598-021-90618-4.
8
ANGPTL4 promotes choroidal neovascularization and subretinal fibrosis through the endothelial‒mesenchymal transition.ANGPTL4 通过血管内皮-间充质转化促进脉络膜新生血管和视网膜下纤维化。
Int Ophthalmol. 2024 Nov 26;44(1):441. doi: 10.1007/s10792-024-03348-7.
9
Attenuation of EMT in RPE cells and subretinal fibrosis by an RAR-γ agonist.维甲酸受体γ激动剂对视网膜色素上皮细胞中上皮-间质转化及视网膜下纤维化的抑制作用
J Mol Med (Berl). 2015 Jul;93(7):749-58. doi: 10.1007/s00109-015-1289-8. Epub 2015 May 8.
10
Klotho attenuates epithelial‑mesenchymal transition of retinal pigment epithelial cells in subretinal fibrosis by suppressing the ERK1/2 and Wnt/β‑catenin signaling pathways.α-klotho通过抑制ERK1/2和Wnt/β-连环蛋白信号通路减轻视网膜下纤维化中视网膜色素上皮细胞的上皮-间质转化。
Int J Mol Med. 2025 Mar;55(3). doi: 10.3892/ijmm.2025.5486. Epub 2025 Jan 10.

本文引用的文献

1
An anti-RAGE chimeric antibody alleviates CCl-induced liver fibrosis via RAGE/NF-kB pathway in mice.一种抗RAGE嵌合抗体通过RAGE/NF-κB途径减轻小鼠CCl诱导的肝纤维化。
Biomed Pharmacother. 2024 Dec;181:117737. doi: 10.1016/j.biopha.2024.117737. Epub 2024 Dec 9.
2
PHB2 alleviates retinal pigment epithelium cell fibrosis by suppressing the AGE-RAGE pathway.PHB2通过抑制AGE-RAGE途径减轻视网膜色素上皮细胞纤维化。
Open Life Sci. 2024 Nov 4;19(1):20220985. doi: 10.1515/biol-2022-0985. eCollection 2024.
3
Fibrosis in age-related neovascular macular degeneration in the anti-VEGF era.
抗血管内皮生长因子时代与年龄相关的新生血管性黄斑变性相关的纤维化。
Eye (Lond). 2024 Dec;38(17):3243-3251. doi: 10.1038/s41433-024-03308-6. Epub 2024 Aug 28.
4
Molecular mechanisms of TGFβ-mediated EMT of retinal pigment epithelium in subretinal fibrosis of age-related macular degeneration.转化生长因子β介导的视网膜色素上皮细胞上皮-间质转化在年龄相关性黄斑变性视网膜下纤维化中的分子机制
Front Ophthalmol (Lausanne). 2023 Mar 1;2:1060087. doi: 10.3389/fopht.2022.1060087. eCollection 2022.
5
S100A8/A9 promotes endometrial fibrosis via regulating RAGE/JAK2/STAT3 signaling pathway.S100A8/A9 通过调节 RAGE/JAK2/STAT3 信号通路促进子宫内膜纤维化。
Commun Biol. 2024 Jan 22;7(1):116. doi: 10.1038/s42003-024-05814-5.
6
Macrophage RAGE activation is proinflammatory in NASH.巨噬细胞 RAGE 激活在 NASH 中具有促炎作用。
JCI Insight. 2024 Feb 8;9(3):e169138. doi: 10.1172/jci.insight.169138.
7
RAGE plays key role in diabetic retinopathy: a review.RAGE 在糖尿病视网膜病变中发挥关键作用:综述。
Biomed Eng Online. 2023 Dec 19;22(1):128. doi: 10.1186/s12938-023-01194-9.
8
Macrophage RAGE deficiency prevents myocardial fibrosis by repressing autophagy-mediated macrophage alternative activation.巨噬细胞 RAGE 缺乏通过抑制自噬介导的巨噬细胞替代激活来预防心肌纤维化。
FASEB J. 2023 Nov;37(11):e23259. doi: 10.1096/fj.202300173RR.
9
RAGE signaling regulates the progression of diabetic complications.晚期糖基化终末产物受体信号传导调节糖尿病并发症的进展。
Front Pharmacol. 2023 Mar 16;14:1128872. doi: 10.3389/fphar.2023.1128872. eCollection 2023.
10
RAGE activation in macrophages and development of experimental diabetic polyneuropathy.巨噬细胞中 RAGE 的激活与实验性糖尿病多发性神经病的发生。
JCI Insight. 2022 Dec 8;7(23):e160555. doi: 10.1172/jci.insight.160555.