• 文献检索
  • 文档翻译
  • 深度研究
  • 学术资讯
  • Suppr Zotero 插件Zotero 插件
  • 邀请有礼
  • 套餐&价格
  • 历史记录
应用&插件
Suppr Zotero 插件Zotero 插件浏览器插件Mac 客户端Windows 客户端微信小程序
定价
高级版会员购买积分包购买API积分包
服务
文献检索文档翻译深度研究API 文档MCP 服务
关于我们
关于 Suppr公司介绍联系我们用户协议隐私条款
关注我们

Suppr 超能文献

核心技术专利:CN118964589B侵权必究
粤ICP备2023148730 号-1Suppr @ 2026

文献检索

告别复杂PubMed语法,用中文像聊天一样搜索,搜遍4000万医学文献。AI智能推荐,让科研检索更轻松。

立即免费搜索

文件翻译

保留排版,准确专业,支持PDF/Word/PPT等文件格式,支持 12+语言互译。

免费翻译文档

深度研究

AI帮你快速写综述,25分钟生成高质量综述,智能提取关键信息,辅助科研写作。

立即免费体验

p53诱导的NKX3-2自噬降解改善卵巢癌预后。

P53-Induced Autophagy Degradation of NKX3-2 Improves Ovarian Cancer Prognosis.

作者信息

Ferraresi Alessandra, Ghezzi Ian, Salwa Amreen, Lualdi Chiara, Dhanasekaran Danny N, Isidoro Ciro

机构信息

Laboratory of Molecular Pathology, Department of Health Sciences, Università del Piemonte Orientale, Via Solaroli 17, 28100 Novara, Italy.

Stephenson Cancer Center, The University of Oklahoma Health Sciences Center, Oklahoma City, OK 73104, USA.

出版信息

Cells. 2025 May 22;14(11):765. doi: 10.3390/cells14110765.

DOI:10.3390/cells14110765
PMID:40497941
原文链接:https://pmc.ncbi.nlm.nih.gov/articles/PMC12153924/
Abstract

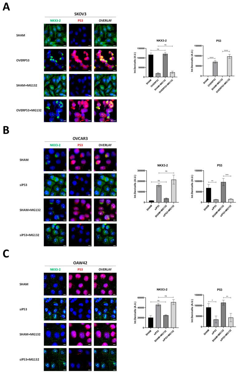
NKX3-2, a transcriptional repressor factor belonging to the NK family of homeobox-containing proteins, has been widely studied for its role in promoting chondrogenic differentiation and homeostasis. NKX3-2 is upregulated in chemoresistant ovarian tumors and metastatic gastric cancer cells; however, its prognostic role and mechanistic involvement in cancer cell biology remain to be elucidated. By interrogating the TCGA database, we found that cancer patients with high - expression had a shorter overall survival rate than patients with low expression. In ovarian cancer patients, NKX3-2 negatively correlates with P53. Given the prominent role of the latter oncosuppressor in controlling DNA repair and cell death, here we investigate the molecular mechanism involved in this negative correlation in several ovarian cancer cell lines expressing different levels of the two proteins. We found that the high expression of endogenous or ectopic P53 reduced NKX3-2 protein expression, while its knockdown increased it. In contrast, the genetic manipulation of NKX3-2 expression did not affect P53 expression. Mechanistically, P53-mediated downregulation of NKX3-2 does not entail transcriptional activity or proteasomal clearance but occurs via P53-NKX3-2 protein-protein interaction, which in turn results in P53-induced NKX3-2 degradation via the autophagy-lysosome pathway. Remarkably, patients bearing a tumor characterized by low and high expression (indicative of active autophagy) display a better prognosis. Taken together, our data indicate that NKX3-2 represents a negative prognostic factor under P53 control in ovarian cancer. From a translational point of view, identifying this novel mechanism may represent a new molecular signature capable of predicting the clinical outcome of patients, a crucial aspect of developing personalized therapeutic approaches.

摘要

NKX3-2是一种属于含同源框蛋白NK家族的转录抑制因子,因其在促进软骨形成分化和内环境稳定中的作用而受到广泛研究。NKX3-2在化疗耐药的卵巢肿瘤和转移性胃癌细胞中上调;然而,其在癌症生物学中的预后作用和机制仍有待阐明。通过查询TCGA数据库,我们发现高表达的癌症患者总生存率低于低表达患者。在卵巢癌患者中,NKX3-2与P53呈负相关。鉴于后者这种肿瘤抑制因子在控制DNA修复和细胞死亡方面的突出作用,我们在此研究了几种表达不同水平这两种蛋白的卵巢癌细胞系中这种负相关所涉及的分子机制。我们发现内源性或异位P53的高表达降低了NKX3-2蛋白表达,而其敲低则增加了该表达。相反,NKX3-2表达的基因操作不影响P53表达。从机制上讲,P53介导的NKX3-2下调并不需要转录活性或蛋白酶体清除,而是通过P53-NKX3-2蛋白-蛋白相互作用发生,这反过来又导致P53通过自噬-溶酶体途径诱导NKX3-2降解。值得注意的是,肿瘤中低表达和高表达(表明自噬活跃)的患者预后较好。综上所述,我们的数据表明NKX3-2是卵巢癌中P53控制下的一个负性预后因子。从转化医学的角度来看,识别这一新机制可能代表一种能够预测患者临床结局的新分子特征,这是开发个性化治疗方法的一个关键方面。

https://cdn.ncbi.nlm.nih.gov/pmc/blobs/a749/12153924/0501dd1ad51c/cells-14-00765-g007.jpg
https://cdn.ncbi.nlm.nih.gov/pmc/blobs/a749/12153924/f7581dbdbca2/cells-14-00765-g001.jpg
https://cdn.ncbi.nlm.nih.gov/pmc/blobs/a749/12153924/39487ce81c69/cells-14-00765-g002.jpg
https://cdn.ncbi.nlm.nih.gov/pmc/blobs/a749/12153924/59ee2864c100/cells-14-00765-g003.jpg
https://cdn.ncbi.nlm.nih.gov/pmc/blobs/a749/12153924/d8401be47c3c/cells-14-00765-g004.jpg
https://cdn.ncbi.nlm.nih.gov/pmc/blobs/a749/12153924/f3a780c7d5f3/cells-14-00765-g005.jpg
https://cdn.ncbi.nlm.nih.gov/pmc/blobs/a749/12153924/44545876aae1/cells-14-00765-g006.jpg
https://cdn.ncbi.nlm.nih.gov/pmc/blobs/a749/12153924/0501dd1ad51c/cells-14-00765-g007.jpg
https://cdn.ncbi.nlm.nih.gov/pmc/blobs/a749/12153924/f7581dbdbca2/cells-14-00765-g001.jpg
https://cdn.ncbi.nlm.nih.gov/pmc/blobs/a749/12153924/39487ce81c69/cells-14-00765-g002.jpg
https://cdn.ncbi.nlm.nih.gov/pmc/blobs/a749/12153924/59ee2864c100/cells-14-00765-g003.jpg
https://cdn.ncbi.nlm.nih.gov/pmc/blobs/a749/12153924/d8401be47c3c/cells-14-00765-g004.jpg
https://cdn.ncbi.nlm.nih.gov/pmc/blobs/a749/12153924/f3a780c7d5f3/cells-14-00765-g005.jpg
https://cdn.ncbi.nlm.nih.gov/pmc/blobs/a749/12153924/44545876aae1/cells-14-00765-g006.jpg
https://cdn.ncbi.nlm.nih.gov/pmc/blobs/a749/12153924/0501dd1ad51c/cells-14-00765-g007.jpg

相似文献

1
P53-Induced Autophagy Degradation of NKX3-2 Improves Ovarian Cancer Prognosis.p53诱导的NKX3-2自噬降解改善卵巢癌预后。
Cells. 2025 May 22;14(11):765. doi: 10.3390/cells14110765.
2
NKX3-2 Induces Ovarian Cancer Cell Migration by HDAC6-Mediated Repositioning of Lysosomes and Inhibition of Autophagy.NKX3-2 通过 HDAC6 介导的溶酶体重定位和自噬抑制诱导卵巢癌细胞迁移。
Cells. 2024 Nov 4;13(21):1816. doi: 10.3390/cells13211816.
3
p53 overexpression represses androgen-mediated induction of NKX3.1 in a prostate cancer cell line.p53过表达抑制前列腺癌细胞系中雄激素介导的NKX3.1诱导。
Exp Mol Med. 2006 Dec 31;38(6):625-33. doi: 10.1038/emm.2006.74.
4
Ubiquitination by TOPORS regulates the prostate tumor suppressor NKX3.1.TOPORS介导的泛素化作用调控前列腺肿瘤抑制因子NKX3.1。
J Biol Chem. 2008 Feb 22;283(8):4834-40. doi: 10.1074/jbc.M708630200. Epub 2007 Dec 12.
5
Interaction between p53 and Ras signaling controls cisplatin resistance via HDAC4- and HIF-1α-mediated regulation of apoptosis and autophagy.p53 与 Ras 信号通路的相互作用通过 HDAC4 和 HIF-1α 介导的凋亡和自噬调控来控制顺铂耐药性。
Theranostics. 2019 Jan 30;9(4):1096-1114. doi: 10.7150/thno.29673. eCollection 2019.
6
Misregulation of polo-like protein kinase 1, P53 and P21WAF1 in epithelial ovarian cancer suggests poor prognosis.上皮性卵巢癌中polo样蛋白激酶1、P53和P21WAF1的调控异常提示预后不良。
Oncol Rep. 2015 Mar;33(3):1235-42. doi: 10.3892/or.2015.3723. Epub 2015 Jan 15.
7
Nkx3.2/Bapx1 acts as a negative regulator of chondrocyte maturation.Nkx3.2/Bapx1作为软骨细胞成熟的负调节因子。
Development. 2006 Feb;133(4):651-62. doi: 10.1242/dev.02258. Epub 2006 Jan 18.
8
Proline-mediated proteasomal degradation of the prostate-specific tumor suppressor NKX3.1.脯氨酸介导的前列腺特异性肿瘤抑制因子 NKX3.1 的蛋白酶体降解。
J Biol Chem. 2012 Oct 19;287(43):36331-40. doi: 10.1074/jbc.M112.352823. Epub 2012 Aug 21.
9
NK3 homeobox 1 (NKX3.1) up-regulates forkhead box O1 expression in hepatocellular carcinoma and thereby suppresses tumor proliferation and invasion.NK3 同源盒 1(NKX3.1)上调肝细胞癌中叉头框 O1 的表达,从而抑制肿瘤增殖和侵袭。
J Biol Chem. 2017 Nov 24;292(47):19146-19159. doi: 10.1074/jbc.M117.793760. Epub 2017 Sep 27.
10
Loss of PTEN Accelerates NKX3.1 Degradation to Promote Prostate Cancer Progression.PTEN 缺失加速 NKX3.1 降解促进前列腺癌进展。
Cancer Res. 2019 Aug 15;79(16):4124-4134. doi: 10.1158/0008-5472.CAN-18-4110. Epub 2019 Jun 18.

本文引用的文献

1
Early Diagnosis of Ovarian Cancer: A Comprehensive Review of the Advances, Challenges, and Future Directions.卵巢癌的早期诊断:进展、挑战及未来方向综述
Diagnostics (Basel). 2025 Feb 7;15(4):406. doi: 10.3390/diagnostics15040406.
2
Development and validation of a biomarker-based prediction model for metastasis in patients with colorectal cancer: Application of machine learning algorithms.基于生物标志物的结直肠癌患者转移预测模型的开发与验证:机器学习算法的应用
Heliyon. 2024 Dec 24;11(1):e41443. doi: 10.1016/j.heliyon.2024.e41443. eCollection 2025 Jan 15.
3
NKX3-2 Induces Ovarian Cancer Cell Migration by HDAC6-Mediated Repositioning of Lysosomes and Inhibition of Autophagy.
NKX3-2 通过 HDAC6 介导的溶酶体重定位和自噬抑制诱导卵巢癌细胞迁移。
Cells. 2024 Nov 4;13(21):1816. doi: 10.3390/cells13211816.
4
Single-cell transcriptome analysis revealed heterogeneity in glycolysis and identified IGF2 as a therapeutic target for ovarian cancer subtypes.单细胞转录组分析揭示了糖酵解中的异质性,并确定IGF2为卵巢癌亚型的治疗靶点。
BMC Cancer. 2024 Jul 31;24(1):926. doi: 10.1186/s12885-024-12688-7.
5
Modulation of Epithelial-Mesenchymal Transition Is a Possible Underlying Mechanism for Inducing Chemoresistance in MIA PaCa-2 Cells against Gemcitabine and Paclitaxel.上皮-间质转化的调控是诱导MIA PaCa-2细胞对吉西他滨和紫杉醇产生化学抗性的一种可能潜在机制。
Biomedicines. 2024 May 3;12(5):1011. doi: 10.3390/biomedicines12051011.
6
Integration of Single-Cell RNA Sequencing and Bulk RNA Sequencing to Identify an Immunogenic Cell Death-Related 5-Gene Prognostic Signature in Hepatocellular Carcinoma.整合单细胞RNA测序和批量RNA测序以鉴定肝细胞癌中与免疫原性细胞死亡相关的5基因预后特征
J Hepatocell Carcinoma. 2024 May 16;11:879-900. doi: 10.2147/JHC.S449419. eCollection 2024.
7
Signature Construction and Disulfidptosis-Related Molecular Cluster Identification for Better Prediction of Prognosis in Glioma.构建特征和鉴定与二硫键错配相关的分子簇以更好地预测脑胶质瘤的预后
J Mol Neurosci. 2024 Apr 4;74(2):38. doi: 10.1007/s12031-024-02216-4.
8
Biomarkers in Ovarian Cancer: Towards Personalized Medicine.卵巢癌中的生物标志物:迈向个性化医疗。
Proteomes. 2024 Mar 18;12(1):8. doi: 10.3390/proteomes12010008.
9
Cell fate regulation governed by p53: Friends or reversible foes in cancer therapy.p53 调控的细胞命运:癌症治疗中的朋友还是可逆的敌人?
Cancer Commun (Lond). 2024 Mar;44(3):297-360. doi: 10.1002/cac2.12520. Epub 2024 Feb 4.
10
Ovarian cancer relies on the PDGFRβ-fibronectin axis for tumorsphere formation and metastatic spread.卵巢癌依赖 PDGFRβ-纤维连接蛋白轴形成肿瘤球并转移扩散。
Mol Oncol. 2024 Jan;18(1):136-155. doi: 10.1002/1878-0261.13556. Epub 2023 Dec 1.