Suppr超能文献

阿魏酸酰胺-C作为阿尔茨海默病的改善疗法:早期持续干预可预防小鼠模型中的疾病进展。

Avenanthramide-C as Alzheimer's Disease-Modifying Therapy: Early and Sustained Intervention Prevents Disease Progression in Mouse Models.

作者信息

Nathan Alen Benhur Pravin, Aziz Areeba, Choi Semyeong, Lee Seunghee, Jeon Seyoung, Kim Hyung-Seok, Cho Jonghyun, Jo Jihoon

机构信息

Department of Biomedical Sciences, Chonnam National University Medical School, Gwangju 61469, Republic of Korea.

Department of Medicinal Biotechnology, College of Health Sciences, Dong-A University, Busan 49236, Republic of Korea.

出版信息

Cells. 2025 Jun 2;14(11):826. doi: 10.3390/cells14110826.

Abstract

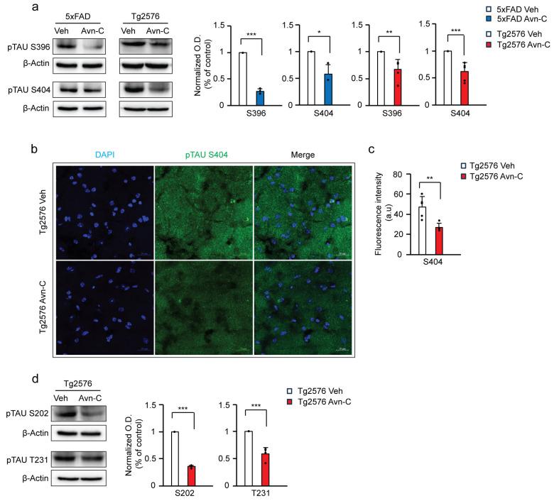
Most approved drugs for Alzheimer's disease (AD) are indicated for early to moderate stages and primarily target amyloid-beta or neurotransmitter systems. While these treatments may slow cognitive decline, they do not halt disease progression and are often limited by high cost and modest efficacy. Natural compounds are increasingly being explored as alternative interventions. Our previous study showed that oral administration of Avenanthramide-C (Avn-C), a natural polyphenol from oats, for 14 days from early AD stages improved cognition and reduced neuroinflammation in AD mice. To assess its long-term potential, in this study we extended Avn-C treatment to three months starting from early disease stages in 5xFAD and Tg2576 models. Sustained administration preserved recovered long-term potentiation (LTP) by maintaining AMPK activation and inhibiting caspase-3 and GSK3β, thereby reducing amyloid accumulation and tau hyperphosphorylation in the hippocampus. Avn-C also maintained anti-inflammatory effects by suppressing NF-κB-mediated proinflammatory cytokine release and preventing chronic microglial activation. This promoted microglial coverage of plaques in vivo and enhanced phagocytosis in vitro. Our findings suggest that early and sustained Avn-C treatment preserves cognitive function, modulates multiple pathological pathways, and may slow or prevent AD progression by targeting early neurodegenerative processes before irreversible damage occurs.

摘要

大多数已获批用于治疗阿尔茨海默病(AD)的药物适用于早期至中期阶段,主要针对β-淀粉样蛋白或神经递质系统。虽然这些治疗可能会减缓认知衰退,但它们并不能阻止疾病进展,而且往往受到高成本和疗效一般的限制。天然化合物正越来越多地被探索作为替代干预措施。我们之前的研究表明,从AD早期阶段开始口服燕麦中的天然多酚阿魏酰基对氨基苯甲酸-C(Avn-C)14天,可改善AD小鼠的认知并减轻神经炎症。为了评估其长期潜力,在本研究中,我们将Avn-C治疗从疾病早期阶段开始延长至5xFAD和Tg2576模型中的三个月。持续给药通过维持AMPK激活并抑制caspase-3和GSK3β来保留恢复的长期增强(LTP),从而减少海马体中的淀粉样蛋白积累和tau蛋白过度磷酸化。Avn-C还通过抑制NF-κB介导的促炎细胞因子释放和防止慢性小胶质细胞激活来维持抗炎作用。这促进了体内小胶质细胞对斑块的覆盖,并增强了体外吞噬作用。我们的研究结果表明,早期和持续的Avn-C治疗可保留认知功能,调节多种病理途径,并可能通过在不可逆损伤发生之前靶向早期神经退行性过程来减缓或预防AD进展。

https://cdn.ncbi.nlm.nih.gov/pmc/blobs/641b/12154218/d2fc0c2262a8/cells-14-00826-g001.jpg

文献检索

告别复杂PubMed语法,用中文像聊天一样搜索,搜遍4000万医学文献。AI智能推荐,让科研检索更轻松。

立即免费搜索

文件翻译

保留排版,准确专业,支持PDF/Word/PPT等文件格式,支持 12+语言互译。

免费翻译文档

深度研究

AI帮你快速写综述,25分钟生成高质量综述,智能提取关键信息,辅助科研写作。

立即免费体验