López-Delucio Karla Miranda, Sandoval-Gurubel Tania Dessire, Becerril Carina, Campero-Basaldua Carlos, González Alicia, Torres-Machorro Ana Lilia
Laboratorio de Biología Celular, Departamento de Investigación en Fibrosis Pulmonar, Instituto Nacional de Enfermedades Respiratorias "Ismael Cosío Villegas", Mexico City, Mexico.
Posgrado en Ciencias Biológicas, Universidad Nacional Autónoma de México, Mexico City, Mexico.
FASEB J. 2025 Jun 30;39(12):e70721. doi: 10.1096/fj.202403318RR.
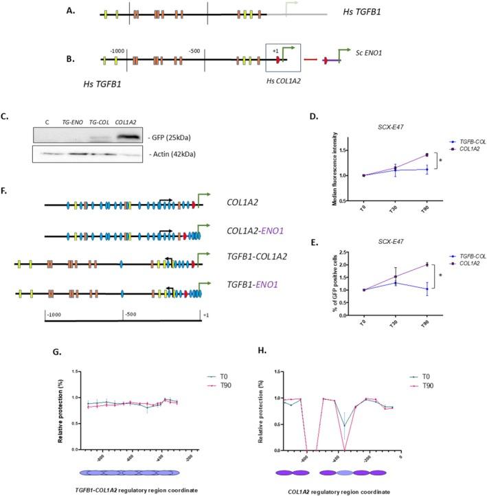
The basic helix-loop-helix (bHLH) transcription factors (TFs) are essential in development and disease. Their function is regulated at multiple levels, including the structuring of homo- or heterodimeric forms among members of the family. Because most bHLH TFs have numerous dimerization partners, the commonly used overexpression or deletion experimental approaches in humans often generate results influenced by the altered regulatory balance of the TF network. To study the direct transcriptional role of two human bHLH TFs, we expressed them in an isolated system (yeast) with no additional tissue-specific bHLH TFs. The transcriptional effect was measured utilizing a GFP reporter controlled by human regulatory sequences containing different amounts of the bHLH TF consensus binding sites, the E-boxes. The individual transcriptional contributions of heterodimeric SCX-E47 or homodimeric E47 were compared over two human regulatory regions implicated in fibrosis: COL1A2 and TGFB1. Briefly, the heterodimeric SCX-E47 was the best activating form. The COL1A2 regulatory region showed the most significant transcriptional changes despite having fewer E-boxes (five) than the TGFB1 region (13). Finally, the context of the nearby TF binding sites and the core promoter was also relevant for the final individual transcriptional effect of the bHLH TFs tested.
基本螺旋-环-螺旋(bHLH)转录因子在发育和疾病过程中至关重要。其功能在多个层面受到调控,包括家族成员间同二聚体或异二聚体形式的构建。由于大多数bHLH转录因子拥有众多二聚化伴侣,人类中常用的过表达或缺失实验方法往往会产生受转录因子网络调控平衡改变影响的结果。为了研究两种人类bHLH转录因子的直接转录作用,我们在一个没有额外组织特异性bHLH转录因子的孤立系统(酵母)中表达它们。利用由含有不同数量bHLH转录因子共有结合位点(E盒)的人类调控序列控制的绿色荧光蛋白报告基因来测量转录效应。在涉及纤维化的两个人类调控区域COL1A2和TGFB1上比较了异二聚体SCX-E47或同二聚体E47的个体转录贡献。简而言之,异二聚体SCX-E47是最佳激活形式。尽管COL1A2调控区域的E盒(5个)比TGFB1区域(13个)少,但它显示出最显著的转录变化。最后,附近转录因子结合位点和核心启动子的背景对于所测试的bHLH转录因子的最终个体转录效应也很重要。