Suppr超能文献

单细胞分析与生物信息学揭示肝细胞癌中的细胞焦亡机制。

Single cell analysis and bioinformatics reveal pyroptosis mechanisms in hepatocellular carcinoma.

作者信息

Luo Wei, Wang Hongfei, Liu Fei, Yang Taiwei, Wu Zhongjun, Guo Wubin

机构信息

Department of General Surgery, The Affiliated Traditional Chinese Medicine Hospital, Southwest Medical University, Luzhou, China.

Department of Pediatrics, The Affiliated Traditional Chinese Medicine Hospital, Southwest Medical University, Luzhou, China.

出版信息

Discov Oncol. 2025 Jun 14;16(1):1096. doi: 10.1007/s12672-025-02907-3.

Abstract

BACKGROUND

Hepatocellular carcinoma (HCC) is the third leading cause of cancer related death, and its molecular mechanisms have not been fully elucidated. This study aims to elucidate the molecular mechanisms linking pyroptosis and immune microenvironment changes in HCC, with a focus on macrophage polarization and inflammatory responses.

METHODS

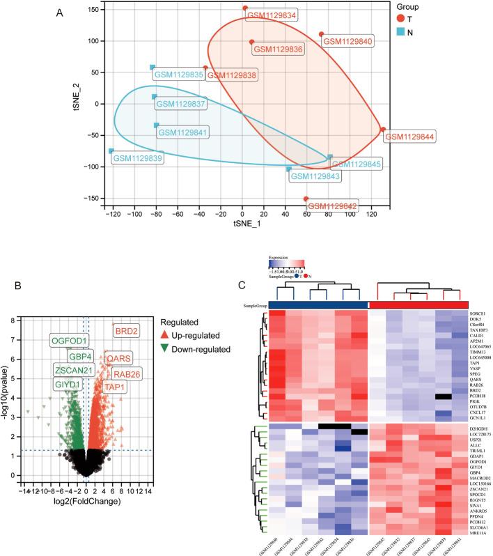
Selected gene expression profiles from the Gene Expression Omnibus database, established protein-protein interaction (PPI) networks, and performed functional enrichment analysis using databases such as the Kyoto Encyclopedia of Genes and Genomes (KEGG). The expression of relevant hub genes was verified by immunohistochemistry, real-time quantitative PCR, and Western Blot based on clinical tissues. Single-cell identification of HCC cell types and malignant cells, trajectory analysis, and intercellular signal communication further analyzed the molecular mechanisms between immune cells and liver cells. Bioinformatics combined with single-cell analysis to elucidate the immune pyroptosis molecular mechanism that underlay the development of HCC.

RESULTS

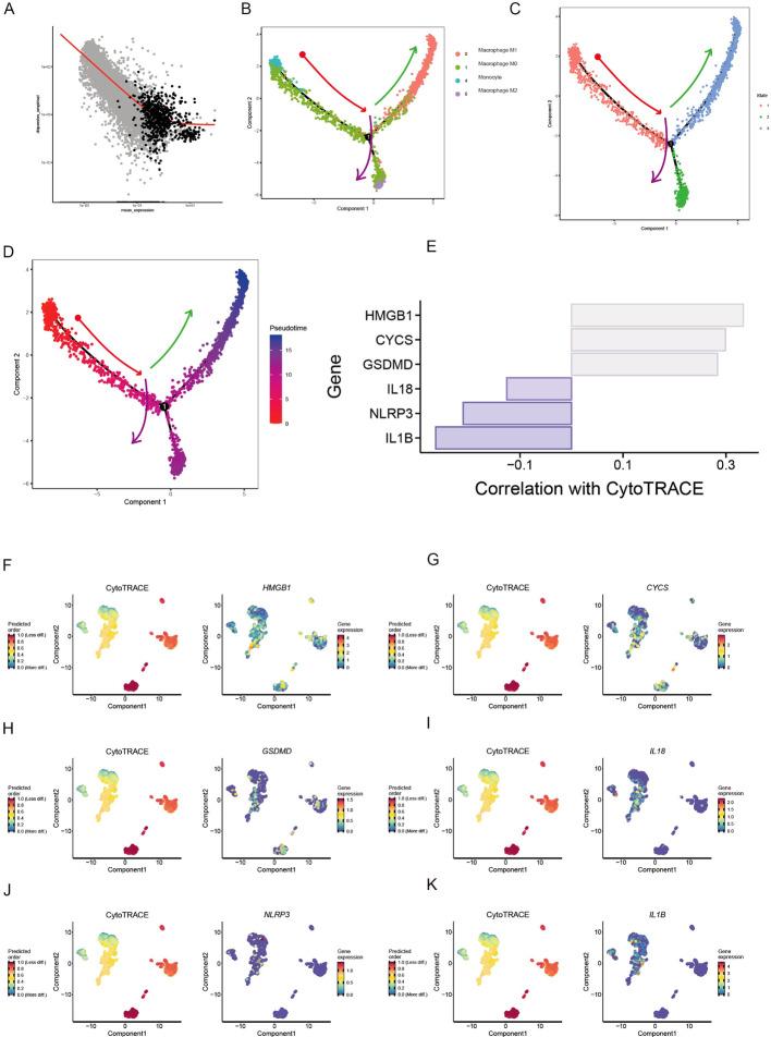
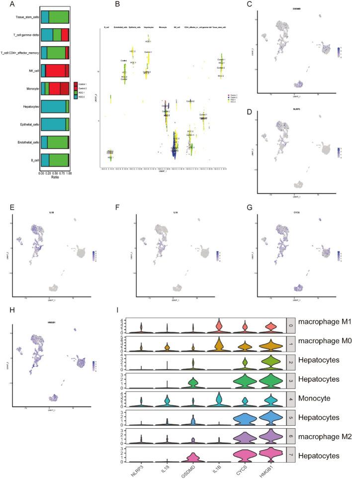
Molecular biology has identified six pyroptosis hub genes in HCC. The key hub genes of immune pyroptosis were validated through immunohistochemistry and in vitro experiments. Enrichment analysis shows that intersecting genes are enriched in immune responses, chemokine mediated signaling pathways, and inflammatory responses. InferCNV and copyKAT accurately predict that malignant cells distribute in HCC tissues, and their main malignant cells may be hepatocytes, endothelium and epithelial cells. Cell trajectory analysis found that monocyte, macrophage polarization could play a first role in HCC. The cellular clustering of single cells revealed the infiltration of immune cells, especially the polarization of macrophages, which plays an important role. Immunohistochemistry suggests that hub genes such as HMGB1, CYCS, GSDMD, IL-1β, NLRP3, and IL18 are the link between macrophage polarization and pyroptosis during HCC development.

CONCLUSIONS

In summary, the main molecular mechanisms underlying the pathogenesis of HCC are related to immune cell infiltration, particularly macrophage infiltration polarization that promotes the secretion of inflammatory factors leading to hepatocyte pyroptosis. These findings provide novel insights into the macrophage-driven pyroptosis pathways in HCC, potentially paving the way for new immunotherapeutic strategies.

摘要

背景

肝细胞癌(HCC)是癌症相关死亡的第三大主要原因,其分子机制尚未完全阐明。本研究旨在阐明HCC中细胞焦亡与免疫微环境变化之间的分子机制,重点关注巨噬细胞极化和炎症反应。

方法

从基因表达综合数据库中选择基因表达谱,建立蛋白质-蛋白质相互作用(PPI)网络,并使用京都基因与基因组百科全书(KEGG)等数据库进行功能富集分析。基于临床组织,通过免疫组织化学、实时定量PCR和蛋白质免疫印迹法验证相关枢纽基因的表达。对HCC细胞类型和恶性细胞进行单细胞鉴定、轨迹分析以及细胞间信号通信,进一步分析免疫细胞与肝细胞之间的分子机制。结合生物信息学和单细胞分析,阐明HCC发生发展的免疫细胞焦亡分子机制。

结果

分子生物学已确定HCC中的六个细胞焦亡枢纽基因。通过免疫组织化学和体外实验验证了免疫细胞焦亡的关键枢纽基因。富集分析表明,交集基因富集于免疫反应、趋化因子介导的信号通路和炎症反应。InferCNV和copyKAT准确预测恶性细胞分布于HCC组织中,其主要恶性细胞可能是肝细胞、内皮细胞和上皮细胞。细胞轨迹分析发现,单核细胞、巨噬细胞极化可能在HCC中起首要作用。单细胞聚类揭示了免疫细胞的浸润,尤其是巨噬细胞的极化,发挥着重要作用。免疫组织化学表明,HMGB1、CYCS、GSDMD、IL-1β、NLRP3和IL18等枢纽基因是HCC发生发展过程中巨噬细胞极化与细胞焦亡之间的联系。

结论

综上所述,HCC发病机制的主要分子机制与免疫细胞浸润有关,特别是巨噬细胞浸润极化促进炎症因子分泌导致肝细胞焦亡。这些发现为HCC中巨噬细胞驱动的细胞焦亡途径提供了新见解,可能为新的免疫治疗策略铺平道路。

https://cdn.ncbi.nlm.nih.gov/pmc/blobs/31b1/12167226/507b8c599cc2/12672_2025_2907_Fig1_HTML.jpg

文献检索

告别复杂PubMed语法,用中文像聊天一样搜索,搜遍4000万医学文献。AI智能推荐,让科研检索更轻松。

立即免费搜索

文件翻译

保留排版,准确专业,支持PDF/Word/PPT等文件格式,支持 12+语言互译。

免费翻译文档

深度研究

AI帮你快速写综述,25分钟生成高质量综述,智能提取关键信息,辅助科研写作。

立即免费体验